Help us improve your experience.

Let us know what you think.

Do you have time for a two-minute survey?

 
 

MPLS 伪线用户逻辑接口

伪线用户逻辑接口概述

用户管理支持通过点对点 MPLS 伪线创建用户接口。伪线用户接口功能使服务提供商能够将 MPLS 域从接入聚合网络扩展到服务边缘,在其中执行用户管理。服务提供商可以利用 MPLS 功能,如故障切换、重新路由和统一 MPLS 标签调配,同时使用单条伪线为服务网络中的大量 DHCP 和 PPPoE 用户提供服务。

注意:

伪线用户逻辑接口仅在带有以太网模块化接口卡 (MIC) 的模块化端口集中器 (MPC) 上受支持。当传输逻辑接口使用 VPLS 封装和 DHCP 身份验证时,不支持 PPPoE 和 L2TP 终止。但是,VPLS 封装支持宽带用户管理第 2 层批发功能。在批发商路由器上使用 VPLS 封装创建动态 VLAN 接口,用于执行 VLAN 标记交换以终止零售商网络上的 PPPoE/DHCP 用户。有关详细信息,请参阅 宽带用户管理第 2 层批发拓扑和配置元素

伪线是一种隧道,可以是基于 MPLS 的第 2 层 VPN 或第 2 层电路。伪线隧道将以太网封装的流量从接入节点(例如,DSLAM 或其他聚合设备)传输到托管订阅者管理服务的 MX 系列路由器。MX 系列路由器上伪线隧道的终止类似于物理以太网终止,是执行用户管理功能的点。服务提供商可以基于每个 DSLAM 配置多个伪线,然后在特定的伪线上为大量用户配置支持。

图 1 显示了提供用户管理支持的 MPLS 网络。

在伪线的接入节点端,用户流量可以通过多种方式汇总到伪线中,仅受伪线上可堆叠的接口数量和类型的限制。指定一个锚点,用于标识在接入节点上终止伪线隧道的逻辑隧道接口。

图 1:支持用户管理 Broadband access architecture diagram showing homes connected to the internet via an access node, pseudowire tunnel, MPLS network, and MX Series Router.的 MPLS 接入网络

图 2 显示了伪线用户逻辑接口的协议堆栈。伪线是堆叠在物理接口 (IFD) 上逻辑隧道锚点上方的虚拟设备,支持面向电路的第 2 层协议(第 2 层 VPN 或第 2 层电路)。第 2 层协议提供传输和服务逻辑接口,并支持协议家族(IPv4、IPv6 或 PPPoE)。

从 Junos OS 18.3R1 版开始,在配备 MPC 和 MIC 接口的 MX 系列路由器上,第 3 层 VPN 和草稿 Rosen 组播 VPN 引入了对通过冗余逻辑隧道的伪线用户服务接口的支持。以前,第 3 层 VPN 仅通过逻辑隧道接口为伪线用户服务提供支持,并且这些接口使用单播路由协议, 例如 OSPF 或 BGP。借助这项支持,您可以在伪线用户接口上配置组播路由协议,即协议无关组播 (PIM),该协议将在虚拟路由和转发 (VRF) 路由实例上终止。此外,伪线逻辑接口设备的扩展数量也有所增加,从而为冗余逻辑隧道接口上的伪线用户接口提供了额外的弹性支持。

注意:

当伪线用户服务接口锚定到成员接口(或 FPC)不存在的冗余逻辑隧道时,隧道接口将关闭。在这种情况下,伪线接口(物理接口和逻辑接口)也应关闭,但是,伪线用户逻辑接口状态仍可打开,尽管第 2 层电路服务(例如从伪线用户服务接口的服务端对客户边缘 (客户边缘)设备执行 ping作)不可用。

这是因为伪线用户逻辑接口的传输端保持开启状态,导致服务开启。

图 2:伪线用户接口协议堆栈 Pseudowire Subscriber Interface Protocol Stack

伪线配置对订阅者管理应用是透明的,不会影响用于订阅者管理的数据包有效负载。DHCP 和 PPPoE 等用户应用可以在第 2 层上堆叠,就像它们在物理接口上堆叠的方式一样。

从 Junos OS 16.1R1 版开始, family inet family inet6 在 MPLS 伪线用户的服务端以及非用户逻辑接口上受支持。

从 Junos OS 16.1R1 版开始,MPLS 伪线用户逻辑接口的服务端支持内联 IPFIX。

从 Junos OS 15.1R3 和 16.1R1 及更高版本开始,MPLS 伪线用户逻辑接口的传输侧支持 CCC 封装。

在 Junos OS 19.1R1 之前,伪线用户接口上唯一支持的封装类型包括:

  • 传输逻辑接口 — 电路交叉连接 (CCC) 封装。

  • Service logical interfaces

    • 以太网 VPLS 封装

    • VLAN 网桥封装

    • VLAN VPLS 封装

从 Junos OS 19.1R1 版开始,伪线用户传输和服务逻辑接口中添加了其他封装。传输逻辑接口支持以太网 VPLS 封装,并用于在路由实例上 l2backhaul-vpn 终止接口。服务逻辑接口支持电路交叉连接 (CCC) 封装,并提供在本地交换的第 2 层电路上终止接口的规定。

借助对其他封装类型的支持,您可以从将 VPN 解 l2backhaul 路到多个 VPN 服务(如第 2 层电路和第 3 层 VPN)中获益。由于伪线用户接口锚定在冗余逻辑隧道上,因此此增强功能还提供线卡冗余。

从 Junos OS 15.1R3 和 16.1R1 及更高版本开始,MPLS 伪线用户逻辑接口的服务端支持分布式拒绝服务 (DDoS) 保护。

从 Junos OS 15.1R3 和 16.1R1 及更高版本开始,MPLS 伪线用户逻辑接口的服务端支持监管器和过滤器。

从 Junos OS 15.1R3 和 16.1R1 及更高版本开始,MPLS 伪线用户逻辑接口的服务端支持逻辑接口上的准确传输统计信息。

从 Junos OS 17.3R1 及更高版本开始,主动备份模式下的底层冗余逻辑隧道接口 (RLT) 为伪线用户逻辑接口提供状态式锚点冗余支持。这种冗余可以保护接入和面向核心的链路,防止锚点 PFE(数据包转发引擎)故障。

锚点冗余伪线用户逻辑接口概述

在使用伪线用户逻辑接口的MPLS伪线部署中,托管锚定这些逻辑接口的逻辑隧道的数据包转发引擎故障将导致流量丢失和后续的用户会话丢失。

数据包转发引擎不依赖于控制平面进行故障检测;相反,它使用活跃度检测机制以及基于心跳的底层算法来检测系统中其他数据包转发引擎的故障。数据包转发引擎故障还表示托管逻辑隧道故障,最终导致会话丢失。为避免此会话丢失,需要一个冗余锚点,以便可以将会话移动到该锚点,而不会丢失任何流量。

伪线用户逻辑接口可在主动-主动或主动-备份模式下通过底层冗余逻辑隧道 (RLT) 接口进行实例化。此外,还需要通过单个逻辑隧道接口安装伪线。在 RLT 接口上实施伪线用户逻辑接口最显着的优势是提供底层转发路径的冗余。这样,即使 RLT 的成员接口因 PFE 禁用而中断,系统也可引入新用户并保持现有用户正常运行。只要活动 PFE 上至少有一个 RLT 成员链路,订阅者就会保持开启状态。

在 Junos OS 18.3R1 之前,您最多可以为 MX 系列路由器指定 2048 个伪线用户冗余逻辑隧道接口设备。从 Junos OS 18.3R1 版开始,在配备 MPC 和 MIC 接口的 MX 系列路由器上,伪线冗余逻辑接口设备扩展数量已增加到 7000 台设备,以提供额外的弹性支持。

Junos OS 17.3 版还支持数据包转发引擎的增强型聚合基础架构,以提供锚点冗余。增强型聚合基础架构至少需要一个控制逻辑接口,该接口需要在冗余逻辑隧道接口上创建。为伪线用户逻辑接口创建的传输逻辑接口和服务逻辑接口都堆叠在冗余逻辑隧道的底层控制逻辑接口上。此堆叠模型用于冗余和非冗余伪线用户逻辑接口。

以下事件必须触发从冗余组中移除物理接口:

  • 模块化 PIC 集中器 (MPC) 或模块化接口卡 (MIC) 上的硬件故障。

  • 由于微内核崩溃导致的 MPC 故障。

  • MPC 或 MIC 在管理上脱机。

  • MPC 或 MIC 断电。

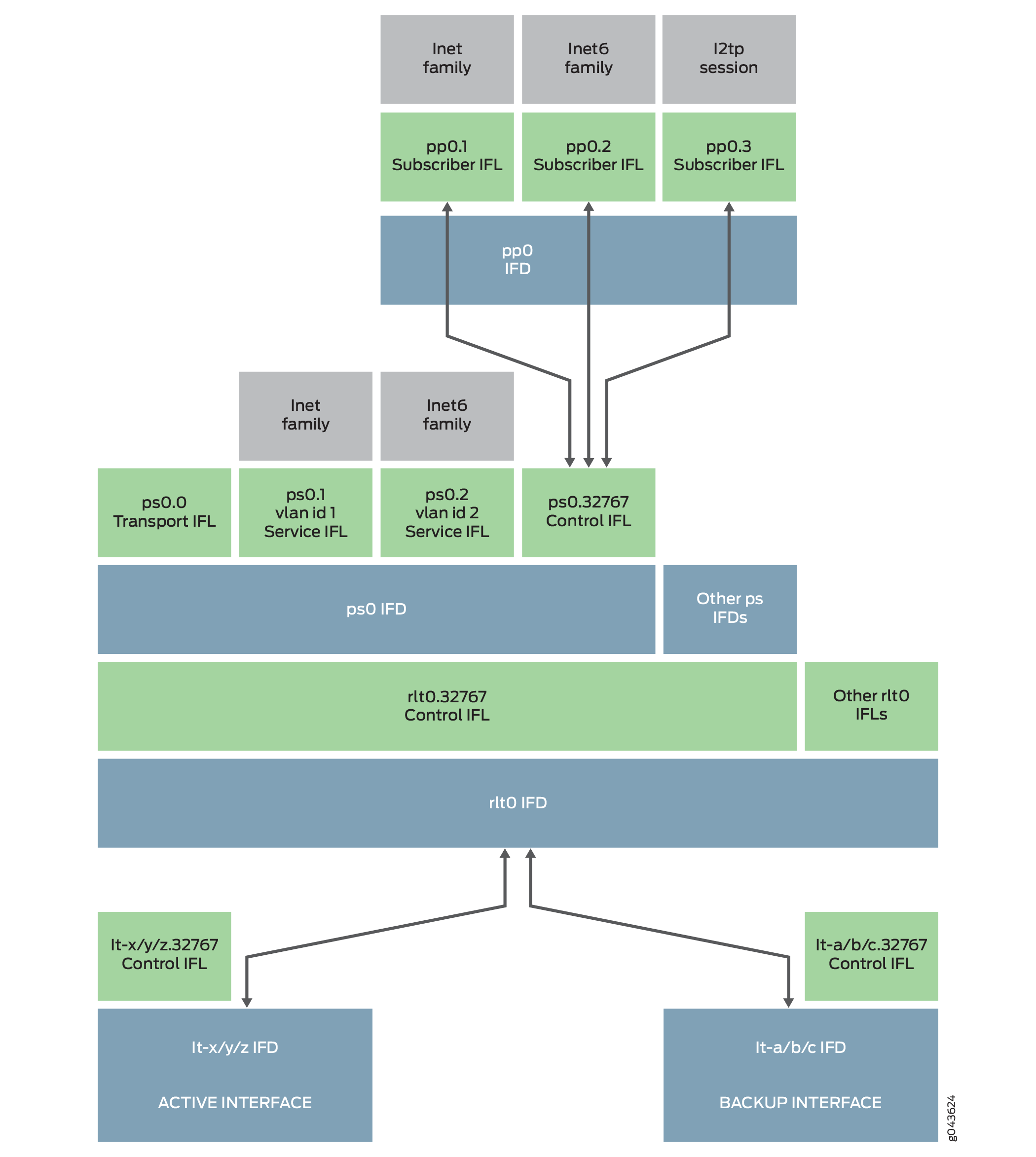
图 3 提供了伪线用户逻辑接口通过冗余逻辑隧道接口堆叠的详细信息。

图 3:冗余逻辑隧道接口 Network diagram showing hierarchy and relationships between network interfaces including Subscriber IFLs pp0.1, pp0.2, pp0.3, Physical Interfaces pp0 IFD, ps0 IFD, Service IFLs ps0.0, ps0.1, ps0.2, ps0.32767, Control IFLs rlt0.32767, lt-x/y/z.32767, and Active lt-x/y/z IFD and Backup lt-a/b/c IFD interfaces.上的伪线用户逻辑接口堆叠
注意:

使用 RLT 时,静态服务 ifl 不会堆叠在传输 ifl 上。

默认情况下,冗余隧道接口的 链路保护 是可恢复的。如果活动链路发生故障,流量将通过备用链路进行路由。重新建立活动链路时,流量会自动路由回活动链路。这会导致流量丢失和订阅者会话丢失。

为了克服流量和会话丢失,可以使用 configuration 语句 set interfaces rltX logical-tunnel-options link-protection non-revertive为冗余隧道接口配置不可恢复链路保护。使用此配置时,当重新建立活动链路时,流量不会路由回活动链路,而是继续在备份链路上转发。因此,不会出现流量丢失或订阅者会话丢失。您还可以使用命令 request interface (revert | switchover) interface-name 手动将流量从备份链路切换到活动链路。

注意:

手册切换流量会导致流量丢失。

注意:
  • 控制逻辑接口是通过伪线用户逻辑接口配置在冗余隧道接口上隐式创建的,因此不需要额外配置。

  • 冗余逻辑隧道接口允许 32 个成员逻辑隧道物理接口。但是,冗余逻辑隧道接口上托管的伪线用户逻辑接口会将逻辑隧道物理接口的数量限制为两个。

注意:

当伪线锚定在底层冗余逻辑隧道 (rlt) 接口或底层逻辑隧道 (lt) 接口上时,无法禁用该接口。如果要禁用底层接口,必须先停用伪线。

从 Junos OS 18.4R1 版开始,对单跃点双向转发检测 (BFD) 会话内联分配的支持已扩展到通过冗余逻辑隧道接口的伪线用户。对于通过逻辑隧道接口的伪线用户,接口锚定在单个灵活 PIC 集中器 (FPC) 上,因此,默认情况下支持单跃点 BFD 会话的内联分配。使用伪线冗余逻辑接口,成员逻辑隧道接口可以托管在不同的线卡上。由于分配地址不可用于冗余逻辑接口,因此在 Junos OS 18.4R1 版之前,单跃点 BFD 会话的分配是以集中式模式进行的。

由于支持通过伪线冗余逻辑接口内联分配单跃点 BFD 会话,因此具有以 1 秒为间隔多达 2000 个单跃点 BFD 会话的扩展优势,并且检测时间的缩短,会话性能也得到了提升。

冗余逻辑接口上的伪线用户的 BFD作如下:

  1. 添加新的 BFD 会话时,可以将其锚定在活动或备份 FPC 上。

  2. 当任一 FPC 发生故障或重新启动时,该 FPC 上托管的所有会话都将关闭,并且会为下一个可用分配地址触发重新锚定。在另一个 FPC 上安装会话并启动 BFD 数据包交换后,BFD 会话将恢复。

    但是,当活动 FPC 发生故障时,备份 FPC 上的会话也可能不会关闭,具体取决于配置的 BFD 检测时间,因为对新的活动 FPC 的转发状态可能需要一些时间来编程。

  3. 当活动 FPC 发生故障时,所有 BFD 会话都将锚定在备份 FPC 上。同样,如果备份 FPC 发生故障,所有 BFD 会话都将锚定在活动 FPC 上。

  4. 当活动 FPC 再次联机时,不会触发 BFD 会话重新锚定。

  5. 启用非恢复行为后,当之前活动的 FPC 再次联机时,会话预计不会关闭。使用默认的恢复行为时,可能需要更新转发状态,并且根据检测时间配置,会话可能会也可能不会发生翻动。

注意:

在支持通过逻辑隧道接口在伪线用户上内联分配单跃点 BFD 会话时,请考虑以下事项:

  • 在 FPC 类型 MPC 7e 上,激活 7000 路由实例后,大约需要 6 分钟才能在锚定在冗余逻辑隧道接口上的伪线用户接口上建立 7000 个 BGP 会话。

  • 在不间断活动路由 (NSR) 期间记录新的系统日志错误消息 - JTASK_SCHED_SLIP -。这是大规模 NSR 的预期行为,可以放心忽略,除非存在其他问题(如会话抖动)需要采取措施。

从 Junos OS 21.4R1 版开始,我们通过 A/A 冗余逻辑隧道 (RLT) 接口在伪线上的用户接口上为 BNG 引入了 CoS 支持,用于 DHCP 和 PPPoE 等用户应用。此 CoS 属性是通过为逻辑隧道链路提供调度节点来实现的。对于动态接口、接口集、静态底层接口和通过 RLT 的动态底层接口,CoS 会为 RLT 中的每个链路分配调度节点,该链路具有处于主动-主动模式的多个逻辑隧道链路。对于具有主链路和备用链路的目标接口和目标接口集,CoS 会在主链路和备用链路上分配调度节点,以优化调度节点的使用。当在用户级别应用 CoS 时,用户目标接口的流量将分发到所有主 LT 链路。此外,来自任何给定用户的流量始终由同一数据包转发引擎处理。

图 4 提供了用于用户访问的四级调度器层次结构的父接口和子接口的详细信息。动态 PPPoE IFL 和动态 IFL 集是子节点。动态 svlan、IFL 集和动态或静态 uifl 节点都是父节点。

图 4:用于订阅者访问 Flowchart showing network configuration with Dynamic DHCP IFL, Dynamic PPPoE IFL, Dynamic IFL-Set, Dynamic svlan IFL-Set, Dynamic or Static UIFL Node, ps1.32767, and arrow relationships.的四级调度器层次结构

在节点中启用定位时,必须为所有子节点启用定位,CoS 才能正常运行。要启用子节点,请在 [edit interfaces ps1 auto-configure stacked-vlan-ranges dynamic-profile].通过在 [edit dynamic-profiles] 中配置动态目标接口和接口集,创建动态配置文件。

以下是动态配置文件配置的示例:

此外,您必须在层次结构级别配置[edit chassis]网络服务enhanced-ip,因为此功能仅适用于增强型 IP 模式。

具有目标的主动-主动多链路模式使用 RLT 接口的定位算法在不同的 RLT 成员(主/辅助支路对)之间分配客户端。定位可应用于动态订阅者和动态接口集。目标算法会遍历与成员链路对关联的伪 IFL 列表,并根据配置 rebalance-subscriber-granularity的 选择第一个具有足够容量的伪 IFL 。

启用定位后,系统会根据客户端类型为订阅者分配默认定位权重。定位算法在伪 IFL 选择过程中使用分配权重,IFL 的借方权重是计入分配的伪 IFL 的权重。对于除 IFLset 之外的所有对象,分配和借方权重相同,可以通过客户机配置文件进行修改。对于 IFL集,只能通过客户端配置文件修改分配权重属性,并且 IFL集的借方权重固定为值 0。

表 1:不同客户端类型的默认权重

客户端类型

分配权重

借方权重

DVLAN

1

1

IpDemux

1

1

公私合作

1

1

IFL集

32

0

用于 ACX 设备的 PWHT

对于使用 BNG CUPS 模式进行用户管理的 ACX 设备,PWHT 终止 MPLS 伪线控制,并使用标准 IP 协议将数据包转发到目的地。

支持此功能的 ACX 设备上的伪线和 PWHT(伪线头端接)功能要求设备在 BNG CUPS 模式下运行。在 CUPS 模式下,控制平面从集中式云运行,而用户平面在设备上运行。在 BNG CUPS 模式下,您都可以使用所有伪线和 PWHT 功能。有关如何在 CUPS 模式下配置设备的更多详细信息,请参阅 BNG CUPS 用户指南

使用 功能资源管理器 确认平台和版本对特定功能的支持。

PWHT 用于终止服务提供商提供商边缘路由器上的 MPLS 伪线控制。退出伪线后,控制信息(PPPoE 或 DHCP 信令消息)将被发送到集中式控制平面,而常规数据则作为标准 IP 数据包转发到其目的地。

要在 ACX 设备上配置 PWHT,必须先将设备配置为 CUPS 模式。更多信息,请参阅 配置 BNG CUPS 控制器配置 BNG 用户平面

PWHT 配置发生在用户平面(您的设备)中,而不是在控制平面(云)中。这样做是因为必须在 Junos OS 演化版的用户平面内创建逻辑隧道 (lt) 和伪线 (ps) 接口。用于配置 lt 和 ps 接口的命令与在 Junos OS 中的命令相同;但是,ACX 设备需要配置中 PWHT 锚点的插槽和核心编号。ACX 设备还要求您手动配置带宽预留。

与 Junos OS 不同,LT 接口是根据在配置命令期间选择的 FPC 或 FEB 编号、PFE 编号、核心编号和通道创建的。这个位置不是基于带宽。在以下示例中,LT IFD 为 lt-0/0/0:0。如果同一插槽中需要另一个 LT 接口,则该接口将位于不同的通道上,例如 lt-0/0/0:1。

下面是基于 FEB 的 ACX 设备的配置示例。

下面是基于 FPC 的 ACX 设备的配置示例。

以下是伪线 (ps) 接口配置示例。

为 ACX 设备配置 PWHT

如何在 BNG CUPS 模式下的 ACX 设备上配置 PWHT。

支持 PWHT 功能的 ACX 设备必须处于 CUPS 模式。请参阅 BNG CUPS 用户指南 ,将设备配置为 CUPS 模式。

要配置 lt 接口和总预留带宽,请执行以下步骤。

  1. 配置逻辑隧道接口和要为逻辑隧道预留的总带宽。带宽必须以 Gbps 为单位配置。 ACX 设备会将您设置的上行和下行方向的总带宽值减半。例如,如果将总带宽设置为 10Gbps,则 5 Gbps 将保留给上游流量,5 Gpbs 将保留给下游流量。

    对于基于 FPC 的设备,请使用以下命令:

    对于基于 FEB 的设备,请使用以下命令:

  2. (可选)如果接口的带宽要求非常高,则还需要配置带宽回收。您需要评估 PWHT 接口的特定带宽要求,并根据网络配置配置这些值。

    使用以下命令配置带宽回收:

  3. 配置逻辑隧道和带宽后,需要配置伪线接口。与 lt 和带宽设置一样,ps 接口也将在用户平面中配置。
    1. ps 接口设置锚点。
    2. ps 接口配置 VLAN 选项。协议类型必须为 dhcp-v4、dchp-v6 或 pppoe。

配置伪线用户逻辑接口

伪线用户逻辑接口终止从接入节点到托管用户管理的 MX 系列路由器的 MPLS 伪线隧道,并使您能够在接口上执行用户管理服务。

要创建伪线用户逻辑接口,请执行以下作:

  1. 指定路由器可以支持的伪线逻辑接口数量。
  2. 配置伪线用户逻辑接口设备。
  3. 配置传输逻辑接口。
  4. 配置伪线用户接口的信令。您可以使用第 2 层电路信令或第 2 层 VPN 信令。对于给定的伪线,这两种信号传输类型是互斥的。
  5. 配置服务逻辑接口。
  6. 配置底层接口设备。
  7. 配置 CoS 参数和 BA 分类。
  8. (可选)将动态配置文件与伪线用户逻辑接口相关联。

    您可以将 DHCP、PPPoE、IP 多路分离和 VLAN 动态配置文件与伪线用户逻辑接口相关联。该支持类似于典型的以太网接口支持。

    注意:

    使用 PPPoE 动态配置文件通过多路分离接口设备创建伪线用户逻辑接口时,动态配置文件必须显式指定创建接口的正确伪线接口设备。动态配置文件不会自动通过 demux0 接口设备创建接口,就像使用 VLAN 多路分离接口一样。

  9. (可选)为伪线用户逻辑接口配置接口集支持。

    请参阅 配置接口集了解接口集

  10. (可选)通过伪线逻辑设备堆叠 PPPoE 逻辑接口。
  11. (可选)伪线服务 (PS) 接口上的用户流量支持负载均衡。请参阅配置对订阅者流量的负载平衡支持

配置路由器上支持的最大伪线逻辑接口设备数

您必须设置路由器可用于用户逻辑接口的最大伪线逻辑接口设备(伪线隧道)数。设置最大数量还将定义伪线接口的接口名称。后续配置接口时,必须指定从 ps0 到 ps(device-count - 1) 的接口名称。

例如,如果将最大设备数设置为 5,则只能配置接口 ps0、ps1、ps2、ps3 和 ps4。

在 Junos OS 17.2R1 版之前,您最多可以为 MX 系列路由器指定 2048 个伪线逻辑接口设备。从 Junos OS 17.2R1 版开始,在配备 MPC 和 MIC 接口的 MX 系列路由器上,伪线逻辑接口设备扩展数量已增加到 7000 台设备,以提供额外的弹性支持。

同样,在 Junos OS 18.3R1 版之前,您最多可以为 MX 系列路由器指定 2048 个伪线用户冗余逻辑隧道 (RLT) 接口设备。从 Junos OS 18.3R1 版开始,在配备 MPC 和 MIC 接口的 MX 系列路由器上,伪线冗余逻辑接口设备扩展数量已增加到 7000 台设备,以提供额外的弹性支持。

从 Junos OS 20.4R1 版本开始,在配备 MX2K-MPC9E 或 MX2K-MPC11E 线卡的 MX2010 和 MX2020 路由器上,最多可指定 18000 个伪线逻辑接口设备。

托管最大伪线逻辑接口设备的 PFE 为业务边缘场景中可能出现的特殊情况提供了所需的配置灵活性。但是,当您在伪线逻辑接口设备端口上配置其他服务时,可能会超出可用的 PFE 资源。要支持扩展配置,请确保为机箱填充适当数量的 PFE,并在 PFE 之间分配伪线逻辑接口设备,以确保 PFE 不会因预期的峰值负载而不堪重负。作为特定部署的网络规划的一部分,您必须考虑伪线逻辑接口设备分布与与设备关联的服务的确切组合。

最佳实践:

配置的伪线逻辑接口设备会使用共享池中的资源,即使设备没有活动的用户逻辑接口也是如此。为节省资源,请勿部署过多您不打算使用的伪线设备。

要配置希望路由器支持的伪线逻辑接口设备数量:

  1. 指定要配置伪线服务。
  2. 设置伪线逻辑接口设备的最大数量。

配置伪线用户逻辑接口设备

要配置路由器用于用户逻辑接口的伪线逻辑接口设备,请指定处理伪线终止的逻辑隧道。您还可以使用冗余逻辑隧道为成员逻辑隧道提供冗余。您可以为接口设备配置其他可选参数,例如 VLAN 标记方法、MTU 和无偿 ARP 支持。

注意:

您必须为伪线逻辑接口设备创建逻辑隧道。如果使用冗余逻辑隧道,则必须创建冗余隧道。

要配置伪线用户接口设备,请执行以下作:

  1. 指定要配置伪线用户逻辑接口设备。
    注意:

    可用接口名称由语句确定 [edit chassis pseudowire-service device-count] 。您指定的名称必须在 ps0 到 ps(device-count - 1) 的范围内。如果指定的接口名称超出该范围,则不会创建伪线接口。

  2. 指定作为伪线逻辑接口设备的锚点的逻辑隧道接口。锚点必须是 lt 格式 lt-fpc/pic/port为 的设备。
    注意:

    除非先停用使用伪线用户接口的所有用户,否则请勿重新配置与伪线用户接口设备关联的逻辑隧道接口。

    注意:

    必须在作为冗余逻辑隧道中的锚点或成员链路的接口上 lt 启用隧道服务。您可以使用命令 启用 set chassis fpc slot-number pic pic-number tunnel-services bandwidth bandwidth 隧道服务。

    如果在存在活动 PWHT 用户会话时尝试更改带宽配置,则提交尝试将被拒绝。

    注意:

    当伪线锚定在底层逻辑隧道 (lt) 接口或冗余逻辑隧道 (rlt) 接口上时,您无法禁用该接口。如果要禁用底层接口,必须先停用伪线。

  3. (可选)指定伪线逻辑接口设备的 MAC 地址。
    注意:

    应确保在伪线端口上传递流量或绑定用户之前更改 MAC 地址。在伪线端口处于活动状态时(例如,当上层协议正在协商时)更改 MAC 地址可能会对网络性能产生负面影响,直到邻接网络了解到新的 MAC 地址。

  4. (可选)指定用于伪线逻辑接口设备的 VLAN 标记方法。您可以指定单标记、双(堆叠)标记、混合(灵活)标记或不标记。

    有关 VLAN 标记的更多信息,请参阅 启用 VLAN 标记

  5. (可选)指定伪线逻辑接口设备的封装类型。

    从 Junos OS 19.1R1 版开始,您可以分别为传输和服务伪线用户逻辑接口设备配置其他封装(以太网 VPLS 和基于电路交叉连接的封装)。

  6. (可选)指定伪线逻辑接口设备的 MTU。如果未显式配置 MTU,路由器将使用默认值 1500。

    有关更多信息,请参阅 设置协议 MTU

  7. (可选)指定伪线逻辑接口设备不响应无偿 ARP 请求。

    请参阅 配置无偿 ARP 了解更多信息。

  8. (可选)指定对伪线逻辑接口设备上的流量执行反向路径转发检查。

    有关更多信息,请参阅了解单播 RPF(路由器)。

  9. 为伪线逻辑接口设备配置其他可选参数,如 descriptionapply-groups、apply-groups-except 和 traceoptions。

更改伪线用户逻辑接口设备的锚点

您无法动态更改在其上方堆叠有活动伪线设备的锚点。在移动锚点之前,必须先提交某些更改。这种情况的示例包括将锚点从一个逻辑隧道移动到另一个逻辑隧道、从逻辑隧道移动到冗余逻辑隧道,以及从冗余逻辑隧道移动到逻辑隧道。

要在逻辑隧道接口之间移动锚点,请执行以下作:

  1. 停用堆叠的伪线并确认。这可能需要关闭任何使用伪线的用户。
  2. 停用伪线上的锚点更改为新的逻辑隧道接口并确认。
  3. 重新激活堆叠的伪线并确认。

要将锚点从逻辑隧道接口移动到冗余逻辑隧道接口:

  1. 停用堆叠的伪线并确认。这可能需要关闭任何使用伪线的用户。

  2. 添加新的冗余逻辑隧道接口并确认。

    1. 创建隧道并设置允许的最大设备数。

    2. 将每个成员逻辑隧道绑定到冗余逻辑隧道。

      注意:

      冗余逻辑隧道要求成员处于主动备份模式。备用逻辑隧道必须位于与活动逻辑隧道不同的 FPC 上。例如,如果活动隧道位于 FPC 3 上,则备用隧道必须位于不同的 FPC 上,例如 FPC 4。

    3. 提交更改。

  3. 将停用伪线上的锚点更改为新的冗余逻辑隧道接口并确认。

  4. 重新激活堆叠的伪线并确认。

要将锚点从冗余逻辑隧道接口移动到属于冗余逻辑隧道成员的逻辑隧道接口,请执行以下作:

  1. 停用堆叠的伪线;这可能需要关闭任何使用伪线的用户。删除冗余的逻辑隧道接口并提交更改。

  2. 将停用伪线上的锚点更改为新的逻辑隧道接口并确认。

  3. 重新激活堆叠的伪线并确认。

为伪线用户逻辑接口配置传输逻辑接口

本主题介绍如何配置伪线传输逻辑接口。伪线设备只能有一个传输逻辑接口。

伪线逻辑设备及其相关伪线逻辑接口取决于底层逻辑传输接口设备的状态,即第 2 层 VPN 或第 2 层电路。

注意:

建议使用 来 unit 0 表示伪线设备的传输逻辑接口。非零单元号表示用于伪线用户接口的 服务 逻辑接口。

要配置伪线传输逻辑接口,请执行以下作:

  1. 指定要配置伪线用户逻辑接口设备。
  2. 指定要配置单元 0,它表示传输逻辑接口。
  3. (可选)指定传输逻辑接口的封装方法。

    从 Junos OS 19.1R1 版开始,除了为伪线用户传输逻辑接口配置基于电路交叉连接的封装外,您还可以配置以太网 VPLS 封装。

  4. (可选)配置路由实例上 l2backhaul-vpn 传输逻辑接口的终止。从 Junos OS 19.1R1 版开始支持。

为伪线用户逻辑接口配置第 2 层电路信令

本主题介绍配置用于伪线用户逻辑接口支持的第 2 层电路信令的步骤。您还可以将第 2 层 VPN 信令用于伪线用户逻辑接口。这两种方法是相互排斥的;您只能对特定伪线使用一种方法。

要为伪线接口配置第 2 层电路信令,请执行以下作:

  1. 指定要在协议层次结构级别配置第 2 层电路参数。
  2. 指定邻接方的 IP 地址,以识别用于第 2 层电路的 PE 路由器。
  3. 指定第 2 层电路流量使用的接口。
  4. 配置用于识别伪线第 2 层电路的虚拟电路 ID。

有关第 2 层电路的详细信息,请参阅 为第 2 层电路配置接口

为伪线用户逻辑接口配置第 2 层 VPN 信令

本主题介绍配置用于伪线用户逻辑接口支持的第 2 层 VPN 信令的步骤。您还可以将第 2 层电路信令用于伪线用户逻辑接口。这两种方法是相互排斥的;在特定的伪线上只能使用一种方法。

要为伪线接口配置第 2 层 VPN 信令:

  1. 指定要配置的路由实例的名称。
  2. 配置第 2 层 VPN 路由实例类型。
  3. 第 2 层 VPN 关联伪线逻辑接口。
  4. 为属于第 2 层 VPN 的路由配置唯一标识符。
  5. 配置路由实例的 VPN 路由和转发 (VRF) 目标。
  6. 指定要为路由实例配置第 2 层 VPN 协议。
  7. 为路由实例配置封装类型。
  8. 指定第 2 层 VPN 的站点名称和站点标识符。
  9. 指定连接到站点的接口,以及希望指定接口连接到的远程接口。
  10. 使用第 2 层 VPN 的流量配置跟踪选项。

为伪线用户逻辑接口配置服务逻辑接口

本主题介绍如何配置伪线服务逻辑接口。服务逻辑接口表示伪线逻辑接口的连接电路。

伪线用户逻辑接口概述中所述,您可以根据业务需求选择是否将服务逻辑接口配置为更高的用户逻辑接口。在宽带边缘配置中,较高的用户逻辑接口是用户的分界点。但是,在业务边缘配置中,服务逻辑接口是业务用户的分界点,同时也充当用户逻辑接口,因此不会显式配置用户逻辑接口。

注意:

非零单元号表示用于伪线用户接口的 服务 逻辑接口。 unit 0 用于表示伪线设备的 传输 逻辑接口。

要配置伪线服务逻辑接口,请执行以下作:

  1. 指定要配置伪线用户逻辑接口设备。
  2. 服务逻辑接口配置设备。使用非零单位编号。
  3. (可选)指定服务逻辑接口的封装类型。

    从 Junos OS 19.1R1 版开始,除了为伪线用户服务逻辑接口使用以太网 VPLS、VLAN 网桥和 VLAN VPLS 封装外,您还可以配置基于电路交叉连接的封装。

    伪线用户服务逻辑接口支持单标记流量、双标记流量和单个逻辑接口上的 VLAN 列表。

  4. (可选)在家族电路交叉连接封装上配置过滤器和监管器。
  5. 配置 VLAN 标记 ID。
  6. 设备有到 ARP 请求目标地址的活动路由时,将接口配置为响应 ARP 请求。
  7. 指定要配置协议家族信息。伪线服务逻辑接口支持 IPv4 (inet)、IPv6 (inet6) 和 PPPoE (pppoe) 协议家族。

    例如,要配置 IPv4 系列:

    1. 指定要配置 IPv4 的选项。

    2. 配置家族的参数。

  8. (可选)配置本地交换的第 2 层电路上服务逻辑接口的终止。从 Junos OS 19.1R1 版开始支持。

配置支持 VC 11 类型的 PWHT

您可以在服务 PE 路由器上配置伪线头端接 (PWHT) 接口,并在伪线用户 (PS) 传输逻辑接口上配置 ethernet-tcc 封装。

使用此功能时,服务 PE 路由器不必支持来自接入端客户的 TDM/SONET/SDH 封装流量。基于 IP 的点对点伪线是一种 LDP 信号 FEC 128(虚拟电路 (VC) 类型 11),用于将服务 PE 路由器连接到连接到客户边缘路由器的接入设备。您将伪线配置为终止到第 3 层 VPN 实例或全局 IP 表。

此功能支持 IPv4 和 IPv6 有效负载以及单播和组播流量。

当电路的两端使用不同的解析协议时,服务 PE 路由器使用 ARP 调解来解析第 2 层地址。对于服务 PE 路由器,接入客户边缘路由器显示为本地连接。此 ARP 调解由 IPv4 地址上的代理 ARP 和 IPv6 地址上的邻接方发现协议 (NDP) 提供。服务 PE 路由器创建与接入客户边缘路由器的 IPv4 地址对应的本地 ARP 条目,或将接入客户边缘路由器的 IPv6 地址添加到邻居表中。

在配置支持 VC 11 类型的 PWHT 的接口和 l2circuit 协议之前:

注意:

在 PS 接口上启用 family tccencapsulation ethernet-tcc 时,请注意以下配置限制:

  • 每个 PS 物理接口仅支持一个 IP 伪线
  • 不支持控制字;用于通过 PS 接口进行 BFD;或者对于 IP 伪线上的主动-备用、热备用或全活动配置

要在服务 PE 路由器上配置 PWHT,并终止到第 3 层 VPN 实例:

  1. 使用以下命令配置冗余逻辑隧道 (RLT):
  2. 配置接口 — 在 rlt 接口上配置冗余组和成员接口;配置锚点(在 rlt 接口上);以及配置 PS 传输和服务逻辑接口。在传输逻辑接口上配置和封 family tcc 装类型 ethernet-tcc 。请参阅注释后面的接口配置示例。
    注意:
    • 仅配置一个 PS 服务逻辑接口。
    • 可以在服务 PE 路由器上为 PS 服务逻辑接口上配置的子网中的所有 IP 地址生成 ARP。为防止生成多个 ARP,建议在 PS 服务逻辑接口上使用 /30 或 /31 子网。
  3. 配置 l2circuit 协议并包含以下 send-ip-addr-list-tlv 语句,以发出已发送 IP TLV 的信号。 将传输逻辑接口上的封装类型配置为 internetworking。以下是协议配置的示例:

    您可以使用以下 show 命令查看此配置的结果:

    • 使用该 show route table l2circuit.0 命令查看 VC 类型 11 是否已启用。
    • 使用该 show l2circuit connections extensive 命令查看封装是否设置为 internetworking。
    • 使用该 show route table mpls.0 protocol l2circuit 命令查看是否已添加用于将流量转发出 IP 伪线并转发到 IP 伪线的标签路由和 tcc 路由。

为订阅者流量配置负载均衡支持

在主动-主动模式下使用路由器的 LT 链路配置 RLT。可以增强 RLT 应用程序,以将 LT 子成员链接作为聚合属性包含在内。

从 Junos OS 21.4R1 版开始,我们可同时通过 RLT 的多个 LT 子成员链路为 PS 接口上的用户会话提供负载平衡支持。RLT 接口的负载平衡属性允许 PS 接口上的用户流量在不同的 PIC 和线卡上进行分散和负载均衡。

对于 RLT 接口,支持 PS 锚点冗余以增强 LAG 模式。配置锚定在 RLT 上的 PS IFD 时,在 enhanced-ip [edit chassis network-services] 层级使用该选项或 enhanced-ethernet 该选项。

计算的散列用于选择 ECMP 路径和负载平衡。您可以为第 2 层以太网伪线上的 IPv4 流量配置负载平衡。您还可以根据 IP 信息为以太网伪线配置负载平衡。

限制

  • 伪线用户 (PS) 接口上的 BNG 负载平衡支持仅适用于 MX 系列路由器上支持 BBE 接入模式的所有基于 Trio 的线卡。

  • 除非禁用 PS 物理接口,否则无法更改 PS 锚点。

  • 添加或移除 RLT 成员时,可能会发生瞬时流量中断。添加或删除 RLT 成员链路行为与任何其他聚合接口行为类似。

  • 无法获得每个 LT 成员的入口统计信息。但是,聚合 PS IFL 或 IFD 统计信息可用于两个方向。

  • RLT 主动-主动模式仅支持订阅者服务。

对于通过多个活动子 LT 链路对 PS over RLT 的当前负载均衡支持,以下内容不受支持

  • MX240、MX480 和 MX960 线卡支持 PS over RLT 接口。

  • A/A 模式成员链路的分层监管器接口支持 CoS

  • CoS 聚合以太网支持伪线服务 (PS) 接口上的用户流量

  • L2 服务 主动-主动模式成员链路的 IFL 和业务边缘 (L3) 支持

  • 非冗余上的 PS 接口支持

  • 对伪线用户逻辑接口锚点冗余的分层 CoS 支持

要配置对订阅者流量的负载平衡支持:

  1. 在路由器上配置扩展 DHCP 本地服务器选项,请参阅 将路由器配置为扩展 DHCP 本地服务器
  2. 在两个不同的线卡上配置两个逻辑隧道,以创建冗余逻辑隧道 (RLT)。
  3. 配置 RLT 接口,并通过配置 member-interface interface-name 将逻辑隧道接口包含在冗余组中。配置 RLT 接口,请参阅 配置伪线用户逻辑接口设备
  4. 配置订阅者管理的动态配置文件,请参阅 订阅者管理的动态配置文件
  5. 使用具有相同虚拟电路 ID 的备份邻接方配置 l2circuit,请参阅 示例:为 LDP 配置最长匹配
  6. 可以使用 LT 接口出口统计信息验证隧道出口带宽利用率。查看您的配置,以支持 PS over RLT 主动-主动模式。

变更历史表

是否支持某项功能取决于您使用的平台和版本。使用 功能资源管理器 确定您的平台是否支持某个功能。

发布
描述
24.4R1-EVO
从 Junos OS 演化版 24.4R1 版开始,在 BNG CUPS 模式下运行的 ACX 平台支持用于订阅者管理的 PWHT。使用 功能资源管理器 确认平台和版本对特定功能的支持。
21.4R1
从 Junos OS 21.4R1 版开始,我们通过 A/A 冗余逻辑隧道 (RLT) 接口使用伪线 (PS) 的用户接口上引入了对 BNG 的 CoS 支持,适用于 DHCP 和 PPPoE 等用户应用。
21.4R1
从 Junos OS 21.4R1 版开始,我们可同时通过 RLT 的多个 LT 子成员链路为 PS 接口上的用户会话提供负载平衡支持。RLT 接口的负载平衡属性允许 PS 接口上的用户流量在不同的 PIC 和线卡上进行分散和负载均衡。
21.2R1
从 Junos OS 21.2R1 版开始,您可以在服务 PE 路由器 ethernet-tcc 上配置 PWHT 接口,并在接口上进行封装。伪线是 VC 类型 11。
20.4R1
从 Junos OS 20.4R1 版本开始,在配备 MX2K-MPC9E 或 MX2K-MPC11E 线卡的 MX2010 和 MX2020 路由器上,最多可指定 18000 个伪线逻辑接口设备。
19.1R1
从 Junos OS 19.1R1 版开始,伪线用户传输和服务逻辑接口中添加了其他封装。传输逻辑接口支持以太网 VPLS 封装,并用于在路由实例上 l2backhaul-vpn 终止接口。当传输逻辑接口使用 VPLS 封装时,不支持 PPPoE 和 L2TP 终止。服务逻辑接口支持电路交叉连接 (CCC) 封装,并提供在本地交换的第 2 层电路上终止接口的规定。
19.1R1
从 Junos OS 19.1R1 版开始,您可以分别为传输和服务伪线用户逻辑接口设备配置其他封装(以太网 VPLS 和基于电路交叉连接的封装)。
19.1R1
从 Junos OS 19.1R1 版开始,除了为伪线用户传输逻辑接口配置基于电路交叉连接的封装外,您还可以配置以太网 VPLS 封装。
19.1R1
从 Junos OS 19.1R1 版开始,除了为伪线用户服务逻辑接口使用以太网 VPLS、VLAN 网桥和 VLAN VPLS 封装外,您还可以配置基于电路交叉连接的封装。
18.4R1
从 Junos OS 18.4R1 版开始,对单跃点双向转发检测 (BFD) 会话内联分配的支持已扩展到通过冗余逻辑隧道接口的伪线用户。
18.3R1
从 Junos OS 18.3R1 版开始,在配备 MPC 和 MIC 接口的 MX 系列路由器上,第 3 层 VPN 和草稿 Rosen 组播 VPN 中引入了对通过冗余逻辑隧道的伪线用户服务接口的支持。
18.3R1
从 Junos OS 18.3R1 版开始,在配备 MPC 和 MIC 接口的 MX 系列路由器上,伪线冗余逻辑接口设备扩展数量已增加到 7000 台设备,以提供额外的弹性支持。
18.3R1
从 Junos OS 18.3R1 版开始,在配备 MPC 和 MIC 接口的 MX 系列路由器上,伪线冗余逻辑接口设备扩展数量已增加到 7000 台设备,以提供额外的弹性支持。
17.3R1
从 Junos OS 17.3R1 及更高版本开始,主动备份模式下的底层冗余逻辑隧道接口 (RLT) 为伪线用户逻辑接口提供状态式锚点冗余支持。这种冗余可以保护接入和面向核心的链路,防止锚点 PFE(数据包转发引擎)故障。
17.3R1
从 Junos OS 17.3R1 版开始,可以在主动备份模式下通过底层冗余逻辑隧道 (RLT) 接口实例化伪线用户逻辑接口。
17.2R1
从 Junos OS 17.2R1 版开始,在配备 MPC 和 MIC 接口的 MX 系列路由器上,伪线逻辑接口设备扩展数量已增加到 7000 台设备,以提供额外的弹性支持。
16.1R1
从 Junos OS 16.1R1 版开始, family inet family inet6 在 MPLS 伪线用户的服务端以及非用户逻辑接口上受支持。
16.1R1
从 Junos OS 16.1R1 版开始,MPLS 伪线用户逻辑接口的服务端支持内联 IPFIX。
15.1R3
从 Junos OS 15.1R3 和 16.1R1 及更高版本开始,MPLS 伪线用户逻辑接口的传输侧支持 CCC 封装。
15.1R3
从 Junos OS 15.1R3 和 16.1R1 及更高版本开始,MPLS 伪线用户逻辑接口的服务端支持分布式拒绝服务 (DDoS) 保护。
15.1R3
从 Junos OS 15.1R3 和 16.1R1 及更高版本开始,MPLS 伪线用户逻辑接口的服务端支持监管器和过滤器。
15.1R3
从 Junos OS 15.1R3 和 16.1R1 及更高版本开始,MPLS 伪线用户逻辑接口的服务端支持逻辑接口上的准确传输统计信息。