Help us improve your experience.

Let us know what you think.

Do you have time for a two-minute survey?

 
 

Device Onboarding Workflow

The workflow for onboarding a new device (greenfield device) includes creating network resource pools, device and interface profiles, and a network implementation plan. The network implementation plan includes instructions about the type of pluggables and cables that a field technician must use for the device ports.

Table 1 lists the different personas and the roles in Paragon Automation that are involved in onboarding a device.

Table 1: Persona and Roles Involved in Device Onboarding
Persona Role in Paragon Automation

Network architect

Super User or Network Admin

Network planner

Super User or Network Admin

Field Technician

Installer

NOC Engineer (Network administrator)

Super User or Network Admin

Onboard a New Device

To onboard a new device to Paragon Automation:

  1. A network architect creates network resource pools for automatic assignment of values to the resource pools (IP addresses, segment identifiers, BGP cluster IDs, and so on). See Add Network Resource Pools.
  2. The network architect decides the configurations that must be committed on the devices to be onboarded and creates the following profiles:

    The network architect can add device and interface profiles to suit specific needs; that is, create profiles with configurations that can be committed to all the devices or selected devices in a network.

  3. A network planner creates a network implementation plan for onboarding the device. See Add a Network Implementation Plan.
  4. At the site, the field technician unpacks the device and mounts it on a rack.

    For instructions on how to mount a device, see the corresponding device Hardware Guide or the Quick Start Guide in the Documentation site. To access the Hardware Guide or the Quick Start Guide of a device, on the homepage of the Documentation site, under Products by Category, click View More > Device-Model in the Routing section.

  5. The device can be onboarded to Paragon Automation in one of the following ways:
  6. A network administrator applies additional configurations on the device for production by using configuration templates. See Deploy a Configuration Template to a Device.
  7. The network administrator tests and certifies that the device is ready for production.
  8. The network administrator moves the device to production. See Move a Device to Production.
  9. The network administrator monitors the functioning of the device from the Paragon Automation GUI. See View Results of Automated Device Tests.

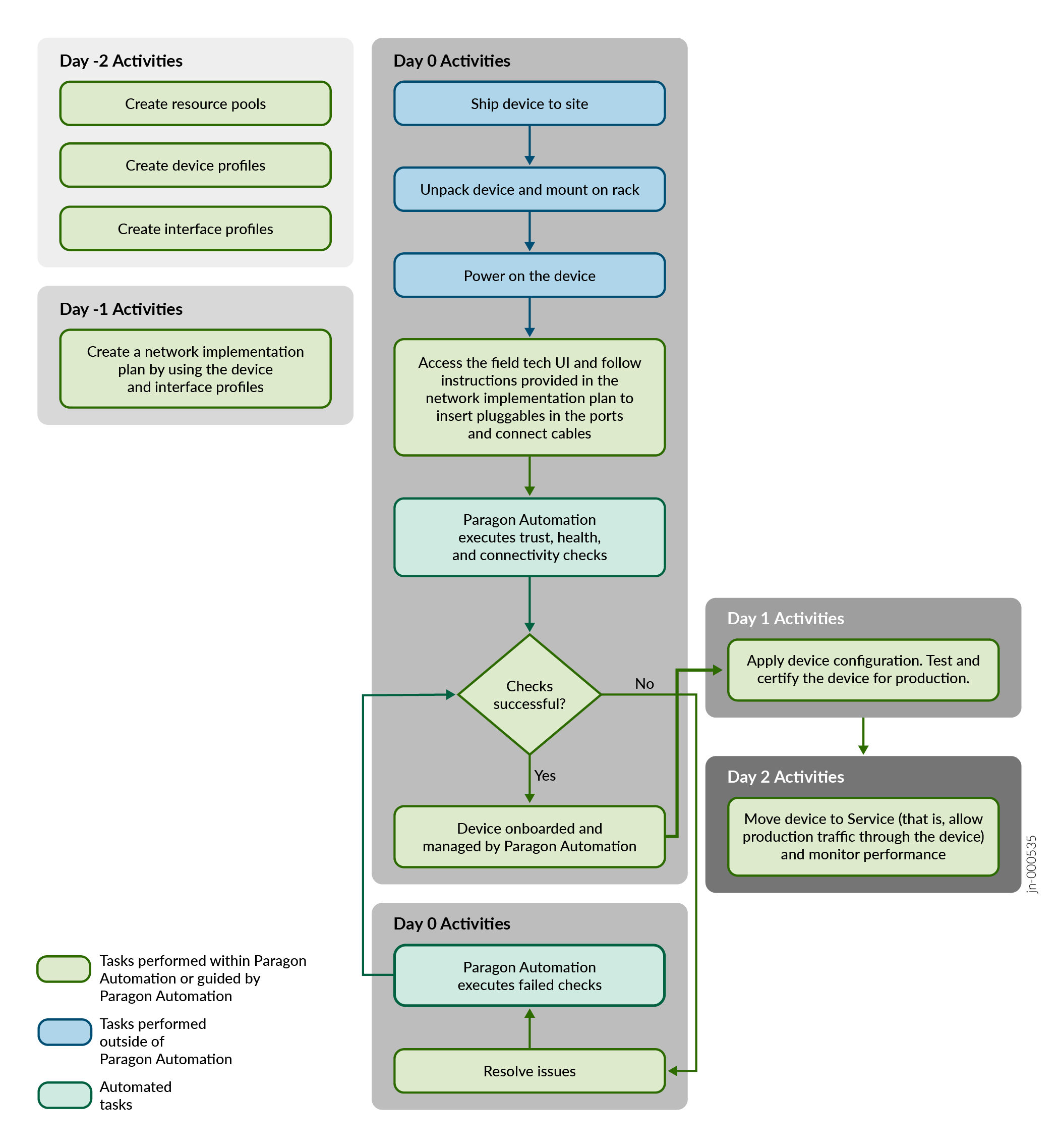
Figure 1 shows the device onboarding workflow in Paragon Automation for a new device (greenfield).

Figure 1: Device Onboarding Workflow Flowchart detailing a multi-day process for deploying a network device using Paragon Automation. Day -2 Create resource pools, device and interface profiles. Day -1 Create network implementation plan. Day 0 Ship and set up device, execute checks. Day 1 Apply configuration and certify device. Day 2 Move device to service and monitor performance. Tasks are color-coded for execution context.
Adopt a Brownfield Device

You can onboard a brownfield device to Paragon Automation without adding the device to a network implementation plan. In this case, you will be able to onboard the device to Paragon Automation, but cannot view the device and health metrics for the device. However, you can add the device to a network implementation plan and then adopt the device, in which case, you can monitor the device and interface health of the device.

To onboard a brownfield device by adding it to a network implementation plan:

  1. Create a device and interface profile with Trust enabled (in device profile) and all other configurations disabled. See Add a Device Profile and Add an Interface Profile.

  2. Create a network implementation plan and add the device profile and interface profile to the network implementation plan. See Add a Network Implementation Plan.

  3. Add the device to the network implementation plan.

  4. Publish the network implementation plan. See Publish a Network Implementation Plan.

After a device is onboarded to Paragon Automation and listed in the Inventory page (Inventory > Network Inventory), you can monitor the device and interface health from the Device accordion and Interface accordion on the device-name page. See About the Device-Name Page.