Configuração da engenharia de tráfego MPLS
MPLS e engenharia de tráfego
A engenharia de tráfego permite que você controle o caminho que os pacotes de dados seguem, ignorando o modelo de roteamento padrão, que usa tabelas de roteamento. A engenharia de tráfego move fluxos de links congestionados para links alternativos que não seriam selecionados pelo caminho mais curto baseado em destino automaticamente computado. Com a engenharia de tráfego, você pode:
Faça um uso mais eficiente de fibras de longa distância caras.
Controle como o tráfego é redirecionado diante de falhas individuais ou múltiplas.
Classifique o tráfego crítico e regular em cada caminho.
O núcleo do projeto de engenharia de tráfego é baseado na construção de caminhos comuados por rótulos (LSPs) entre os roteadores. Um LSP é orientado para a conexão, como um circuito virtual em Frame Relay ou ATM. Os LSPs não são confiáveis: Os pacotes que entram em um LSP não têm garantias de entrega, embora o tratamento preferencial seja possível. Os LSPs também são semelhantes aos túneis unidirecionais em que os pacotes que entram em um caminho são encapsulados em um envelope e trocados por todo o caminho sem serem tocados por nós intermediários. Os LSPs fornecem controle refinado sobre como os pacotes são encaminhados em uma rede. Para fornecer confiabilidade, um LSP pode usar um conjunto de caminhos primários e secundários.
Os LSPs podem ser configurados apenas para tráfego BGP (tráfego cujo destino está fora de um sistema autônomo [AS]). Neste caso, o tráfego dentro do AS não é afetado pela presença de LSPs. Os LSPs também podem ser configurados para tráfego BGP e de protocolo de gateway interior (IGP). portanto, tanto o tráfego intra-AS quanto o inter-AS são afetados pelos LSPs.
Visão geral dos protocolos de sinalização e engenharia de tráfego MPLS
A engenharia de tráfego facilita operações de rede eficientes e confiáveis ao mesmo tempo em que otimiza recursos de rede e desempenho de tráfego. A engenharia de tráfego oferece a capacidade de mover o fluxo de tráfego para longe do caminho mais curto selecionado pelo protocolo de gateway interior (IGP) para um caminho físico potencialmente menos congestionado em uma rede. Para oferecer suporte à engenharia de tráfego, além do roteamento de origem, a rede deve fazer o seguinte:
Compute um caminho na fonte levando em conta todas as restrições, como largura de banda e requisitos administrativos.
Distribua as informações sobre topologia de rede e atributos de enlace por toda a rede assim que o caminho for computado.
Reserve recursos de rede e modifique atributos de link.
Quando o tráfego de trânsito é roteado por uma rede IP, o MPLS é frequentemente usado para projetar sua passagem. Embora o caminho exato pela rede de trânsito seja de pouca importância para o remetente ou o receptor do tráfego, os administradores de rede muitas vezes querem rotear o tráfego de forma mais eficiente entre determinados pares de endereços de origem e destino. Ao adicionar um rótulo curto com instruções de roteamento específicas a cada pacote, o MPLS switches pacotes de roteador para roteador através da rede em vez de encaminhar pacotes com base em pesquisas de próximo salto. As rotas resultantes são chamadas de caminhos comuados por rótulos (LSPs). Os LSPs controlam a passagem do tráfego pela rede e aceleram o encaminhamento de tráfego.
Você pode criar LSPs manualmente ou através do uso de protocolos de sinalização. Os protocolos de sinalização são usados em um ambiente MPLS para estabelecer LSPs para tráfego em uma rede de trânsito. O Junos OS oferece suporte a dois protocolos de sinalização — LDP e o Protocolo de Reserva de Recursos (RSVP).
A engenharia de tráfego MPLS usa os seguintes componentes:
LSPs MPLS para encaminhamento de pacotes
Extensões de IGP para distribuição de informações sobre a topologia de rede e atributos de link
Caminho mais curto limitado primeiro (CSPF) para computação de caminhos e seleção de caminhos
Extensões RSVP para estabelecer o estado de encaminhamento ao longo do caminho e reservar recursos ao longo do caminho
O Junos OS também oferece suporte à engenharia de tráfego em diferentes regiões de OSPF.
Recursos de engenharia de tráfego
A tarefa de mapear fluxos de tráfego em uma topologia física existente é chamada de engenharia de tráfego. A engenharia de tráfego oferece a capacidade de mover o fluxo de tráfego para longe do caminho mais curto selecionado pelo protocolo de gateway interior (IGP) e para um caminho físico potencialmente menos congestionado em uma rede.
A engenharia de tráfego fornece os recursos para fazer o seguinte:
Encaminhe caminhos primários em torno de gargalos ou pontos de congestionamento conhecidos na rede.
Forneça controle preciso sobre como o tráfego é redirecionado quando o caminho principal é enfrentado por falhas individuais ou múltiplas.
Forneça um uso mais eficiente da largura de banda agregada disponível e fibra de longo curso, garantindo que os subconjuntos da rede não se tornem superutilizados enquanto outros subconjuntos da rede em caminhos alternativos potenciais são subutilizados.
Maximize a eficiência operacional.
Melhore as características de desempenho orientadas ao tráfego da rede minimizando a perda de pacotes, minimizando períodos prolongados de congestionamento e maximizando a taxa de transferência.
Melhore as características de desempenho estatisticamente vinculadas da rede (como taxa de perda, variação de atraso e atraso na transferência) necessárias para oferecer suporte a uma Internet multisserviços.
Componentes da engenharia de tráfego
No sistema operacional Junos® (OS), a engenharia de tráfego é implementada com MPLS e RSVP. A engenharia de tráfego é composta por quatro componentes funcionais:
Configuração da engenharia de tráfego para LSPs
Quando você configura um LSP, uma rota de host (uma máscara de 32 bits) é instalada no roteador de entrada em direção ao roteador de saída; o endereço da rota de host é o endereço de destino do LSP. A opção bgp para a traffic engineering declaração no nível de [edit protocols mpls] hierarquia é habilitada por padrão (você também pode configurar explicitamente a opção), permitindo que apenas o bgp BGP use LSPs em seus cálculos de rota. As outras traffic-engineering opções de declaração permitem que você altere esse comportamento na instância de roteamento mestre. Essa funcionalidade não está disponível para instâncias de roteamento específicas. Além disso, você pode habilitar apenas uma das opções de traffic-engineering declaração (bgp, bgp-igp, bgp-igp-both-ribsou mpls-forwarding) de cada vez.
Habilitar ou desativar qualquer uma traffic-engineering das opções de declaração faz com que todas as rotas MPLS sejam removidas e depois reinseridas nas tabelas de roteamento.
Você pode configurar o OSPF e a engenharia de tráfego para anunciar a métrica LSP em anúncios de estado de link (LSAs) sumários conforme descrito na seção Publicidade da métrica LSP em LSAs sumários.
As seções a seguir descrevem como configurar a engenharia de tráfego para LSPs:
- Usando LSPs para o encaminhamento de tráfego BGP e IGP
- Usando LSPs para encaminhamento em redes virtuais privadas
- Usando rotas de RSVP e LDP para encaminhamento, mas não seleção de rotas
- Publicidade da métrica LSP em LSAs sumários
Usando LSPs para o encaminhamento de tráfego BGP e IGP
Você pode configurar o BGP e os IGPs para usar LSPs para encaminhar tráfego destinado a roteadores de saída, incluindo a opção bgp-igp para a traffic-engineering declaração. A opção bgp-igp faz com que todas as rotas inet.3 sejam movidas para a tabela de roteamento inet.0.
No roteador de entrada, inclua bgp-igp a opção para a traffic-engineering declaração:
traffic-engineering bgp-igp;
Você pode incluir essa declaração nos seguintes níveis de hierarquia:
[edit protocols mpls][edit logical-systems logical-system-name protocols mpls]Nota:A opção
bgp-igppelatraffic-engineeringdeclaração não pode ser configurada para VPN). As VPNs exigem que as rotas estejam na tabela de roteamento inet.3.
Usando LSPs para encaminhamento em redes virtuais privadas
As VPNs exigem que as rotas permaneçam na tabela de roteamento inet.3 para funcionar corretamente. Para VPNs, configure a opção bgp-igp-both-ribs da traffic-engineering declaração para fazer com que o BGP e os IGPs usem LSPs para encaminhamento de tráfego destinado a roteadores de saída. A bgp-igp-both-ribs opção instala as rotas de entrada tanto na tabela de roteamento inet.0 (para rotas unicast IPv4) quanto na tabela de roteamento inet.3 (para informações de caminho MPLS).
No roteador de entrada, inclua a traffic-engineering bgp-igp-both-ribs declaração:
traffic-engineering bgp-igp-both-ribs;
Você pode incluir essa declaração nos seguintes níveis de hierarquia:
[edit protocols mpls][edit logical-systems logical-system-name protocols mpls]
Quando você usa a bgp-igp-both-ribs declaração, as rotas da tabela inet.3 são copiadas na tabela inet.0. As rotas copiadas são sinalizadas por LDP ou sinalizadas por RSVP, e provavelmente terão uma preferência inferior à de outras rotas no inet.0. Rotas com preferência inferior são mais propensas a serem escolhidas como rotas ativas. Isso pode ser um problema porque as políticas de roteamento só agem em rotas ativas. Para evitar esse problema, use a opção mpls-forwarding .
Os LSPs com o valor de preferência numericamente mais baixo são escolhidos como a rota preferida.
Por exemplo:
user@host# show protocols mpls
label-switched-path lsp1 {
to 192.168.4.4;
preference 1000;
}
label-switched-path lsp2 {
to 192.168.4.4;
preference 1001;
}
user@host# run show route table inet.3
inet.3: 2 destinations, 3 routes (2 active, 0 holddown, 0 hidden)
+ = Active Route, - = Last Active, * = Both
198.168.4.4/32 *[RSVP/1000/1] 00:17:23, metric 30
> to 192.168.2.18 via ge-0/0/1.0, label-switched-path lsp1
to 192.168.5.5 via ge-0/0/2.0, label-switched-path Bypass->192.168.2.18->192.168.3.3
[RSVP/1001/1] 00:17:23, metric 30
> to 192.168.2.18 via ge-0/0/1.0, label-switched-path lsp2
to 192.168.5.5 via ge-0/0/2.0, label-switched-path Bypass->192.168.2.18->192.168.3.3O LSP com um valor de preferência de 1000 é superior e, portanto, é preferido em relação ao LSP com um valor de preferência de 1001.
Usando rotas de RSVP e LDP para encaminhamento, mas não seleção de rotas
Se você configurar as bgp-igp ou bgp-igp-both-ribs opções para a declaração, os traffic-engineering LSPs de alta prioridade podem sobrepor as rotas de IGP na tabela de roteamento inet.0. As rotas de IGP podem não ser mais redistribuídas, pois não são mais as rotas ativas.
Se você configurar a opção mpls-forwarding para a declaração, os traffic-engineering LSPs serão usados para o encaminhamento, mas serão excluídos da seleção de rota. Essas rotas são adicionadas às tabelas de roteamento inet.0 e inet.3. Os LSPs na tabela de roteamento inet.0 recebem uma preferência inferior quando a rota ativa é selecionada. No entanto, os LSPs na tabela de roteamento inet.3 recebem uma preferência normal e, portanto, são usados para selecionar o encaminhamento de próximos saltos.
Quando você ativa a opção mpls-forwarding , rotas cujo estado é ForwardingOnly preferido para o encaminhamento, mesmo que sua preferência seja inferior à da rota ativa atualmente. Para examinar o estado de uma rota, execute um show route detail comando.
Para usar LSPs para encaminhamento, mas excluí-los da seleção de rotas, inclua a opção mpls-forwarding para a traffic-engineering declaração:
traffic-engineering mpls-forwarding;
Você pode incluir essa declaração nos seguintes níveis de hierarquia:
[edit protocols mpls][edit logical-systems logical-system-name protocols mpls]
Quando você configura a opção, as mpls-forwarding rotas de atalho de IGP são copiadas apenas para a tabela de roteamento inet.0.
Ao contrário da opção bgp-igp-both-ribs , a opção mpls-forwarding permite que você use as rotas sinalizadas por LDP e sinalizadas por RSVP para encaminhamento, e mantenha as rotas BGP e IGP ativas para fins de roteamento para que as políticas de roteamento possam agir sobre elas.
Por exemplo, suponha que um roteador esteja executando BGP e ele tenha uma rota BGP de 10.10.10.1/32 que ele precisa enviar para outro alto-falante BGP. Se você usar a opção bgp-igp-both-ribs , e seu roteador também tiver um caminho comutada por rótulos (LSP) para 10.10.10.1, a rota MPLS para 10.10.10.1 torna-se ativa na tabela de roteamento inet.0. Isso impede que seu roteador anucie a rota 10.10.10.1 para o outro roteador BGP. Por outro lado, se você usar a opção mpls-forwarding em vez da opção bgp-igp-both-ribs , a rota BGP 10.10.10.1/32 é anunciada para o outro alto-falante BGP, e o LSP ainda é usado para encaminhar o tráfego para o destino 10.10.10.1.
Publicidade da métrica LSP em LSAs sumários
Você pode configurar MPLS e OSPF para tratar um LSP como um link. Essa configuração permite que outros roteadores na rede usem esse LSP. Para atingir esse objetivo, você precisa configurar a engenharia de tráfego MPLS e OSPF para anunciar a métrica LSP em LSAs sumários.
Para MPLS, inclua as e label-switched-path as traffic-engineering bgp-igp declarações:
traffic-engineering bgp-igp; label-switched-path lsp-name { to address; }
Você pode incluir essas declarações nos seguintes níveis de hierarquia:
[edit protocols mpls][edit logical-systems logical-system-name protocols mpls]
Para OSPF, inclua a lsp-metric-into-summary declaração:
lsp-metric-into-summary;
Você pode incluir essa declaração nos seguintes níveis de hierarquia:
[edit protocols ospf traffic-engineering shortcuts][edit logical-systems logical-system-name protocols ospf traffic-engineering shortcuts]
Para obter mais informações sobre a engenharia de tráfego OSPF, consulte a Biblioteca de protocolos de roteamento Junos OS para dispositivos de roteamento.
Capacitando a engenharia de tráfego interarea
O Junos OS pode sinalizar um LSP com engenharia de tráfego contíguo em várias áreas de OSPF. A sinalização LSP deve ser feita usando nesting ou sinalização contígua, conforme descrito na RFC 4206, hierarquia de caminhos comuados por rótulos (LSP) com engenharia de tráfego (GMPLS) generalizada de rótulos multi protocolo (GMPLS). No entanto, o suporte de sinalização contíguo está limitado apenas à sinalização básica. A reoptimização não é suportada com sinalização contígua.
O seguinte descreve alguns dos recursos de engenharia de tráfego interarea:
A engenharia de tráfego interarea pode ser habilitada quando os roteadores de borda de área de salto solto (ABRs) são configurados no roteador de entrada usando CSPF para o cálculo explícito do objeto de rota (ERO) em uma área de OSPF. A expansão de ERO está concluída nos ABRs.
A engenharia de tráfego interarea pode ser habilitada quando o CSPF é habilitado, mas sem ABRs especificados na configuração LSP no roteador de entrada (ABRs podem ser designados automaticamente).
A engenharia de tráfego de serviços diferenciados (DiffServ) é suportada desde que os mapeamentos de tipos de classe sejam uniformes em várias áreas.
Para habilitar a engenharia de tráfego interarea, inclua a expand-loose-hop declaração na configuração para cada roteador de trânsito LSP:
expand-loose-hop;
Você pode incluir essa declaração nos seguintes níveis de hierarquia:
[edit protocols mpls][edit logical-systems logical-system-name protocols mpls]
Habilitando a engenharia de tráfego inter-AS para LSPs
Geralmente, a engenharia de tráfego é possível para LSPs que atendem às seguintes condições:
Ambas as extremidades do LSP estão na mesma área de OSPF ou no mesmo nível IS-IS.
As duas extremidades do LSP estão em diferentes áreas de OSPF dentro do mesmo sistema autônomo (AS). Os LSPs que terminam em diferentes níveis IS-IS não são suportados.
As duas extremidades de um LSP de caminho explícito estão em diferentes ASs OSPF e os roteadores de fronteira do sistema autônomo (ASBRs) são configurados estaticamente como os saltos soltos suportados no LSP de caminho explícito. Para obter mais informações, veja Configuração de LSPs de caminho explícito.
Sem ASBRs definidos estaticamente em LSPs, a engenharia de tráfego não é possível entre um domínio de roteamento, ou AS, e outro. No entanto, quando as ASs estão sob o controle de um único provedor de serviços, é possível, em alguns casos, ter LSPs projetados em tráfego abrangendo as ASs e descobrir dinamicamente os OSPF ASBRs que os ligam (o IS-IS não é suportado com este recurso).
Os LSPs projetados em tráfego entre AS são possíveis enquanto determinados requisitos de rede forem atendidos, nenhuma das condições limitantes se aplicam e o modo passivo OSPF é configurado com EBGP. Os detalhes são fornecidos nas seguintes seções:
- Requisitos de engenharia de tráfego entre AS
- Limitações de engenharia de tráfego entre AS
- Configuração do modo TE passivo de OSPF
Requisitos de engenharia de tráfego entre AS
O estabelecimento e o funcionamento adequados dos LSPs projetados por tráfego entre AS dependem dos seguintes requisitos de rede, todos os quais devem ser atendidos:
Todos os ASs estão sob controle de um único provedor de serviços.
O OSPF é usado como protocolo de roteamento em cada AS, e o EBGP é usado como protocolo de roteamento entre as ASs.
As informações do ASBR estão disponíveis em cada AS.
As informações de roteamento EBGP são distribuídas pelo OSPF, e uma malha completa do IBGP está em vigor dentro de cada AS.
Os LSPs de trânsito não estão configurados nos links inter-AS, mas estão configurados entre as ASBRs de entrada e ponto de saída em cada AS.
O enlace EBGP entre ASBRs em diferentes ASs é um link direto e deve ser configurado como um link de engenharia de tráfego passivo sob OSPF. O endereço de link remoto em si, não o loopback ou qualquer outro endereço de link, é usado como identificador de nós remoto para este link passivo. Para obter mais informações sobre a configuração do modo de engenharia de tráfego passiva do OSPF, consulte Configuração do modo TE passivo de OSPF.
Além disso, o endereço usado para o nó remoto do enlace de engenharia de tráfego passivo OSPF deve ser o mesmo que o endereço usado para o link EBGP. Para obter mais informações sobre OSPF e BGP em geral, consulte a Biblioteca de protocolos de roteamento do Junos OS para dispositivos de roteamento.
Limitações de engenharia de tráfego entre AS
Apenas a sinalização hierárquica ou aninhada de LSP é suportada para LSPs projetados em tráfego entre AS. Apenas os LSPs ponto a ponto são suportados (não há suporte de ponto a multiponto).
Além disso, as seguintes limitações se aplicam. Qualquer uma dessas condições é suficiente para inviabilizar os LSPs projetados por tráfego entre AS, mesmo que os requisitos acima sejam atendidos.
O uso do BGP multihop não é compatível.
O uso de policiais ou topologias que impedem que as rotas BGP sejam conhecidas dentro do AS não é suportado.
Vários ASBRs em uma LAN entre os pares EBGP não são suportados. Apenas um ASBR em uma LAN entre os pares EBGP é suportado (outros ASBRs podem existir na LAN, mas não podem ser anunciados).
Refletores de roteamento ou políticas que ocultam informações do ASBR ou impedem que as informações do ASBR sejam distribuídas dentro das ASs não são suportadas.
Os LSPs bidirecionais não são suportados (os LSPs são unidirecionais da perspectiva da engenharia de tráfego).
Topologias com caminhos entre AS e intra-AS para o mesmo destino não são suportadas.
Além disso, vários recursos que são roteamento com todos os LSPs não são suportados com a engenharia de tráfego entre AS:
As cores do link do grupo Admin não são suportadas.
O standby secundário não é suportado.
A reoptimização não é suportada.
O crankback em roteadores de trânsito não é suportado.
O cálculo diversificado de caminhos não é suportado.
A reinicialização graciosa não é suportada.
Essas listas de limitações ou recursos sem suporte com LSPs projetados por tráfego entre AS não são exaustivas.
Configuração do modo TE passivo de OSPF
Normalmente, protocolos de roteamento interior, como o OSPF, não são executados em links entre ASs. No entanto, para que a engenharia de tráfego entre AS funcione corretamente, informações sobre o link entre AS, em particular, o endereço na interface remota devem ser disponibilizadas dentro do AS. Essas informações normalmente não estão incluídas em mensagens de acessibilidade EBGP ou em anúncios de roteamento OSPF.
Para inundar essas informações de endereço de link dentro do AS e torná-la disponível para cálculos de engenharia de tráfego, você deve configurar o modo passivo OSPF para engenharia de tráfego em cada interface inter-AS. Você também deve fornecer o endereço remoto para que o OSPF distribua e inclua no banco de dados de engenharia de tráfego.
Para configurar o modo passivo OSPF para engenharia de tráfego em uma interface inter-AS, inclua a passive declaração para o link no [edit protocols ospf area area-id interface interface-name] nível de hierarquia:
passive {
traffic-engineering {
remote-node-id ip-address; /* IP address at far end of inter-AS link */
}
}
O OSPF deve estar configurado corretamente no roteador. O exemplo a seguir configura o link so-1/1/0 entre AS para distribuir informações de engenharia de tráfego com OSPF dentro do AS. O endereço IP remoto é 192.168.207.2.
[edit protocols ospf area 0.0.0.0]
interface so-1/1/0 {
unit 0 {
passive {
traffic-engineering {
remote-node-id 192.168.207.2;
}
}
}
}
Componente de encaminhamento de pacotes
O componente de encaminhamento de pacotes da arquitetura de engenharia de tráfego Junos é o MPLS, que é responsável por direcionar um fluxo de pacotes IP ao longo de um caminho predeterminado em uma rede. Esse caminho é chamado de caminho comutada por rótulos (LSP). Os LSPs são simples; ou seja, o tráfego flui em uma direção desde o roteador de ponta a ponta (entrada) até um roteador de ponta traseira (saída). O tráfego duplex requer dois LSPs: um LSP para transportar tráfego em cada direção. Um LSP é criado pela concatenação de um ou mais saltos comulados por rótulos, permitindo que um pacote seja encaminhado de um roteador para outro em todo o domínio MPLS.
Quando um roteador de entrada recebe um pacote IP, ele adiciona um cabeçalho MPLS ao pacote e o encaminha para o próximo roteador no LSP. O pacote rotulado é encaminhado ao longo do LSP por cada roteador até chegar à extremidade traseira do LSP, o roteador de saída. Neste ponto, o cabeçalho MPLS é removido, e o pacote é encaminhado com base em informações de Camada 3, como o endereço de destino IP. O valor deste esquema é que o caminho físico do LSP não se limita ao que o IGP escolheria como o caminho mais curto para chegar ao endereço IP de destino.
- Encaminhamento de pacotes com base na troca de rótulos
- Como um pacote atravessa um backbone MPLS
- Componente de distribuição de informações
- Componente de seleção de caminhos
- Componente de sinalização
Encaminhamento de pacotes com base na troca de rótulos
O processo de encaminhamento de pacotes em cada roteador é baseado no conceito de troca de rótulos. Esse conceito é semelhante ao que ocorre em cada switch Asynchronous Transfer Mode (ATM) em um circuito virtual permanente (PVC). Cada pacote MPLS transporta um cabeçalho de encapsulamento de 4 byte que contém um campo de rótulo de comprimento fixo de 20 bits. Quando um pacote contendo um rótulo chega a um roteador, o roteador examina o rótulo e o copia como um índice para sua tabela de encaminhamento MPLS. Cada entrada na tabela de encaminhamento contém um par de rótulos de entrada de interface mapeado para um conjunto de informações de encaminhamento que são aplicadas a todos os pacotes que chegam na interface específica com o mesmo rótulo de entrada.
Como um pacote atravessa um backbone MPLS
Esta seção descreve como um pacote IP é processado enquanto atravessa uma rede de backbone MPLS.
Na borda de entrada do backbone MPLS, o cabeçalho IP é analisado pelo roteador de entrada. Com base nesta análise, o pacote é classificado, atribuído a um rótulo, encapsulado em um cabeçalho MPLS e encaminhado para o próximo salto no LSP. O MPLS oferece um alto grau de flexibilidade na forma como um pacote IP pode ser atribuído a um LSP. Por exemplo, na implementação da engenharia de tráfego Junos, todos os pacotes que chegam ao roteador de entrada destinados a sair do domínio MPLS no mesmo roteador de saída são encaminhados pelo mesmo LSP.
Assim que o pacote começa a atravessar o LSP, cada roteador usa o rótulo para tomar a decisão de encaminhamento. A decisão de encaminhamento do MPLS é tomada independentemente do cabeçalho IP original: a interface e o rótulo de entrada são usados como chaves de busca na tabela de encaminhamento MPLS. O rótulo antigo é substituído por um novo rótulo, e o pacote é encaminhado para o próximo salto ao longo do LSP. Esse processo é repetido em cada roteador no LSP até que o pacote chegue ao roteador de saída.
Quando o pacote chega ao roteador de saída, o rótulo é removido e o pacote sai do domínio MPLS. O pacote é então encaminhado com base no endereço IP de destino contido no cabeçalho IP original do pacote de acordo com o caminho mais curto tradicional calculado pelo protocolo de roteamento IP.
Componente de distribuição de informações
A engenharia de tráfego requer conhecimento detalhado sobre a topologia da rede, bem como informações dinâmicas sobre o carregamento de rede. Para implementar o componente de distribuição de informações, são definidas extensões simples para os IGPs. Os atributos do link estão incluídos como parte do anúncio de estado do link de cada roteador. As extensões IS-IS incluem a definição de novos valores de comprimento de tipo (TLVs), enquanto as extensões OSPF são implementadas com anúncios opacos de estado de enlace (LSAs). O algoritmo de inundação padrão usado pelos IGPs do estado do enlace garante que os atributos de link sejam distribuídos a todos os roteadores no domínio de roteamento. Algumas das extensões de engenharia de tráfego a serem adicionadas ao anúncio de estado do link IGP incluem largura de banda máxima de link, largura de banda de link máximo reservada, reserva de largura de banda atual e coloração de link.
Cada roteador mantém atributos de enlace de rede e informações de topologia em um banco de dados especializado de engenharia de tráfego. O banco de dados de engenharia de tráfego é usado exclusivamente para o cálculo de caminhos explícitos para a colocação de LSPs em toda a topologia física. Um banco de dados separado é mantido para que a computação subsequente de engenharia de tráfego seja independente do IGP e do banco de dados de estado de enlace do IGP. Enquanto isso, o IGP continua sua operação sem modificações, realizando o cálculo tradicional de caminho mais curto com base em informações contidas no banco de dados de estado do roteador.
Componente de seleção de caminhos
Após os atributos de enlace de rede e as informações de topologia serem inundados pelo IGP e colocados no banco de dados de engenharia de tráfego, cada roteador de entrada usa o banco de dados de engenharia de tráfego para calcular os caminhos para seu próprio conjunto de LSPs em todo o domínio de roteamento. O caminho para cada LSP pode ser representado por uma rota explícita rigorosa ou frouxa. Uma rota explícita é uma sequência pré-configurada de roteadores que deve fazer parte do caminho físico do LSP. Se o roteador de entrada especificar todos os roteadores do LSP, o LSP será identificado por uma rota explícita rigorosa. Se o roteador de entrada especificar apenas alguns dos roteadores no LSP, o LSP será descrito como uma rota explícita e frouxa. O suporte a rotas explícitas rigorosas e frouxas permite que o processo de seleção de caminhos seja dado a ela sempre que possível, mas seja restringido quando necessário.
O roteador de entrada determina o caminho físico para cada LSP aplicando um algoritmo de caminho mais curto limitado primeiro (CSPF) às informações no banco de dados de engenharia de tráfego. CSPF é um algoritmo de caminho mais curto que foi modificado para levar em conta restrições específicas quando o caminho mais curto em toda a rede é calculado. A entrada no algoritmo de CSPF inclui:
Informações de estado de enlace de topologia aprendidas com o IGP e mantidas no banco de dados de engenharia de tráfego
Atributos associados ao estado dos recursos de rede (como largura de banda total do link, largura de banda de link reservada, largura de banda de link disponível e cor do link) que são transportados por extensões de IGP e armazenados no banco de dados de engenharia de tráfego
Atributos administrativos necessários para oferecer suporte ao tráfego que atravessa o LSP proposto (como requisitos de largura de banda, contagem máxima de saltos e requisitos de políticas administrativas) obtidos na configuração do usuário
Como o CSPF considera cada nó e link do candidato para um novo LSP, ele aceita ou rejeita um componente de caminho específico com base na disponibilidade de recursos ou se a seleção do componente viola as restrições da política do usuário. A saída do cálculo do CSPF é uma rota explícita que consiste em uma sequência de endereços de roteador que fornece o caminho mais curto através da rede que atende às restrições. Essa rota explícita é então passada para o componente de sinalização, que estabelece o estado de encaminhamento nos roteadores ao longo do LSP.
Componente de sinalização
Um LSP não é conhecido por ser viável até que seja realmente estabelecido pelo componente de sinalização. O componente de sinalização, responsável por estabelecer o estado LSP e distribuir rótulos, depende de uma série de extensões para RSVP:
O objeto de Rota Explícita permite que uma mensagem de caminho RSVP passe por uma sequência explícita de roteadores que é independente do roteamento IP de caminho mais curto convencional. A rota explícita pode ser rigorosa ou frouxa.
O objeto De solicitação de rótulos permite que a mensagem de caminho RSVP solicite que os roteadores intermediários forneçam uma vinculação de rótulo para o LSP que ele está estabelecendo.
O objeto Label permite que o RSVP ofereça suporte à distribuição de rótulos sem alterar seus mecanismos existentes. Como a mensagem RSVP Resv segue o caminho inverso da mensagem de caminho RSVP, o objeto Label oferece suporte à distribuição de rótulos de nós downstream a nós upstream.
Planejamento e análise de caminhos offline
Apesar do esforço de gerenciamento reduzido resultante do cálculo de caminhos on-line, uma ferramenta de planejamento e análise offline ainda é necessária para otimizar a engenharia de tráfego globalmente. O cálculo on-line leva em conta as restrições de recursos e calcula um LSP de cada vez. O desafio com essa abordagem é que ela não é determinística. A ordem na qual os LSPs são calculados desempenha um papel crítico na determinação do caminho físico de cada LSP em toda a rede. Os LSPs calculados no início do processo têm mais recursos disponíveis do que os LSPs calculados mais tarde no processo porque os LSPs calculados anteriormente consomem recursos de rede. Se a ordem em que os LSPs são calculados for alterada, o conjunto resultante de caminhos físicos para os LSPs também pode mudar.
Uma ferramenta de planejamento e análise offline examina simultaneamente as restrições de recursos de cada link e os requisitos de cada LSP. Embora a abordagem offline possa levar várias horas para ser concluída, ela realiza cálculos globais, compara os resultados de cada cálculo e escolhe a melhor solução para a rede como um todo. A saída do cálculo offline é um conjunto de LSPs que otimiza a utilização de recursos de rede. Após a conclusão do cálculo offline, os LSPs podem ser estabelecidos em qualquer ordem porque cada um é instalado de acordo com as regras para a solução otimizada globalmente.
Cálculo e configuração de LSP flexíveis
A engenharia de tráfego envolve mapear o fluxo de tráfego em uma topologia física. Você pode determinar os caminhos on-line usando roteamento baseado em restrições. Independentemente de como o caminho físico é calculado, o estado de encaminhamento é instalado em toda a rede por meio do RSVP.
O Junos OS oferece suporte às seguintes maneiras de rotear e configurar um LSP:
Você pode calcular o caminho completo para o LSP offline e configurar individualmente cada roteador no LSP com o estado de encaminhamento estático necessário. Isso é análogo à forma como alguns provedores de serviços de Internet (ISPs) configuram seus núcleos IP sobre ATM.
Você pode calcular o caminho completo para o LSP offline e configurar estaticamente o roteador de entrada com o caminho completo. Em seguida, o roteador de entrada usa o RSVP como protocolo de sinalização dinâmica para instalar um estado de encaminhamento em cada roteador ao longo do LSP.
Você pode contar com o roteamento baseado em restrições para realizar um cálculo dinâmico de LSP on-line. Você configura as restrições para cada LSP; em seguida, a própria rede determina o caminho que melhor atende a essas restrições. Especificamente, o roteador de entrada calcula todo o LSP com base nas restrições e, em seguida, inicia a sinalização em toda a rede.
Você pode calcular um caminho parcial para um LSP offline e configurar estaticamente o roteador de entrada com um subconjunto dos roteadores no caminho; então você pode permitir o cálculo on-line para determinar o caminho completo.
Por exemplo, considere uma topologia que inclui dois caminhos leste-oeste nos Estados Unidos: uma no norte, passando por Chicago e outra no sul por Dallas. Se você quiser estabelecer um LSP entre um roteador em Nova York e um em São Francisco, você pode configurar o caminho parcial para o LSP para incluir um único salto de roteamento solto de um roteador em Dallas. O resultado é um LSP roteado ao longo do caminho sul. O roteador de entrada usa CSPF para computar o caminho completo e o RSVP para instalar o estado de encaminhamento ao longo do LSP.
Você pode configurar o roteador de entrada sem qualquer restrição. Neste caso, o roteamento normal de caminho mais curto de IGP é usado para determinar o caminho do LSP. Essa configuração não fornece nenhum valor em termos de engenharia de tráfego. No entanto, é fácil e pode ser útil em situações em que serviços como redes virtuais privadas (VPNs) são necessários.
Em todos esses casos, você pode especificar qualquer número de LSPs como backups para o LSP primário, permitindo assim que você combine mais de uma abordagem de configuração. Por exemplo, você pode computar explicitamente o caminho primário offline, definir o caminho secundário para ser baseado em restrições e ter o caminho terciário sem restrições. Se um circuito no qual o LSP primário é roteado falhar, o roteador de entrada notará a interrupção das notificações de erro recebidas de um roteador downstream ou pela expiração de informações de estado macio do RSVP. Em seguida, o roteador encaminha o tráfego dinamicamente para um LSP de standby quente ou solicita ao RSVP que crie um estado de encaminhamento para um novo LSP de backup.
Distribuição de estado do link usando visão geral do BGP
- Função de um protocolo de gateway interior
- Limitações de um protocolo de gateway interior
- Necessidade de abranger a distribuição do estado do enlace
- Usando o BGP como solução
- Recursos suportados e sem suporte
- Extensões de estado de enlace BGP para roteamento de pacotes de origem em redes (SPRING)
- Verificando o nó NLRI aprendido através do BGP com OSPF como IGP
- Verificando o Prefix NLRI aprendido através do BGP com OSPF como IGP
Função de um protocolo de gateway interior
Um protocolo de gateway interior (IGP) é um tipo de protocolo usado para a troca de informações de roteamento entre dispositivos dentro de um sistema autônomo (AS). Com base no método de computação do melhor caminho para um destino, os IGPs são divididos em duas categorias:
Protocolos de estado de enlace — Anuncie informações sobre a topologia de rede (links conectados diretamente e o estado desses links) a todos os roteadores usando endereços multicast e atualizações de roteamento acionadas até que todos os roteadores que executam o protocolo de estado do link tenham informações idênticas sobre a internet. O melhor caminho para um destino é calculado com base em restrições como atraso máximo, largura de banda disponível mínima e afinidade de classe de recursos.
OSPF e IS-IS são exemplos de protocolos de estado de enlace.
Protocolos de vetor de distância — Anuncie informações completas da tabela de roteamento para vizinhos conectados diretamente usando um endereço de broadcast. O melhor caminho é calculado com base no número de saltos para a rede de destino.
O RIP é um exemplo de um protocolo de vetor de distância.
Como o nome indica, a função de um IGP é fornecer conectividade de roteamento dentro ou interna de um determinado domínio de roteamento. Um domínio de roteamento é um conjunto de roteadores sob controle administrativo comum que compartilham um protocolo de roteamento comum. Um AS pode consistir em vários domínios de roteamento, onde o IGP funciona para anunciar e aprender prefixos de rede (rotas) de roteadores vizinhos para construir uma tabela de rotas que, em última análise, contém entradas para todas as fontes de acessibilidade de publicidade para um determinado prefixo. O IGP executa um algoritmo de seleção de rotas para selecionar o melhor caminho entre o roteador local e cada destino, e fornece conectividade completa entre os roteadores que compõem um domínio de roteamento.
Além de anunciar a acessibilidade interna da rede, os IGPs são frequentemente usados para anunciar informações de roteamento externas ao domínio de roteamento do IGP por meio de um processo conhecido como redistribuição de rotas. A redistribuição de rotas é o processo de troca de informações de roteamento entre protocolos de roteamento distintos para unir vários domínios de roteamento quando a conectividade intra-AS é desejada.
Limitações de um protocolo de gateway interior
Embora cada IGP individual tenha suas próprias vantagens e limitações, as maiores limitações do IGP em geral são o desempenho e a escalabilidade.
Os IGPs foram projetados para lidar com a tarefa de adquirir e distribuir informações de topologia de rede para fins de engenharia de tráfego. Embora esse modelo tenha servido bem, os IGPs têm limitações de escalação inerentes quando se trata de distribuir grandes bancos de dados. Os IGPs podem autodetectar vizinhos, com os quais eles adquirem informações de topologia de rede intraárea. No entanto, o banco de dados de estado de link ou um banco de dados de engenharia de tráfego tem o escopo de uma única área ou AS, limitando assim aplicativos, como a engenharia de tráfego de ponta a ponta, o benefício de ter visibilidade externa para tomar melhores decisões.
Para redes comutada por rótulos, como MPLS e MPLS generalizada (GMPLS), a maioria das soluções de engenharia de tráfego existentes funcionam em um único domínio de roteamento. Essas soluções não funcionam quando uma rota do nó de entrada até o nó de saída deixa a área de roteamento ou AS do nó de entrada. Nesses casos, o problema de computação de caminhos se torna complicado devido à indisponibilidade das informações completas de roteamento em toda a rede. Isso ocorre porque os provedores de serviços geralmente optam por não vazar informações de roteamento além da área de roteamento ou AS para obter restrições de escalabilidade e preocupações de confidencialidade.
Necessidade de abranger a distribuição do estado do enlace
Uma das limitações do IGP é sua incapacidade de abranger a distribuição de estado de enlace fora de uma única área ou AS. No entanto, abranger as informações de estado de enlace adquiridas por um IGP em várias áreas ou ASs tem as seguintes necessidades:
Computação de caminhoSP — essas informações são usadas para computar o caminho para LSPs MPLS em vários domínios de roteamento, por exemplo, um LSP TE interárea.
Entidades externas de computação de caminhos — Entidades externas de computação de caminhos, como a Otimização de tráfego de camada de aplicativos (ALTO) e elementos de computação de caminho (PCE), executam computação de caminhos baseadas na topologia de rede e no estado atual das conexões dentro da rede, incluindo informações de engenharia de tráfego. Essas informações normalmente são distribuídas por IGPs dentro da rede.
No entanto, como as entidades de computação de caminho externo não conseguem extrair essas informações dos IGPs, elas executam monitoramento de rede para otimizar os serviços de rede.
Usando o BGP como solução
Visão geral
Para atender às necessidades de distribuição de estado de enlace em vários domínios, é necessário um protocolo de gateway exterior (EGP) para coletar informações de estado de enlace e engenharia de tráfego de uma área de IGP, compartilhá-la com componente externo e usá-la para caminhos de computação para interdomain MPLS LSPs.
BGP é um EGP padronizado projetado para trocar informações de roteamento e acessibilidade entre sistemas autônomos (ASs). O BGP é um protocolo comprovado que tem propriedades de escalonamento melhores porque pode distribuir milhões de entradas (por exemplo, prefixos vpn) de forma escalável. O BGP é o único protocolo de roteamento em uso hoje adequado para transportar todas as rotas da Internet. Isso ocorre em grande parte porque o BGP é executado em cima do TCP e pode fazer uso do controle de fluxo de TCP. Por outro lado, os protocolos de gateway interno (IGPs) não têm controle de fluxo. Quando os IGPs têm muitas informações de rota, eles começam a agitar. Quando o BGP tem um alto-falante vizinho que está enviando informações muito rapidamente, o BGP pode reduzir o vizinho atrasando os reconhecimentos do TCP.
Outro benefício do BGP é que ele usa tuples de tipo, comprimento, valor (TLV) e informações de acessibilidade de camada de rede (NLRI) que fornecem extensibilidade aparentemente infinita sem a necessidade de que o protocolo subjacente seja alterado.
A distribuição de informações de estado de enlace entre domínios é regulamentada usando políticas para proteger os interesses do provedor de serviços. Isso requer um controle sobre a distribuição de topologia usando políticas. O BGP com sua estrutura de política implementada serve bem na distribuição de rotas entre domínios. No Junos OS, o BGP é completamente orientado por políticas. O operador deve configurar explicitamente os vizinhos para peer com e aceitar rotas explicitamente para o BGP. Além disso, a política de roteamento é usada para filtrar e modificar informações de roteamento. Assim, as políticas de roteamento oferecem controle administrativo completo sobre as tabelas de roteamento.
Embora, dentro de um AS, tanto o IGP-TE quanto o BGP-TE forneçam o mesmo conjunto de informações, o BGP-TE tem melhores características de escala que são herdadas do protocolo BGP padrão. Isso torna o BGP-TE uma escolha mais escalável para a aquisição de informações de topologia multiárea/multi-AS.
Ao usar o BGP como solução, as informações adquiridas pelo IGP são usadas para distribuição em BGP. Os ISPs podem expor essas informações seletivamente com outros ISPs, provedores de serviços e redes de distribuição de conteúdo (CDNs) por meio de peering BGP normal. Isso permite a agregação das informações adquiridas por IGP em várias áreas e ASs, de modo que uma entidade de computação de caminhos externos possa acessar as informações ouvindo passivamente um refletor de rota.
Implementação
No Junos OS, os IGPs instalam informações de topologia em um banco de dados chamado banco de dados de engenharia de tráfego. O banco de dados de engenharia de tráfego contém as informações agregadas de topologia. Para instalar informações de topologia de IGP no banco de dados de engenharia de tráfego, use a set igp-topology declaração de configuração nos [edit protocols isis traffic-engineering] níveis de hierarquia e [edit protocols ospf traffic-engineering] hierarquia. O mecanismo para distribuir informações de estado do enlace usando BGP inclui o processo de publicidade do banco de dados de engenharia de tráfego no BGP-TE (importação) e a instalação de entradas do BGP-TE no banco de dados de engenharia de tráfego (exportação).
A partir do Junos OS Release 20.4R1, você pode configurar a engenharia de tráfego IS-IS para armazenar informações de IPv6 no banco de dados de engenharia de tráfego (TED), além de endereços IPv4. O BGP-LS distribui essas informações como rotas do banco de dados de engenharia de tráfego para a tabela de roteamento lsdist.0 usando as políticas de importação do banco de dados de engenharia de tráfego. Essas rotas são anunciadas aos pares BGP-TE como informações de acessibilidade de camada de rede (NLRI) com tipo, comprimento e valor (TLV) do roteador IPv6. Além das informações do IPv6, você pode se beneficiar da obtenção da topologia de rede completa no banco de dados de engenharia de tráfego.

ID da NLRI e confederação BGP-LS
A partir do Junos OS Release 23.1R1, o Junos OS permite que as informações de acessibilidade de camada de rede (NLRI) do BGP Link State (BGP-LS) carreguem o ID da confederação no TLV 512 quando a confederação BGP estiver habilitada. A NLRI leva a ID da confederação junto com o número do sistema autônomo membro (número AS) no TLV 517, conforme definido na RFC 9086. O módulo de banco de dados de engenharia de tráfego do Junos OS faz alterações necessárias para codificar o ID da confederação e o número AS do membro no TLV 512 e TLV 517, respectivamente, ao mesmo tempo em que origina o BGP-LS NLRI (que é injetado na tabela de roteamento lsdist.0). Em lançamentos antes do Junos OS Release 23.1R1, o BGP-LS NLRI transporta apenas o número AS do membro no TLV 512 e a ID da confederação não está codificada na tabela de roteamento lsdist.0.
Importação de banco de dados de engenharia de tráfego
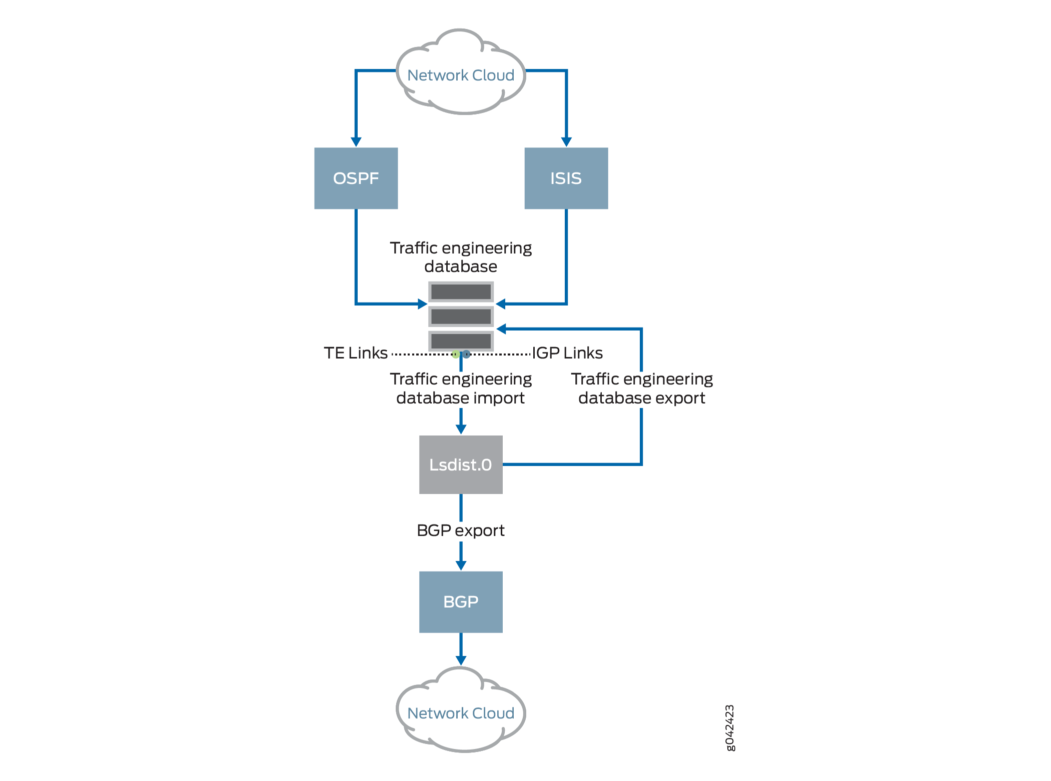
Para anunciar o banco de dados de engenharia de tráfego em BGP-TE, as entradas de link e nó no banco de dados de engenharia de tráfego são convertidas na forma de rotas. Essas rotas convertidas são então instaladas pelo banco de dados de engenharia de tráfego em nome do IGP correspondente, em uma tabela de roteamento visível do usuário chamada lsdist.0, em condições sujeitas a políticas de rota. O procedimento de vazamento de entradas do banco de dados lsdist.0 de engenharia de tráfego é chamado de importação de banco de dados de engenharia de tráfego, conforme ilustrado em Figura 1.
Há policiais para governar o processo de importação de banco de dados de engenharia de tráfego. Por padrão, não há vazamento de entradas do banco de dados de engenharia de tráfego na lsdist.0 tabela.
A partir do Junos OS Release 17.4R1, o banco de dados de engenharia de tráfego instala informações de topologia de protocolo de gateway interior (IGP), além de informações de topologia RSVP-TE na tabela de roteamento lsdist.0 conforme ilustrado em Figura 1. Antes do Junos OS Release 17.4R1, o banco de dados de engenharia de tráfego exportava apenas informações de topologia RSVP-TE. Agora você pode monitorar as informações de topologia de IGP e engenharia de tráfego. O BGP-LS lê as entradas IGP do lsdist.0 e anuncia essas entradas para os pares BGP. Para importar informações de topologia de IGP para BGP-LS do lsdist.0, use a set bgp-ls declaração de configuração no nível hierárquico [edit protocols mpls traffic-engineering database import igp-topology] .
Exportação de banco de dados de engenharia de tráfego
O BGP pode ser configurado para exportar ou anunciar rotas a lsdist.0 partir da tabela, sujeito à política. Isso é comum para qualquer tipo de origem de rota no BGP. Para anunciar o BGP-TE no banco de dados de engenharia de tráfego, o BGP precisa ser configurado com a família de endereços BGP-TE e uma política de exportação que seleciona rotas para redistribuição em BGP.
O BGP então propaga essas rotas como qualquer outro NLRI. Os pares BGP que tiverem a família BGP-TE configurada e negociada recebem NLRIs BGP-TE. O BGP armazena as NLRIs BGP-TE recebidas na forma de rotas na lsdist.0 tabela, que é a mesma tabela que armazena rotas BGP-TE originadas localmente. As rotas instaladas no lsdist.0 BGP são então distribuídas para outros pares, como qualquer outra rota. Assim, o procedimento padrão de seleção de rotas se aplica às NLRIs BGP-TE recebidas de vários alto-falantes.
Para alcançar o TE interdomínio, as rotas estão sendo divulgadas no lsdist.0 banco de dados de engenharia de tráfego por meio de uma política. Esse processo é chamado de exportação de banco de dados de engenharia de tráfego, conforme ilustrado em Figura 1.
Há policiais para governar o processo de exportação de banco de dados de engenharia de tráfego. Por padrão, nenhuma entrada é divulgada da tabela no banco de lsdist.0 dados de engenharia de tráfego.
A partir do Junos OS Release 22.4R1, você pode distribuir as políticas de engenharia de tráfego (TE) que se originam do protocolo de roteamento por segmentos para o banco de dados de engenharia de tráfego (TED) e para o estado de enlace BGP como rotas. O estado de enlace BGP coleta as informações relacionadas às políticas de TE para que os controladores externos possam realizar ações como computação de caminhos, re-otimização e visualização de rede dentro e entre domínios.
Configure para permitir que as políticas de roteamento set protocols source-packet-routing traffic-engineering database por segmentos (SR) sejam armazenadas no TED.
Para aplicativos SDN, como PCE e ALTO, as informações anunciadas pelo BGP-TE não podem vazar no banco de dados de engenharia de tráfego de um roteador. Nesses casos, um servidor externo que está em pares com os roteadores que usam BGP-TE é usado para mover as informações de topologia para o sistema sky/orquestração que abrange a rede. Esses servidores externos podem ser considerados como consumidores BGP-TE, onde recebem rotas BGP-TE, mas não os anunciam.
Atribuição de valores de credibilidade
Assim que as entradas forem instaladas no banco de dados de engenharia de tráfego, as informações aprendidas pelo BGP-TE serão disponibilizadas para computação de caminhos CSPF. O banco de dados de engenharia de tráfego usa um esquema de preferência de protocolo baseado em valores de credibilidade. Um protocolo com um valor de credibilidade mais alto é preferido em vez de um protocolo com menor valor de credibilidade. O BGP-TE tem a capacidade de anunciar informações aprendidas com vários protocolos ao mesmo tempo e, por isso, além das entradas instaladas em IGP no banco de dados de engenharia de tráfego, pode haver entradas instaladas no BGP-TE que correspondem a mais de um protocolo. O componente de exportação de banco de dados de engenharia de tráfego cria um protocolo de banco de dados de engenharia de tráfego e nível de credibilidade para cada protocolo que o BGP-TE oferece suporte. Esses valores de credibilidade são configuráveis na CLI.
A ordem de credibilidade para os protocolos BGP-TE é a seguinte:
-
Desconhecido — 80
-
OSPF — 81
-
Nível 1 do ISIS — 82
-
Nível 2 do ISIS — 83
-
Estático — 84
-
Direto — 85
Computação entre caminhos de credibilidade
Depois de atribuir valores de credibilidade, cada nível de credibilidade é tratado como um plano individual. O algoritmo De Caminho Curto Restringido Primeiro começa com a mais alta credibilidade atribuída aos mais baixos, encontrando um caminho dentro desse nível de credibilidade.
Com o BGP-TE, é essencial computar caminhos entre níveis de credibilidade para computar caminhos entre AS. Por exemplo, diferentes configurações de credibilidade são vistas em um dispositivo da área 0 que computa o caminho até a área 1, porque as entradas de área 0 são instaladas pelo OSPF, e as entradas de área 1 são instaladas pelo BGP-TE.
Para permitir a computação de caminhos em níveis de credibilidade, inclua a cross-credibility-cspf declaração nos edit protocols mplsníveis de hierarquia [edit protocols mpls label-switched-path lsp-name]e [edit protocols rsvp] . No nível hierárquicos [edit protocols rsvp] , permitindo cross-credibility-cspf que os impactos contornem os LSPs e a expansão de salto solto em trânsito.
A configuração cross-credibility-cspf permite a computação de caminhos em níveis de credibilidade usando o algoritmo De caminho mais curto limitado, no qual a restrição não é realizada em uma base de credibilidade por credibilidade, mas como uma única restrição ignorando os valores de credibilidade atribuídos.
NLRIs e TLVs BGP-TE
Como outras rotas BGP, as NLRIs BGP-TE também podem ser distribuídas por um refletor de rota que fala BGP-TE NLRI. O Junos OS implementa o suporte de reflexão de rota para a família BGP-TE.
A seguir, uma lista de NLRIs suportadas:
-
Link NLRI
-
NLRI de nós
-
PV4 Prefix NLRI (receber e propagar)
-
IPv6 Prefix NLRI (receber e propagar)
-
NLRI da política de TE
O Junos OS não oferece suporte para a forma de distinção de rota das NRLIs acima.
A seguir, uma lista de campos suportados em NLRIs de link e nós:
-
ID de protocolo — o NLRI se origina com os seguintes valores de protocolo:
-
ISIS-L1
-
ISIS-L2
-
OSPF
-
SPRING-TE
-
-
Identificador — Esse valor é configurável. Por padrão, o valor do identificador é definido para
0. -
Descrição de nós local/remoto — estes incluem:
-
Sistema autônomo
-
Identificador BGP-LS — Esse valor é configurável. Por padrão, o valor do identificador BGP-LS é definido para
0 -
ID da área
-
ID do roteador IGP
-
-
Descriptores de link (Somente para link NLRI)— Isso inclui:
-
Conecte identificadores locais/remotos
-
Endereço de interface IPv4
-
Endereço vizinho IPv4
-
Endereço vizinho/interface IPv6 — os endereços de interface e vizinhos IPv6 não são originados, mas apenas armazenados e propagados quando recebidos.
-
ID multi-topologia — esse valor não é originado, mas armazenado e propagado quando recebido.
-
A seguir, uma lista de TLVs de atributos LINK_STATE suportados:
-
Atributos do link:
-
Grupo administrativo
-
Largura de banda de enlace máximo
-
Máximo de largura de banda reservada
-
Largura de banda sem reservas
-
Métrica padrão de TE
-
SRLG
-
As TLVs a seguir, que não são originadas, mas apenas armazenadas e propagadas quando recebidas:
-
Atributos de enlaces opacos
-
Máscara de protocolo MPLS
-
Métrica
-
Tipo de proteção de enlaces
-
Atributo de nome do link
-
-
-
Atributos de nós:
-
ID do roteador IPv4
-
Bits de bandeira de nó — apenas o bit de sobrecarga está definido.
-
As TLVs a seguir, que não são originadas, mas apenas armazenadas e propagadas quando recebidas:
-
Multi-topologia
-
Propriedades de nós específicas do OSPF
-
Propriedades de nó opaco
-
Nome do nó
-
Identificador de área IS-IS
-
IPv6 Router-ID
-
-
Atributos de prefixo — essas TLVs são armazenadas e propagadas como qualquer outra TLVs desconhecidas.
-
Recursos suportados e sem suporte
O Junos OS oferece suporte aos seguintes recursos com distribuição de estado do link usando BGP:
Anúncio do recurso de encaminhamento garantido multiprotocol
Transmissão e recepção de nós e BGP de estado do link e NLRIs BGP-TE
Roteamento ativo sem parar para NLRIs BGP-TE
Políticas
O Junos OS oferece not suporte à seguinte funcionalidade para distribuição de estado de enlace usando BGP:
Topologias agregadas, links ou nós
Suporte de diferenciador de rotas para NLRIs BGP-TE
Identificadores multi-topologia
Identificadores de várias instâncias (excluindo a ID de instância padrão 0)
Anúncio da área de link e nó TLV
Anúncio de protocolos de sinalização MPLS
Importação de informações de nós e links com endereço sobreposto
Extensões de estado de enlace BGP para roteamento de pacotes de origem em redes (SPRING)
A partir do Junos OS Release 17.2R1, a família de endereços de estado de enlace BGP é estendida para distribuir o roteamento de pacotes de origem em informações de topologia de rede (SPRING) para controladores de redes definidas por software (SDN). O BGP normalmente aprende as informações de estado do link do IGP e as distribui para os pares BGP. Além do BGP, o controlador SDN pode obter informações de estado de enlace diretamente do IGP se o controlador fizer parte de um domínio IGP. No entanto, a distribuição de estado de enlace BGP fornece um mecanismo escalável para exportar as informações de topologia. As extensões de estado de enlace BGP para SPRING são suportadas em redes interdomain.
- Roteamento de pacotes de origem em redes (SPRING)
- Fluxo de dados SPRING do BGP Link-State
- Atributos e TLVs de estado do link BGP suportados e recursos não suportados para o estado do link BGP com SPRING
Roteamento de pacotes de origem em redes (SPRING)
SPRING é uma arquitetura de plano de controle que permite que um roteador de entrada guie um pacote através de um conjunto específico de nós e links na rede sem depender dos nós intermediários da rede para decidir o caminho real que deve tomar. A SPRING envolve IGPs, como IS-IS e OSPF, para segmentos de rede de publicidade. Os segmentos de rede podem representar qualquer instrução, topologia ou baseada em serviços. Dentro das topologias de IGP, os segmentos de IGP são anunciados pelos protocolos de roteamento de estado de enlace. Existem dois tipos de segmentos de IGP:
| Adjacency segment |
Um caminho de um salto sobre uma adjacência específica entre dois nós no IGP |
| Prefix segment |
Um caminho mais curto multi-hop, de igual custo e multicaminho para um prefixo, conforme o estado da topologia do IGP |
Quando a SPRING é habilitada em uma rede BGP, a família de endereços de estado de enlace BGP aprende as informações de SPRING dos protocolos de roteamento de estado de enlace IGP e anuncia segmentos na forma de identificadores de segmentos (SIDs). A família de endereços de estado de enlace BGP foi estendida para transportar SIDs e outras informações relacionadas à PRIMAVERA para os pares BGP. O refletor de rota pode direcionar um pacote através de um conjunto desejado de nós e links preparando o pacote com uma combinação apropriada de túneis. Esse recurso permite que a família de endereços de estado do link BGP também anuncie as informações de SPRING aos pares BGP.
Fluxo de dados SPRING do BGP Link-State
Figura 2 mostra o fluxo de dados dos dados spring de estado do link BGP que o IS-IS empurra para o banco de dados de engenharia de tráfego.

-
O IGP empurra os atributos SPRING para o banco de dados de engenharia de tráfego.
-
Recursos de SPRING e informações de algoritmos são levados adiante como atributos de nó no banco de dados de engenharia de tráfego.
-
As informações adjacentes de SID e LAN adjacentes são transportadas como atributos de link.
-
As informações de SID de prefixo ou nó-SID são realizadas como atributos de prefixo.
-
Um novo conjunto ou uma mudança nos atributos existentes desencadeia atualizações de IGP no banco de dados de engenharia de tráfego com novos dados.
CUIDADO:Se a engenharia de tráfego for desabilitada no nível IGP, nenhum dos atributos será empurrado para o banco de dados de engenharia de tráfego.
-
Todos os parâmetros da NLRI de engenharia de tráfego BGP, incluindo os descritores de link, nó e prefixo são derivados de entradas no banco de dados de engenharia de tráfego.
-
O banco de dados de engenharia de tráfego importa as entradas de rota na tabela de roteamento a
lsdist.0partir do IGP sujeito à política. -
A política padrão do BGP é exportar rotas, que são conhecidas apenas pelo BGP. Você configura uma política de exportação para rotas não BGP na
lsdis.0tabela de roteamento. Esta política anuncia uma entrada aprendida com o banco de dados de engenharia de tráfego.
Atributos e TLVs de estado do link BGP suportados e recursos não suportados para o estado do link BGP com SPRING
O estado de enlace BGP com SPRING oferece suporte aos seguintes atributos e tipos, comprimento e valores (TLVs) originados, recebidos e propagados na rede:
Node attributes
-
Recursos de roteamento por segmentos
-
Algoritmo de roteamento por segmentos
Link attributes
-
SID adjacente
-
LAN Adjacente-SID
Prefix descriptors
-
Informações de alcance IP
Prefix attributes
-
SID prefixo
A lista a seguir oferece suporte a TLVs que não são originadas, mas apenas recebidas e propagadas na rede:
Prefix descriptors
-
ID multitopologia
-
Tipo de rota OSPF
Prefix attributes
-
Gama
-
SID de ligação
O Junos OS não oferece suporte aos seguintes recursos com o estado de enlace BGP com extensões SPRING:
-
Origem do prefixo IPv6
-
Identificadores multitopologia
-
Exportação de banco de dados de engenharia de tráfego para parâmetros SPRING
-
Novas TLVs com tcpdump (TLVs existentes também não são suportadas).
-
PRIMAVERA sobre IPv6
Verificando o nó NLRI aprendido através do BGP com OSPF como IGP
A seguir, uma saída de amostra para verificar o nó NLRI aprendido por BGP com OSPF como IGP:
Propósito
Verifique as entradas da tabela de roteamento lsdist.0.
Ação
A partir do modo operacional, execute o show route table lsdist.0 comando.
user@host> show route table lsdist.0 te-node-ip 10.7.7.7 extensive
lsdist.0: 216 destinations, 216 routes (216 active, 0 holddown, 0 hidden)
NODE { AS:65100 Area:0.0.0.1 IPv4:10.7.7.7 OSPF:0 }/1536 (1 entry, 1 announced)
TSI:
LINK-STATE attribute handle 0x61d5da0
*BGP Preference: 170/-101
Next hop type: Indirect, Next hop index: 0
Address: 0x61b07cc
Next-hop reference count: 216
Source: 10.2.2.2
Protocol next hop: 10.2.2.2
Indirect next hop: 0x2 no-forward INH Session ID: 0x0
State:<Active Int Ext>
Local AS: 65100 Peer AS: 65100
Age: 30:22 Metric2: 2
Validation State: unverified
Task: BGP_65100.10.2.2.2
Announcement bits (1): 0-TED Export
AS path: I
Accepted
Area border router: No
External router: No
Attached: No
Overload: No
SPRING-Capabilities:
- SRGB block [Start: 900000, Range: 90000, Flags: 0x00]
SPRING-Algorithms:
- Algo: 0
Localpref: 100
Router ID: 10.2.2.2
Indirect next hops: 1
Protocol next hop: 10.2.2.2 Metric: 2
Indirect next hop: 0x2 no-forward INH Session ID: 0x0
Indirect path forwarding next hops: 1
Next hop type: Router
Next hop: 10.11.1.2 via et-0/0/0.1 weight 0x1
Session Id: 0x143
10.2.2.2/32 Originating RIB: inet.0
Metric: 2 Node path count: 1
Forwarding nexthops: 1
Nexthop: 10.11.1.2 via et-0/0/0.1
Session Id: 143Significado
As rotas estão aparecendo na tabela de roteamento lsdist.0.
Verificando o Prefix NLRI aprendido através do BGP com OSPF como IGP
A seguir, uma saída de amostra para verificar o prefixo NLRI aprendido através do BGP com OSPF como IGP:
Propósito
Verifique as entradas da tabela de roteamento lsdist.0.
Ação
A partir do modo operacional, execute o show route table lsdist.0 comando.
user@host> show route table lsdist.0 te-ipv4-prefix-node-ip 10.7.7.7 extensive
lsdist.0: 216 destinations, 216 routes (216 active, 0 holddown, 0 hidden)
PREFIX { Node { AS:65100 Area:0.0.0.1 IPv4:10.7.7.7 } { IPv4:10.7.7.7/32 } OSPF:0 }/1536 (1 entry, 0 announced)
*BGP Preference: 170/-101
Next hop type: Indirect, Next hop index: 0
Address: 0x61b07cc
Next-hop reference count: 216
Source: 10.2.2.2
Protocol next hop: 10.2.2.2
Indirect next hop: 0x2 no-forward INH Session ID: 0x0
State: <Active Int Ext>
Local AS: 65100 Peer AS: 65100
Age: 30:51 Metric2: 2
Validation State: unverified
Task: BGP_65100.10.2.2.2
AS path: I
Accepted
Prefix Flags: 0x00, Prefix SID: 1007, Flags: 0x50, Algo: 0
Localpref: 65100
Router ID: 10.2.2.2
Indirect next hops: 1
Protocol next hop: 10.2.2.2 Metric: 2
Indirect next hop: 0x2 no-forward INH Session ID: 0x0
Indirect path forwarding next hops: 1
Next hop type: Router
Next hop: 10.11.1.2 via et-0/0/0.1 weight 0x1
Session Id: 0x143
10.2.2.2/32 Originating RIB: inet.0
Metric: 2 Node path count: 1
Forwarding nexthops: 1
Nexthop: 10.11.1.2 via et-0/0/0.1
Session Id: 143Significado
As rotas estão aparecendo na tabela de roteamento lsdist.0.
Exemplo: Configuração da distribuição de estado do link usando BGP
Este exemplo mostra como configurar o BGP para transportar informações de estado de enlace em vários domínios, que é usado para caminhos de computação para LSPs MPLS que abrangem vários domínios, como o TE LSP entre áreas, e fornecendo um meio escalável e controlado por políticas para entidades externas de computação de caminhos, como ALTO e PCE, adquirirem topologia de rede.
Requisitos
Este exemplo usa os seguintes componentes de hardware e software:
-
Quatro roteadores da Série MX
-
Junos OS Release 14.2 ou posterior em todos os roteadores
Antes de começar:
-
Configure as interfaces do dispositivo.
-
Configure os números do sistema autônomo e os IDs do roteador para os dispositivos.
-
Configure os seguintes protocolos:
-
RSVP
-
MPLS
-
BGP
-
IS-IS
-
OSPF
-
Visão geral
A partir do Junos OS Release 14.2, um novo mecanismo para distribuir informações de topologia em várias áreas e sistemas autônomos (ASs) é introduzido ao estender o protocolo BGP para transportar informações de estado do link, que foi inicialmente adquirida usando IGP. Os protocolos de IGP têm limitações de escala quando se trata de distribuir grandes bancos de dados. O BGP não é apenas um veículo mais escalável para transportar informações de topologia multiárea e multi-AS, mas também fornece os controles de políticas que podem ser úteis para a distribuição de topologia multi-AS. As informações de topologia de estado de enlace BGP são usadas para caminhos de computação para caminhos comutados por rótulos MPLS (LSPs) que abrangem vários domínios, como o TE LSP entre áreas, e fornecem um meio escalável e controlado por políticas para entidades externas de computação de caminhos, como ALTO e PCE, adquirirem topologia de rede.
Começando pelo Junos OS Release 17.1R1, a distribuição de estado do link usando BGP é suportada em switches QFX10000.
Topologia
Em Figura 3, os roteadores R0 e R1 e roteadores R2 e R3 pertencem a diferentes sistemas autônomos. Os roteadores R0 e R1 executam OSPF, e os roteadores R2 e R3 executam IS-IS.
Configuração
Configuração rápida da CLI
Para configurar rapidamente este exemplo, copie os seguintes comandos, cole-os em um arquivo de texto, remova quaisquer quebras de linha, altere todos os detalhes necessários para combinar com a configuração da sua rede, copiar e colar os comandos na CLI no nível de [edit] hierarquia e, em seguida, entrar no commit modo de configuração.
R0
set interfaces ge-0/0/0 unit 0 family inet address 10.8.31.101/24 set interfaces ge-0/0/0 unit 0 family iso set interfaces ge-0/0/0 unit 0 family mpls set interfaces lo0 unit 0 family inet address 10.255.105.137/32 set routing-options router-id 10.255.105.137 set routing-options autonomous-system 65533 set protocols rsvp interface all set protocols rsvp interface fxp0.0 disable set protocols mpls traffic-engineering database export policy accept-all set protocols mpls cross-credibility-cspf set protocols mpls label-switched-path to-R3-inter-as to 10.255.105.135 set protocols mpls label-switched-path to-R3-inter-as bandwidth 40m set protocols mpls interface all set protocols mpls interface fxp0.0 disable set protocols bgp group ibgp type internal set protocols bgp group ibgp local-address 10.255.105.137 set protocols bgp group ibgp family traffic-engineering unicast set protocols bgp group ibgp neighbor 10.255.105.141 set protocols ospf traffic-engineering set protocols ospf area 0.0.0.0 interface lo0.0 set protocols ospf area 0.0.0.0 interface ge-0/0/0.0 set policy-options policy-statement accept-all from family traffic-engineering set policy-options policy-statement accept-all then accept
R1
set interfaces ge-0/0/0 unit 0 family inet address 10.8.31.103/24 set interfaces ge-0/0/0 unit 0 family iso set interfaces ge-0/0/0 unit 0 family mpls set interfaces ge-0/0/1 unit 0 family inet address 10.8.42.102/24 set interfaces ge-0/0/1 unit 0 family iso set interfaces ge-0/0/1 unit 0 family mpls set interfaces lo0 unit 0 family inet address 10.255.105.141/32 set interfaces lo0 unit 0 family iso address 47.0005.0102.5501.8181 set routing-options router-id 10.255.105.141 set routing-options autonomous-system 65533 set protocols rsvp interface all set protocols rsvp interface fxp0.0 disable set protocols mpls interface all set protocols mpls interface fxp0.0 disable set protocols bgp group ibgp type internal set protocols bgp group ibgp local-address 10.255.105.141 set protocols bgp group ibgp family traffic-engineering unicast set protocols bgp group ibgp export nlri2bgp set protocols bgp group ibgp neighbor 10.255.105.137 set protocols bgp group ebgp type external set protocols bgp group ebgp family traffic-engineering unicast set protocols bgp group ebgp neighbor 10.8.42.104 local-address 10.8.42.102 set protocols bgp group ebgp neighbor 10.8.42.104 peer-as 65534 set protocols isis interface ge-0/0/1.0 passive remote-node-iso 0102.5502.4211 set protocols isis interface ge-0/0/1.0 passive remote-node-id 10.8.42.104 set protocols ospf traffic-engineering set protocols ospf area 0.0.0.0 interface lo0.0 set protocols ospf area 0.0.0.0 interface ge-0/0/0.0 set protocols ospf area 0.0.0.0 interface ge-0/0/1.0 passive traffic-engineering remote-node-id 10.8.42.104 set protocols ospf area 0.0.0.0 interface ge-0/0/1.0 passive traffic-engineering remote-node-router-id 10.255.105.139 set policy-options policy-statement accept-all from family traffic-engineering set policy-options policy-statement accept-all then accept set policy-options policy-statement nlri2bgp term 1 from family traffic-engineering set policy-options policy-statement nlri2bgp term 1 then accept
R2
set interfaces ge-0/0/0 unit 0 family inet address 10.8.64.104/24 set interfaces ge-0/0/0 unit 0 family iso set interfaces ge-0/0/0 unit 0 family mpls set interfaces ge-0/0/1 unit 0 family inet address 10.8.42.104/24 set interfaces ge-0/0/1 unit 0 family iso set interfaces ge-0/0/1 unit 0 family mpls set interfaces lo0 unit 0 family inet address 10.255.105.139/32 set interfaces lo0 unit 0 family iso address 47.0005.0102.5502.4211.00 set routing-options router-id 10.255.105.139 set routing-options autonomous-system 65534 set protocols rsvp interface all set protocols rsvp interface fxp0.0 disable set protocols mpls traffic-engineering database import policy ted2nlri set protocols mpls interface all set protocols mpls interface fxp0.0 disable set protocols bgp group ibgp type internal set protocols bgp group ibgp local-address 10.255.105.139 set protocols bgp group ibgp family traffic-engineering unicast set protocols bgp group ibgp export nlri2bgp set protocols bgp group ibgp neighbor 10.255.105.135 set protocols bgp group ebgp type external set protocols bgp group ebgp family traffic-engineering unicast set protocols bgp group ebgp export nlri2bgp set protocols bgp group ebgp peer-as 65533 set protocols bgp group ebgp neighbor 10.8.42.102 set protocols isis level 1 disable set protocols isis interface ge-0/0/0.0 set protocols isis interface ge-0/0/1.0 passive remote-node-iso 0102.5501.8181 set protocols isis interface ge-0/0/1.0 passive remote-node-id 10.8.42.102 set protocols isis interface lo0.0 set protocols ospf traffic-engineering set protocols ospf area 0.0.0.0 interface ge-0/0/1.0 passive traffic-engineering remote-node-id 10.8.42.102 set protocols ospf area 0.0.0.0 interface ge-0/0/1.0 passive traffic-engineering remote-node-router-id 10.255.105.141 set policy-options policy-statement accept-all from family traffic-engineering set policy-options policy-statement accept-all then accept set policy-options policy-statement nlri2bgp term 1 from family traffic-engineering set policy-options policy-statement nlri2bgp term 1 then accept set policy-options policy-statement ted2nlri term 1 from protocol isis set policy-options policy-statement ted2nlri term 1 from protocol ospf set policy-options policy-statement ted2nlri term 1 then accept set policy-options policy-statement ted2nlri term 2 then reject
R3
set interfaces ge-0/0/0 unit 0 family inet address 10.8.64.106/24 set interfaces ge-0/0/0 unit 0 family iso set interfaces ge-0/0/0 unit 0 family mpls set interfaces lo0 unit 0 family inet address 10.255.105.135/32 set interfaces lo0 unit 0 family iso address 47.0005.0102.5502.4250 set routing-options router-id 10.255.105.135 set routing-options autonomous-system 65534 set protocols rsvp interface all set protocols rsvp interface fxp0.0 disable set protocols mpls traffic-engineering database export policy accept-all set protocols mpls interface all set protocols mpls interface fxp0.0 disable set protocols bgp group ibgp type internal set protocols bgp group ibgp local-address 10.255.105.135 set protocols bgp group ibgp family traffic-engineering unicast set protocols bgp group ibgp neighbor 10.255.105.139 set protocols isis interface ge-0/0/0.0 level 1 disable set protocols isis interface lo0.0 set protocols ospf traffic-engineering set protocols ospf area 0.0.0.0 interface lo0.0 set protocols ospf area 0.0.0.0 interface ge-0/0/0.0 set policy-options policy-statement accept-all from family traffic-engineering set policy-options policy-statement accept-all then accept
Procedimento
Procedimento passo a passo
O exemplo a seguir exige que você navegue por vários níveis na hierarquia de configuração. Para obter informações sobre como navegar na CLI, consulte Usando o Editor de CLI no modo de configuração.
Para configurar o roteador R1:
-
Configure as interfaces R1 do roteador.
[edit interfaces] user@R1# set ge-0/0/0 unit 0 family inet address 10.8.31.103/24 user@R1# set ge-0/0/0 unit 0 family iso user@R1# set ge-0/0/0 unit 0 family mpls user@R1# set ge-0/0/1 unit 0 family inet address 10.8.42.102/24 user@R1# set ge-0/0/1 unit 0 family iso user@R1# set ge-0/0/1 unit 0 family mpls user@R1# set lo0 unit 0 family inet address 10.255.105.141/32 user@R1# set lo0 unit 0 family iso address 47.0005.0102.5501.8181
-
Configure a ID do roteador e o sistema autônomo do Roteador R1.
[edit routing-options]user@R1# set router-id 10.255.105.141 user@R1# set autonomous-system 65533 -
Habilite o RSVP em todas as interfaces do Roteador R1 (sem a interface de gerenciamento).
[edit protocols]user@R1# set rsvp interface all user@R1# set rsvp interface fxp0.0 disable -
Habilite o MPLS em todas as interfaces do Roteador R1 (sem a interface de gerenciamento).
[edit protocols]user@R1# set mpls interface all user@R1# set mpls interface fxp0.0 disable -
Configure o grupo BGP para o Roteador R1 para peer com o Roteador R0 e atribua o endereço local e o endereço vizinho.
[edit protocols]user@R1# set bgp group ibgp type internal user@R1# set bgp group ibgp local-address 10.255.105.141 user@R1# set bgp group ibgp neighbor 10.255.105.137 -
Inclua o BGP-TE sinalizando informações de alcance da camada de rede (NLRI) para o grupo BGP ibgp.
[edit protocols]user@R1# set bgp group ibgp family traffic-engineering unicast -
Habilite a exportação de política nlri2bgp no Roteador R1.
[edit protocols]user@R1# set bgp group ibgp export nlri2bgp -
Configure o grupo BGP para o Roteador R1 para peer com o Roteador R2 e atribua o endereço local e o sistema autônomo vizinho ao grupo BGP ebgp.
[edit protocols]user@R1# set bgp group ebgp type external user@R1# set bgp group ebgp neighbor 10.8.42.104 local-address 10.8.42.102 user@R1# set bgp group ebgp neighbor 10.8.42.104 peer-as 65534 -
Inclua o BGP-TE sinalizando NLRI para o grupo BGP ebgp.
[edit protocols]user@R1# set bgp group ebgp family traffic-engineering unicast -
Habilite a engenharia de tráfego passiva no link entre AS.
[edit protocols]user@R1# set isis interface ge-0/0/1.0 passive remote-node-iso 0102.5502.4211 user@R1# set isis interface ge-0/0/1.0 passive remote-node-id 10.8.42.104 -
Habilite o OSPF na interface que conecta o Roteador R1 ao Roteador R0 e na interface de loopback do Roteador R1, e habilite recursos de engenharia de tráfego.
[edit protocols]user@R1# set ospf traffic-engineering user@R1# set ospf area 0.0.0.0 interface lo0.0 user@R1# set ospf area 0.0.0.0 interface ge-0/0/0.0 -
Habilite a engenharia de tráfego passiva no link entre AS.
[edit protocols]user@R1# set ospf area 0.0.0.0 interface ge-0/0/1.0 passive traffic-engineering remote-node-id 10.8.42.104 user@R1# set ospf area 0.0.0.0 interface ge-0/0/1.0 passive traffic-engineering remote-node-router-id 10.255.105.139 -
Configure políticas para aceitar tráfego do BGP-TE NLRI.
[edit policy-options]user@R1# set policy-statement accept-all from family traffic-engineering user@R1# set policy-statement accept-all then accept user@R1# set policy-statement nlri2bgp term 1 from family traffic-engineering user@R1# set policy-statement nlri2bgp term 1 then accept
Resultados
A partir do modo de configuração, confirme sua configuração entrando noshow interfaces, show routing-optionsshow protocolse show policy-options comandos. Se a saída não exibir a configuração pretendida, repita as instruções neste exemplo para corrigir a configuração.
user@R1# show interfaces
ge-0/0/0 {
unit 0 {
family inet {
address 10.8.31.103/24;
}
family iso;
family mpls;
}
}
ge-0/0/1 {
unit 0 {
family inet {
address 10.8.42.102/24;
}
family iso;
family mpls;
}
}
lo0 {
unit 0 {
family inet {
address 10.255.105.141/32;
family iso {
address 47.0005.0102.5501.8181:00;
}
}
}
user@R1# show routing-options router-id 10.255.105.141; autonomous-system 65533;
user@R1# show protocols
rsvp {
interface all;
interface fxp0.0 {
disable;
}
}
mpls {
interface all;
interface fxp0.0 {
disable;
}
}
bgp {
group ibgp {
type internal;
local-address 10.255.105.141;
family traffic-engineering {
unicast;
}
export nlri2bgp;
neighbor 10.255.105.137;
}
group ebgp {
type external;
family traffic-engineering {
unicast;
}
neighbor 10.8.42.104 {
local-address 10.8.42.102;
peer-as 65534;
}
}
}
isis {
interface ge-0/0/1.0 {
passive {
remote-node-iso 0102.5502.4211;
remote-node-id 10.8.42.104;
}
}
}
ospf {
traffic-engineering;
area 0.0.0.0 {
interface lo0.0;
interface ge-0/0/0.0;
interface ge-0/0/1.0 {
passive {
traffic-engineering {
remote-node-id 10.8.42.104;
remote-node-router-id 10.255.105.139;
}
}
}
}
}
user@R1# show policy-options
policy-statement accept-all {
from family traffic-engineering;
then accept;
}
policy-statement nlri2bgp {
term 1 {
from family traffic-engineering;
then {
accept;
}
}
}
Procedimento
Procedimento passo a passo
O exemplo a seguir exige que você navegue por vários níveis na hierarquia de configuração. Para obter informações sobre como navegar na CLI, consulte Usando o Editor de CLI no modo de configuração.
Para configurar o roteador R2:
-
Configure as interfaces R2 do roteador.
[edit interfaces] user@R2# set ge-0/0/0 unit 0 family inet address 10.8.64.104/24 user@R2# set ge-0/0/0 unit 0 family iso user@R2# set ge-0/0/0 unit 0 family mpls user@R2# set ge-0/0/1 unit 0 family inet address 10.8.42.104/24 user@R2# set ge-0/0/1 unit 0 family iso user@R2# set ge-0/0/1 unit 0 family mpls user@R2# set lo0 unit 0 family inet address 10.255.105.139/32 user@R2# set lo0 unit 0 family iso address 47.0005.0102.5502.4211.00
-
Configure a ID do roteador e o sistema autônomo do Roteador R2.
[edit routing-options]user@R2# set router-id 10.255.105.139 user@R2# set autonomous-system 65534 -
Habilite o RSVP em todas as interfaces do Roteador R2 (sem a interface de gerenciamento).
[edit routing-options]user@R2# set rsvp interface all user@R2# set rsvp interface fxp0.0 disable -
Habilite o MPLS em todas as interfaces do Roteador R2 (sem a interface de gerenciamento).
[edit routing-options]user@R2# set mpls interface all user@R2# set mpls interface fxp0.0 disable -
Habilite a importação de parâmetros de banco de dados de engenharia de tráfego usando a política ted2nlri.
[edit protocols]user@R2# set mpls traffic-engineering database import policy ted2nlri -
Configure o grupo BGP para o Roteador R2 para peer com o Roteador R3 e atribua o endereço local e o endereço vizinho.
[edit protocols]user@R2# set bgp group ibgp type internal user@R2# set bgp group ibgp local-address 10.255.105.139 user@R2# set bgp group ibgp neighbor 10.255.105.135 -
Inclua o BGP-TE sinalizando informações de alcance da camada de rede (NLRI) para o grupo BGP ibgp.
[edit protocols]user@R2# set bgp group ibgp family traffic-engineering unicast -
Habilite a exportação de política nlri2bgp no Roteador R2.
[edit protocols]user@R2# set bgp group ibgp export nlri2bgp -
Configure o grupo BGP para o Roteador R2 para peer com o Roteador R1.
[edit protocols]user@R2# set bgp group ebgp type external -
Inclua o BGP-TE sinalizando NLRI para o grupo BGP ebgp.
[edit protocols]user@R2# set bgp group ebgp family traffic-engineering unicast -
Atribua o endereço local e o sistema autônomo vizinho ao grupo BGP do ebgp.
[edit protocols]user@R2# set bgp group ebgp peer-as 65533 user@R2# set bgp group ebgp neighbor 10.8.42.102 -
Habilite a exportação de política nlri2bgp no Roteador R2.
[edit protocols]user@R2# set bgp group ebgp export nlri2bgp -
Habilite o IS-IS na interface que conecta o Roteador R2 com o Roteador R3 e a interface de loopback do Roteador R2.
[edit protocols]user@R2# set isis level 1 disable user@R2# set isis interface ge-0/0/0.0 user@R2# set isis interface lo0.0 -
Habilite apenas a publicidade IS-IS na interface que conecta o Roteador R2 com o Roteador R1.
[edit protocols]user@R2# set isis interface ge-0/0/1.0 passive remote-node-iso 0102.5501.8181 user@R2# set isis interface ge-0/0/1.0 passive remote-node-id 10.8.42.102 -
Configure o recurso de engenharia de tráfego no Roteador R2.
[edit protocols]user@R2# set ospf traffic-engineering -
Habilite apenas anúncios OSPF na interface que conecta o Roteador R2 ao Roteador R1.
[edit protocols]user@R2# set ospf area 0.0.0.0 interface ge-0/0/1.0 passive traffic-engineering remote-node-id 10.8.42.102 user@R2# set ospf area 0.0.0.0 interface ge-0/0/1.0 passive traffic-engineering remote-node-router-id 10.255.105.141 -
Configure políticas para aceitar tráfego do BGP-TE NLRI.
[edit policy-options]user@R2# set policy-statement accept-all from family traffic-engineering user@R2# set policy-statement accept-all then accept user@R2# set policy-statement nlri2bgp term 1 from family traffic-engineering user@R2# set policy-statement nlri2bgp term 1 then accept user@R2# set policy-statement ted2nlri term 1 from protocol isis user@R2# set policy-statement ted2nlri term 1 from protocol ospf user@R2# set policy-statement ted2nlri term 1 then accept user@R2# set policy-statement ted2nlri term 2 then reject
Resultados
A partir do modo de configuração, confirme sua configuração entrando noshow interfaces, show routing-optionsshow protocolse show policy-options comandos. Se a saída não exibir a configuração pretendida, repita as instruções neste exemplo para corrigir a configuração.
user@R2# show interfaces
ge-0/0/0 {
unit 0 {
family inet {
address 10.8.64.104/24;
}
family iso;
family mpls;
}
}
ge-0/0/1 {
unit 0 {
family inet {
address 10.8.42.104/24;
}
family iso;
family mpls;
}
}
lo0 {
unit 0 {
family inet {
address 10.255.105.139/32;
family iso {
address 47.0005.0102.5502.4211.00;
}
family iso;
}
}
user@R2# show routing-options router-id 10.255.105.139; autonomous-system 65534;
user@R2# show protocols
rsvp {
interface all;
interface fxp0.0 {
disable;
}
}
mpls {
traffic-engineering {
database {
import {
policy ted2nlri;
}
}
}
interface all;
interface fxp0.0 {
disable;
}
}
bgp {
group ibgp {
type internal;
local-address 10.255.105.139;
family traffic-engineering {
unicast;
}
export nlri2bgp;
neighbor 10.255.105.135;
}
group ebgp {
type external;
family traffic-engineering {
unicast;
}
export nlri2bgp;
peer-as 65533;
neighbor 10.8.42.102;
}
}
isis {
level 1 disable;
interface ge-0/0/0.0;
interface ge-0/0/1.0 {
passive {
remote-node-iso 0102.5501.8181;
remote-node-id 10.8.42.102;
}
}
interface lo0.0;
}
ospf {
traffic-engineering;
area 0.0.0.0 {
interface ge-0/0/1.0 {
passive {
traffic-engineering {
remote-node-id 10.8.42.102;
remote-node-router-id 10.255.105.141;
}
}
}
}
}
user@R2# show policy-options
policy-statement accept-all {
from family traffic-engineering;
then accept;
}
policy-statement nlri2bgp {
term 1 {
from family traffic-engineering;
then {
accept;
}
}
}
policy-statement ted2nlri {
term 1 {
from protocol [ isis ospf ];
then accept;
}
term 2 {
then reject;
}
}
Verificação
Verifique se a configuração está funcionando corretamente.
- Verificando o status do resumo do BGP
- Verificando o status do MPLS LSP
- Verificação das entradas da tabela de roteamento lsdist.0
- Verificação das entradas do banco de dados de engenharia de tráfego
Verificando o status do resumo do BGP
Propósito
Verifique se o BGP está funcionando nos roteadores R0 e R1.
Ação
A partir do modo operacional, execute o show bgp summary comando.
user@R0> show bgp summary
Groups: 1 Peers: 1 Down peers: 0
Table Tot Paths Act Paths Suppressed History Damp State Pending
lsdist.0
10 10 0 0 0 0
Peer AS InPkt OutPkt OutQ Flaps Last Up/Dwn State|#Active/Received/Accepted/Damped...
10.255.105.141 65533 20 14 0 79 5:18 Establ
lsdist.0: 10/10/10/0A partir do modo operacional, execute o show bgp summary comando.
user@R1> show bgp summary
Groups: 2 Peers: 2 Down peers: 0
Table Tot Paths Act Paths Suppressed History Damp State Pending
lsdist.0
10 10 0 0 0 0
Peer AS InPkt OutPkt OutQ Flaps Last Up/Dwn State|#Active/Received/Accepted/Damped...
10.8.42.104 65534 24 17 0 70 6:43 Establ
lsdist.0: 10/10/10/0
10.255.105.137 65533 15 23 0 79 6:19 Establ
lsdist.0: 0/0/0/0Significado
O roteador R0 é peered com o Roteador R1.
Verificando o status do MPLS LSP
Propósito
Verifique a situação do MPLS LSP no roteador R0.
Ação
A partir do modo operacional, execute o show mpls lsp comando.
user@R0> show mpls lsp Ingress LSP: 1 sessions To From State Rt P ActivePath LSPname 10.255.105.135 10.255.105.137 Up 0 * to-R3-inter-as Total 1 displayed, Up 1, Down 0 Egress LSP: 0 sessions Total 0 displayed, Up 0, Down 0 Transit LSP: 0 sessions Total 0 displayed, Up 0, Down 0
Significado
O MPLS LSP do roteador R0 para o roteador R3 está estabelecido.
Verificação das entradas da tabela de roteamento lsdist.0
Propósito
Verifique as entradas da tabela de roteamento lsdist.0 nos roteadores R0, R1 e R2.
Ação
A partir do modo operacional, execute o show route table lsdist.0 comando.
user@R0> show route table lsdist.0
lsdist.0: 10 destinations, 10 routes (10 active, 0 holddown, 0 hidden)
+ = Active Route, - = Last Active, * = Both
NODE { AS:65534 ISO:0102.5502.4211.00 ISIS-L2:0 }/1152
*[BGP/170] 00:17:32, localpref 100, from 10.255.105.141
AS path: 65534 I, validation-state: unverified
> to 10.8.31.103 via ge-0/0/0.0
NODE { AS:65534 ISO:0102.5502.4250.00 ISIS-L2:0 }/1152
*[BGP/170] 00:17:32, localpref 100, from 10.255.105.141
AS path: 65534 I, validation-state: unverified
> to 10.8.31.103 via ge-0/0/0.0
NODE { AS:65534 ISO:0102.5502.4250.02 ISIS-L2:0 }/1152
*[BGP/170] 00:17:32, localpref 100, from 10.255.105.141
AS path: 65534 I, validation-state: unverified
> to 10.8.31.103 via ge-0/0/0.0
NODE { AS:65534 Area:0.0.0.0 IPv4:10.255.105.139 OSPF:0 }/1152
*[BGP/170] 00:17:32, localpref 100, from 10.255.105.141
AS path: 65534 I, validation-state: unverified
> to 10.8.31.103 via ge-0/0/0.0
LINK { Local { AS:65534 ISO:0102.5502.4211.00 }.{ IPv4:8.42.1.104 } Remote { AS:65534 ISO:0102.5501.8181.00 }.{ IPv4:10.8.42.102 } ISIS-L2:0 }/1152
*[BGP/170] 00:17:32, localpref 100, from 10.255.105.141
AS path: 65534 I, validation-state: unverified
> to 10.8.31.103 via ge-0/0/0.0
LINK { Local { AS:65534 ISO:0102.5502.4211.00 }.{ IPv4:10.8.64.104 } Remote { AS:65534 ISO:0102.5502.4250.02 }.{ } ISIS-L2:0 }/1152
*[BGP/170] 00:02:03, localpref 100, from 10.255.105.141
AS path: 65534 I, validation-state: unverified
> to 10.8.31.103 via ge-0/0/0.0
LINK { Local { AS:65534 ISO:0102.5502.4250.00 }.{ IPv4:10.8.64.106 } Remote { AS:65534 ISO:0102.5502.4250.02 }.{ } ISIS-L2:0 }/1152
*[BGP/170] 00:17:32, localpref 100, from 10.255.105.141
AS path: 65534 I, validation-state: unverified
> to 10.8.31.103 via ge-0/0/0.0
LINK { Local { AS:65534 ISO:0102.5502.4250.02 }.{ } Remote { AS:65534 ISO:0102.5502.4211.00 }.{ } ISIS-L2:0 }/1152
*[BGP/170] 00:17:32, localpref 100, from 10.255.105.141
AS path: 65534 I, validation-state: unverified
> to 10.8.31.103 via ge-0/0/0.0
LINK { Local { AS:65534 ISO:0102.5502.4250.02 }.{ } Remote { AS:65534 ISO:0102.5502.4250.00 }.{ } ISIS-L2:0 }/1152
*[BGP/170] 00:17:32, localpref 100, from 10.255.105.141
AS path: 65534 I, validation-state: unverified
> to 10.8.31.103 via ge-0/0/0.0
LINK { Local { AS:65534 Area:0.0.0.0 IPv4:10.255.105.139 }.{ IPv4:10. 8.42.104 } Remote { AS:65534 Area:0.0.0.0 IPv4:10.255.105.141 }.{ IPv4:10.8.42.102 } OSPF:0 }/1152
*[BGP/170] 00:17:32, localpref 100, from 10.255.105.141
AS path: 65534 I, validation-state: unverified
> to 10.8.31.103 via ge-0/0/0.0A partir do modo operacional, execute o show route table lsdist.0 comando.
user@R1> show route table lsdist.0
lsdist.0: 10 destinations, 10 routes (10 active, 0 holddown, 0 hidden)
+ = Active Route, - = Last Active, * = Both
NODE { AS:65534 ISO:0102.5502.4211.00 ISIS-L2:0 }/1152
*[BGP/170] 00:18:00, localpref 100
AS path: 65534 I, validation-state: unverified
> to 10.8.42.104 via ge-0/0/1.0
NODE { AS:65534 ISO:0102.5502.4250.00 ISIS-L2:0 }/1152
*[BGP/170] 00:18:00, localpref 100
AS path: 65534 I, validation-state: unverified
> to 10.8.42.104 via ge-0/0/1.0
NODE { AS:65534 ISO:0102.5502.4250.02 ISIS-L2:0 }/1152
*[BGP/170] 00:18:00, localpref 100
AS path: 65534 I, validation-state: unverified
> to 10.8.42.104 via ge-0/0/1.0
NODE { AS:65534 Area:0.0.0.0 IPv4:10.255.105.139 OSPF:0 }/1152
*[BGP/170] 00:18:00, localpref 100
AS path: 65534 I, validation-state: unverified
> to 10.8.42.104 via ge-0/0/1.0
LINK { Local { AS:65534 ISO:0102.5502.4211.00 }.{ IPv4:10.8.42.104 } Remote { AS:65534 ISO:0102.5501.8181.00 }.{ IPv4:10.8.42.102 } ISIS-L2:0 }/1152
*[BGP/170] 00:18:00, localpref 100
AS path: 65534 I, validation-state: unverified
> to 10.8.42.104 via ge-0/0/1.0
LINK { Local { AS:65534 ISO:0102.5502.4211.00 }.{ IPv4:10.8.64.104 } Remote { AS:65534 ISO:0102.5502.4250.02 }.{ } ISIS-L2:0 }/1152
*[BGP/170] 00:02:19, localpref 100
AS path: 65534 I, validation-state: unverified
> to 10.8.42.104 via ge-0/0/1.0
LINK { Local { AS:65534 ISO:0102.5502.4250.00 }.{ IPv4:10.8.64.106 } Remote { AS:65534 ISO:0102.5502.4250.02 }.{ } ISIS-L2:0 }/1152
*[BGP/170] 00:18:00, localpref 100
AS path: 65534 I, validation-state: unverified
> to 10.8.42.104 via ge-0/0/1.0
LINK { Local { AS:65534 ISO:0102.5502.4250.02 }.{ } Remote { AS:65534 ISO:0102.5502.4211.00 }.{ } ISIS-L2:0 }/1152
*[BGP/170] 00:18:00, localpref 100
AS path: 65534 I, validation-state: unverified
> to 10.8.42.104 via ge-0/0/1.0
LINK { Local { AS:65534 ISO:0102.5502.4250.02 }.{ } Remote { AS:65534 ISO:0102.5502.4250.00 }.{ } ISIS-L2:0 }/1152
*[BGP/170] 00:18:00, localpref 100
AS path: 65534 I, validation-state: unverified
> to 10.8.42.104 via ge-0/0/1.0
LINK { Local { AS:65534 Area:0.0.0.0 IPv4:10.255.105.139 }.{ IPv4:10.8.42.104 } Remote { AS:65534 Area:0.0.0.0 IPv4:10.255.105.141 }.{ IPv4:10.8.42.102 } OSPF:0 }/1152
*[BGP/170] 00:18:00, localpref 100
AS path: 65534 I, validation-state: unverified
> to 10.8.42.104 via ge-0/0/1.0A partir do modo operacional, execute o show route table lsdist.0 comando.
user@R2> show route table lsdist.0
lsdist.0: 10 destinations, 10 routes (10 active, 0 holddown, 0 hidden)
+ = Active Route, - = Last Active, * = Both
NODE { AS:65534 ISO:0102.5502.4211.00 ISIS-L2:0 }/1152
*[IS-IS/18] 1d 00:24:39
Fictitious
NODE { AS:65534 ISO:0102.5502.4250.00 ISIS-L2:0 }/1152
*[IS-IS/18] 00:20:45
Fictitious
NODE { AS:65534 ISO:0102.5502.4250.02 ISIS-L2:0 }/1152
*[IS-IS/18] 00:20:45
Fictitious
NODE { AS:65534 Area:0.0.0.0 IPv4:10.255.105.139 OSPF:0 }/1152
*[OSPF/10] 1d 00:24:39
Fictitious
LINK { Local { AS:65534 ISO:0102.5502.4211.00 }.{ IPv4:10.8.42.104 } Remote { AS:65534 ISO:0102.5501.8181.00 }.{ IPv4:10.8.42.102 } ISIS-L2:0 }/1152
*[IS-IS/18] 00:20:58
Fictitious
LINK { Local { AS:65534 ISO:0102.5502.4211.00 }.{ IPv4:10.8.64.104 } Remote { AS:65534 ISO:0102.5502.4250.02 }.{ } ISIS-L2:0 }/1152
*[IS-IS/18] 00:02:34
Fictitious
LINK { Local { AS:65534 ISO:0102.5502.4250.00 }.{ IPv4:10.8.64.106 } Remote { AS:65534 ISO:0102.5502.4250.02 }.{ } ISIS-L2:0 }/1152
*[IS-IS/18] 00:20:45
Fictitious
LINK { Local { AS:65534 ISO:0102.5502.4250.02 }.{ } Remote { AS:65534 ISO:0102.5502.4211.00 }.{ } ISIS-L2:0 }/1152
*[IS-IS/18] 00:20:45
Fictitious
LINK { Local { AS:65534 ISO:0102.5502.4250.02 }.{ } Remote { AS:65534 ISO:0102.5502.4250.00 }.{ } ISIS-L2:0 }/1152
*[IS-IS/18] 00:20:45
Fictitious
LINK { Local { AS:65534 Area:0.0.0.0 IPv4:10.255.105.139 }.{ IPv4:10.8.42.104 } Remote { AS:65534 Area:0.0.0.0 IPv4:10.255.105.141 }.{ IPv4:10.8.42.102 } OSPF:0 }/1152
*[OSPF/10] 00:20:57
FictitiousSignificado
As rotas estão aparecendo na tabela de roteamento lsdist.0.
Verificação das entradas do banco de dados de engenharia de tráfego
Propósito
Verifique as entradas do banco de dados de engenharia de tráfego no Roteador R0.
Ação
A partir do modo operacional, execute o show ted database comando.
user@R0> show ted database
TED database: 5 ISIS nodes 5 INET nodes
ID Type Age(s) LnkIn LnkOut Protocol
0102.5501.8168.00(10.255.105.137) Rtr 1046 1 1 OSPF(0.0.0.0)
To: 10.8.31.101-1, Local: 10.8.31.101, Remote: 0.0.0.0
Local interface index: 0, Remote interface index: 0
ID Type Age(s) LnkIn LnkOut Protocol
0102.5501.8181.00 --- 1033 1 0
0102.5502.4211.00(10.255.105.139) Rtr 3519 2 3 Exported ISIS-L2(1)
To: 0102.5502.4250.02, Local: 10.8.64.104, Remote: 0.0.0.0
Local interface index: 0, Remote interface index: 0
To: 0102.5501.8181.00, Local: 10.8.42.104, Remote: 10.8.42.102
Local interface index: 0, Remote interface index: 0
ID Type Age(s) LnkIn LnkOut Protocol
Exported OSPF(2)
To: 10.255.105.141, Local: 10.8.42.104, Remote: 10.8.42.102
Local interface index: 0, Remote interface index: 0
ID Type Age(s) LnkIn LnkOut Protocol
0102.5502.4250.00(10.255.105.135) Rtr 1033 1 1 Exported ISIS-L2(1)
To: 0102.5502.4250.02, Local: 10.8.64.106, Remote: 0.0.0.0
Local interface index: 0, Remote interface index: 0
ID Type Age(s) LnkIn LnkOut Protocol
0102.5502.4250.02 Net 1033 2 2 Exported ISIS-L2(1)
To: 0102.5502.4211.00(10.255.105.139), Local: 0.0.0.0, Remote: 0.0.0.0
Local interface index: 0, Remote interface index: 0
To: 0102.5502.4250.00(10.255.105.135), Local: 0.0.0.0, Remote: 0.0.0.0
Local interface index: 0, Remote interface index: 0
ID Type Age(s) LnkIn LnkOut Protocol
10.8.31.101-1 Net 1046 2 2 OSPF(0.0.0.0)
To: 0102.5501.8168.00(10.255.105.137), Local: 0.0.0.0, Remote: 0.0.0.0
Local interface index: 0, Remote interface index: 0
To: 10.255.105.141, Local: 0.0.0.0, Remote: 0.0.0.0
Local interface index: 0, Remote interface index: 0
ID Type Age(s) LnkIn LnkOut Protocol
10.255.105.141 Rtr 1045 2 2 OSPF(0.0.0.0)
To: 0102.5502.4211.00(10.255.105.139), Local: 10.8.42.102, Remote: 10.8.42.104
Local interface index: 0, Remote interface index: 0
To: 10.8.31.101-1, Local: 10.8.31.103, Remote: 0.0.0.0
Local interface index: 0, Remote interface index: 0Significado
As rotas estão aparecendo no banco de dados de engenharia de tráfego.
Configuração da distribuição de estado do link usando BGP
Você pode habilitar a distribuição de informações de topologia em várias áreas e sistemas autônomos (ASs) estendendo o protocolo BGP para transportar informações de estado de enlace, que foi inicialmente adquirida usando IGP. Os protocolos de IGP têm limitações de escala quando se trata de distribuir grandes bancos de dados. O BGP não é apenas um veículo mais escalável para transportar informações de topologia multiárea e multi-AS, mas também fornece os controles de políticas que podem ser úteis para a distribuição de topologia multi-AS. As informações de topologia de estado de enlace BGP são usadas para caminhos de computação para LSPs MPLS que abrangem vários domínios, como o TE LSP entre áreas, e fornecem um meio escalável e controlado por políticas para entidades externas de computação de caminhos, como ALTO e PCE, adquirirem topologia de rede.
Antes de começar:
Configure as interfaces do dispositivo.
Configure a ID do roteador e o número do sistema autônomo para o dispositivo.
Configure os seguintes protocolos:
RSVP
MPLS
IS-IS
OSPF
Para habilitar a distribuição do estado do enlace usando o BGP:
Visão geral dos planos de transporte com classe BGP
- Benefícios dos planos de transporte com classe BGP
- Os planos de transporte com classe BGP da OMP
- Entenda os planos de transporte com classe BGP
- Implementação intra-AS de planos de transporte com classe BGP
- Implementação inter-AS de planos de transporte com classe BGP
- Transporte classful BGP (BGP-CT) com visão geral dos túneis SR-TE coloridos subjacentes
- Benefícios do BGP-CT com túneis SR-TE coloridos subjacentes
Benefícios dos planos de transporte com classe BGP
-
Fatiamento de rede — as camadas de serviço e transporte são desacopladas entre si, estabelecendo as bases para o fatiamento e a virtualização de rede com o fatiamento de ponta a ponta em vários domínios, reduzindo significativamente o CAPEX.
- Interoperabilidade entre domínios — estende a implantação da classe de transporte em domínios de cooperação para que os diferentes protocolos de sinalização de transporte em cada domínio interoperem. Concilia quaisquer diferenças entre namespaces estendidos da comunidade que podem estar em uso em cada domínio.
-
Resolução colorida com fallback — permite a resolução sobre túneis coloridos (RSVP, algoritmo flexível IS-IS) com opções flexíveis de fallback em túneis de melhor esforço ou qualquer outro túnel de cor.
- Qualidade de serviço — personaliza e otimiza a rede para alcançar os requisitos de SLA de ponta a ponta.
- Aproveitamento das implantações existentes — oferece suporte a protocolos de tunelamento bem implantados, como o RSVP, juntamente com novos protocolos, como o algoritmo flexível IS-IS, preservando o ROI e reduzindo o OPEX.
Os planos de transporte com classe BGP da OMP
Esta seção fornece um resumo dos termos comumente usados para entender o plano de transporte com classe BGP.
-
Nó de serviço — dispositivos de borda de provedor de entrada (PE) que enviam e recebem rotas de serviço (Internet e VPN de Camada 3).
-
Nó de borda — Dispositivo no ponto de conexão de diferentes domínios (áreas de IGP ou ASs).
-
Nó de transporte — Dispositivo que envia e recebe rotas Unicast (LU) com rótulo BGP.
-
BGP-VPN- VPNs criadas usando mecanismos RFC4364.
-
Alvo de rota (RT)— Tipo de comunidade estendida usada para definir a associação de VPN.
-
Route Distinguisher (RD)— Identificador usado para distinguir qual VPN ou serviço de LAN privada virtual (VPLS) pertence. Cada instância de roteamento deve ter um diferencial de rota único associado a ela.
- Esquema de resolução — usado para resolver o endereço de próximo salto (PNH) de protocolo em RIBs de resolução que fornecem fallback.
Eles mapeiam as rotas para os diferentes RIBs de transporte no sistema com base na comunidade de mapeamento.
-
Família de serviços — família de endereços BGP usada para rotas de publicidade para tráfego de dados, em vez de túneis.
-
Família de transporte — família de endereços BGP usada para túneis de publicidade, que por sua vez são usados por rotas de serviço para resolução.
-
Túnel de transporte — um túnel sobre o qual um serviço pode colocar tráfego, por exemplo, GRE, UDP, LDP, RSVP, SR-TE, BGP-LU.
-
Domínio de túnel — um domínio da rede que contém nós de serviço e nós de borda sob um único controle administrativo que tem um túnel entre eles. Um túnel de ponta a ponta que abrange vários domínios de túneis adjacentes pode ser criado costurando os nós usando rótulos.
-
Classe de transporte — um grupo de túneis de transporte que oferecem o mesmo tipo de serviço.
Classe de transporte RT- Um novo formato de alvo de rota usado para identificar uma classe de transporte específica.
Um novo formato de Route Target usado para identificar uma classe de transporte específica.-
Transporte RIB— No nó de serviço e nó de fronteira, uma classe de transporte tem uma RIB de transporte associada que detém suas rotas de túnel.
-
Instância de roteamento RTI de transporte; contêiner de transporte RIB, e categoria de transporte associada Route Target e Route Distinguisher.
-
Plano de transporte — Conjunto de RTIs de transporte importando RT da mesma classe de transporte. Estes são, por sua vez, costurados para abranger os limites do domínio do túnel usando um mecanismo semelhante à opção-b Inter-AS para trocar rótulos em nós de fronteira (nexthop-self), formando um plano de transporte de ponta a ponta.
-
Mapeamento da comunidade — Comunidade em uma rota de serviço que mapeia para resolver em uma aula de transporte.
Entenda os planos de transporte com classe BGP
Você pode usar planos de transporte com classe BGP para configurar aulas de transporte para classificar um conjunto de túneis de transporte em uma rede intra-AS com base nas características de engenharia de tráfego e usar esses túneis de transporte para mapear rotas de serviço com o SLA desejado e o recuo desejado.
Os planos de transporte com classe BGP podem estender esses túneis para redes entre domínios que se estendem por vários domínios (ASs ou áreas de IGP) ao mesmo tempo em que preservam a classe de transporte. Para isso, você deve configurar a família BGP de camada de transporte com classe BGP entre a borda e os nós de serviço.
Em implementações entre AS e intra-AS, pode haver muitos túneis de transporte (MPLS LSPs, algoritmo flexível IS-IS, SR-TE) criados a partir do serviço e nós de fronteira. Os LSPs podem ser sinalizados usando diferentes protocolos de sinalização em diferentes domínios e podem ser configurados com diferentes características de engenharia de tráfego (classe ou cor). O endpoint do túnel de transporte também atua como endpoint de serviço e pode estar presente no mesmo domínio de túnel que o nó de entrada de serviço, ou em um domínio adjacente ou não adjacente. Você pode usar planos de transporte com classe BGP para resolver serviços em LSPs com determinadas características de engenharia de tráfego, seja dentro de um único domínio ou em vários domínios.
Os planos de transporte com classe BGP reutilizam a tecnologia BGP-VPN, mantendo os domínios de tunelamento livremente acoplados e coordenados.
- As informações de alcance da camada de rede (NLRI) são RD:TunnelEndpoint usado para ocultação de caminhos.
- O alvo da rota indica a classe de transporte dos LSPs, e vazamentos de rotas para o RIB de transporte correspondente no dispositivo de destino.
- Cada protocolo de tunelamento de transporte instala uma rota de entrada na tabela de roteamento transport-class.inet.3, modela a classe de transporte de túneis como um alvo de rota VPN e coleta os LSPs da mesma classe de transporte na tabela de roteamento transport-class.inet.3.
-
As rotas nesta instância de roteamento são anunciadas no plano de transporte com classe BGP (transporte de inet) AFI-SAFI seguindo procedimentos semelhantes ao RFC-4364.
-
Ao cruzar o limite do enlace entre AS, você deve seguir os procedimentos de Opção b para costurar os túneis de transporte nesses domínios adjacentes.
Da mesma forma, ao atravessar as regiões intra-AS, você deve seguir os procedimentos de Opção b para costurar os túneis de transporte nos diferentes domínios de TE.
-
Você pode definir esquemas de resolução para especificar a intenção na variedade de classes de transporte em uma ordem de recuo.
- Você pode resolver rotas de serviço e rotas de transporte com classe BGP nessas aulas de transporte, abordando a comunidade de mapeamento sobre elas.
A família de transporte com classe BGP é operada junto com a família de camada de transporte BGP-LU. Em uma rede MPLS perfeita que executa o BGP-LU, atender a requisitos SLA rigorosos do 5G é um desafio, pois as características de engenharia de tráfego dos túneis não são conhecidas ou preservadas em todos os limites do domínio. Os planos de transporte com classe BGP oferecem meios operacionais fáceis e escaláveis para anunciar vários caminhos para loopbacks remotos, juntamente com as informações da classe de transporte na arquitetura MPLS perfeita. Nas rotas familiares de transporte com classe BGP, diferentes caminhos SLA são representados usando a comunidade estendida Transport Route-Target, que leva a cor da classe de transporte. Este Transport Route-Target é usado pelos roteadores BGP que recebem para associar a rota de transporte com classe BGP à classe de transporte apropriada. Ao anunciar novamente as rotas de transporte com classe BGP, o MPLS troca rotas, inter conecta os túneis intra-AS da mesma classe de transporte, formando assim um túnel de ponta a ponta que preserva a classe de transporte.
Implementação intra-AS de planos de transporte com classe BGP
Figura 4 ilustra uma topologia de rede com cenários de antes e depois da implementação de planos de transporte com classe BGP em um domínio intra-AS. Os dispositivos PE11 e PE12 usam LSPs RSVP como túnel de transporte e todas as rotas de túnel de transporte estão instaladas no inet.3 RIB. A implementação de planos de transort com classe BGP permite que os túneis de transporte RSVP sejam conscientes de cores semelhantes aos túneis de roteamento por segmentos.


Para classificar os túneis de transporte na classe de transporte BGP em uma configuração intra-AS:
- Defina a classe de transporte no nó de serviço (dispositivos PE de entrada), por exemplo, ouro e bronze, e atribua valores de comunidade de cores à classe de transporte definida.
Configuração da amostra:
pe11# show routing-options route-distinguisher-id 172.16.1.1; transport-class { name gold { color 100; } name bronze { color 200; - Associe o túnel de transporte a uma classe de transporte específica no nó de entrada dos túneis.
Configuração da amostra:
pe11# show protocols mpls label-switched-path toPE12-bronze { transport-class bronze; } label-switched-path toPE12-gold { transport-class gold; }
Funcionalidade de plano de transporte com classe BGP intra-AS:
- O transporte com classe BGP cria RIBs de transporte predefinidos por classe de transporte nomeada (ouro e bronze) e automaticamente deriva a comunidade de mapeamento a partir de seu valor de cor (100 e 200).
- As rotas de transporte intra-AS são povoadas em RIBs de transporte pelo protocolo de tunelamento quando estão associadas a uma classe de transporte.
Neste exemplo, as rotas RSVP LSP associadas à classe de transporte ouro (cor 100) e bronze da classe de transporte (cor 200) são instaladas no transporte RIBs junos-rti-tc-<100>.inet.3 e junos-rti-tc-<200>.inet.3, respectivamente.
- O nó de serviço (PEs de entrada) combina com a comunidade de cores estendida (cor:0:100 e cor:0:200) da rota de serviço contra a comunidade de mapeamento em RIBs de resolução predefinida e resolve o protocolo next hop (PNH) em RIBs de transporte correspondentes (junos-rti-tc-<100>.inet.3, ou junos-rti-tc-<200>.inet.3).
- As rotas BGP se ligam a um esquema de resolução transportando a comunidade de mapeamento assiocato.
- Cada classe de transporte cria automaticamente dois esquemas de resolução predefinidos e deriva automaticamente da comunidade de mapeamento.
Um esquema de resolução é para a resolução de rotas de serviço que usam o Color:0:<val> como a comunidade de mapeamento.
O outro esquema de resolução é para a resolução de rotas de transporte que utilizam o Transport-Target:0:<val> como a comunidade de mapeamento.
- Se o PNH de rota de serviço não puder ser resolvido usando RIBs listados no esquema de resolução predefinido, ele pode voltar à tabela de roteamento inet.3.
- Você também pode configurar o fallback entre diferentes RIBs de transporte coloridos usando esquemas de resolução definidos pelo usuário sob a hierarquia de [edit routing-options resolution scheme] configuração.
Implementação inter-AS de planos de transporte com classe BGP
Em uma rede inter-AS, o BGP-LU é convertido em rede de transporte com classe BGP depois de configurar um mínimo de duas classes de transporte (ouro e bronze) em todos os nós de serviço ou dispositivos PE e nós de borda (ABRs e ASBRs).
Para converter os túneis de transporte em transporte com classe BGP:
- Defina a classe de transporte nos nós de serviço (dispositivos pe de entrada) e nos nós de borda (ABRs e ASBRs), por exemplo, ouro e broze.
Configuração da amostra:
pe11# show routing-options route-distinguisher-id 172.16.1.1; transport-class { name gold { color 100; } name bronze { color 200; - Associe os túneis de transporte a uma classe de transporte específica no nó de entrada dos túneis (PEs de entrada, ABRs e ASBRs).
Configuração da amostra:
Para RSVP LSPs
abr23# show protocols mpls label-switched-path toASBR21-bronze { transport-class bronze; } label-switched-path toASBR22-gold { transport-class gold;Para algoritmos flxáveis IS-IS
asbr13# show routing-options flex-algorithm 128 { … color 100; use-transport-class; } flex-algorithm 129 { … color 200; use-transport-class; } - Habilite uma nova família para o transporte com classe BGP (transporte de inet) e BGP-LU (inet labeled-unicast) na rede.
Configuração da amostra:
abr23# show protocols bgp group toAs2-RR27 { family inet { labeled-unicast { … } transport { … } cluster 172.16.2.3; neighbor 172.16.2.7; } - Anuncie rotas de serviço a partir do dispositivo PE de saída com a comunidade de cores estendida apropriada.
Configuração da amostra:
pe11# show policy-options policy-statement red term 1 { from { route-filter 192.168.3.3/32 exact; } then { community add map2gold; next-hop self; accept; } } term 2 { from { route-filter 192.168.33.33/32 exact; } then { community add map2bronze; next-hop self; accept; } } community map2bronze members color:0:200; community map2gold members color:0:100;
Funcionalidade de plano de transporte com classe BGP entre AS:
- Os planos de transporte com classe BGP criam RIBs de transporte predefinidos por classe de transporte nomeada (ouro e bronze) e automaticamente derivam a comunidade de mapeamento de seu valor de cor.
-
As rotas de transporte intra-AS são povoadas em RIBs de transporte por protocolos de tunelamento quando associadas a uma classe de transporte.
Por exemplo, as rotas de túnel de transporte associadas à classe de transporte ouro e bronze estão instaladas no junos-rti-tc-<100>.inet.3 e junos-rti-tc-<200>.inet.3, respectivamente.
- Os planos de transporte com classe BGP usam o diferencial de rota exclusivo e o alvo de rota quando ele copia as rotas de túnel de transporte de cada RIB de transporte para a tabela de roteamento bgp.transport.3.
- Nós de fronteira anunciam rotas da tabela de roteamento bgp.transport.3 para seus pares em outros domínios se o transporte de inet familiar for negociado na sessão BGP.
- Receber nó de borda instala essas rotas bgp-ct na tabela de roteamento bgp.transport.3 e copia essas rotas com base no alvo de rota de transporte para as RIBs de transporte apropriadas.
- O nó de serviço corresponde à comunidade de cores na rota de serviço em relação a uma comunidade de mapeamento nos esquemas de resolução e resolve PNH na RIB de transporte correspondente ( junos-rti-tc-<100>.inet.3 ou junos-rti-tc-<200>.inet.3).
- Os nós de fronteira usam esquemas de resolução predefinidos para a resolução de PNH da rota de transporte.
- Predefinidos ou definidos pelo usuário, ambos os esquemas de resolução oferecem suporte à resolução de PNH de rota de serviço. O inet.3 predefinido usa como fallback e o esquema de resolução definido pelo usuário permite que a lista de RIBs de transporte seja usada na ordem especificada enquanto resolve o PNH.
- Se o PNH de rota de serviço não puder ser resolvido usando RIBs listados no esquema de resolução definido pelo usuário, então a rota será descartada.
Transporte classful BGP (BGP-CT) com visão geral dos túneis SR-TE coloridos subjacentes
Benefícios do BGP-CT com túneis SR-TE coloridos subjacentes
- Resolve preocupações de escala que podem surgir no futuro à medida que a rede cresce.
- Oferece interconectividade para domínios que usam tecnologias diferentes.
- Desacopla serviços e as camadas de transporte que resultam em uma rede completamente distribuída.
- Oferece gerenciamento independente de largura de banda por meio de um controlador de engenharia de tráfego intra-domínio para SR-TE.
Redes de grande porte que estão crescendo e evoluindo continuamente exigem uma arquitetura de roteamento por segmentos consistente. A partir do Junos OS Release 21.2,R1 oferecemos suporte ao BGP-CT com transporte subjacente como túneis SR-TE coloridos. O BGP-CT pode resolver rotas de serviço usando as RIBs de transporte e computar o próximo salto. Os serviços que atualmente são suportados no BGP-CT também podem usar os túneis coloridos SR-TE subjacentes para resolução de rotas. Os serviços agora podem usar os túneis coloridos SR-TE subjacentes, como os túneis coloridos estáticos, BGP SR-TE, rpd programável e túneis coloridos de PCEP. O BGP-CT usa a acessibilidade de próximo salto para resolver rotas de serviço na classe de transporte desejada.
Para permitir a resolução de rota de serviço BGP-CT em túneis coloridos sr-TE subjacentes, inclua a use-transport-class declaração no nível de [edit protocols source-packet-routing] hierarquia.
- Habilite a
use-transport-classdeclaraçãono nível hierárquicos
juntamente com a[edit protocols source-packet-routing].auto-createdeclaração no nível hierárquica[edit routing-options transport-class]. - Não oferecemos suporte a grupos RIB para SR-TE colorido com
use-transport-classtúneis SR-TE coloridos e coloridos com este recurso.
Melhorando a precisão do banco de dados de engenharia de tráfego com mensagens RSVP PathErr
Um elemento essencial da engenharia de tráfego baseada em RSVP é o banco de dados de engenharia de tráfego. O banco de dados de engenharia de tráfego contém uma lista completa de todos os nós e links de rede que participam da engenharia de tráfego, e um conjunto de atributos que cada um desses links pode conter. (Para obter mais informações sobre o banco de dados de engenharia de tráfego, consulte Constranged-Path LSP Computation.) Um dos atributos de link mais importantes é a largura de banda.
A disponibilidade de largura de banda nos links muda rapidamente à medida que os LSPs RSVP são estabelecidos e encerrados. É provável que o banco de dados de engenharia de tráfego desenvolva inconsistências em relação à rede real. Essas inconsistências não podem ser corrigidas aumentando a taxa de atualizações de IGP.
A disponibilidade do link pode compartilhar o mesmo problema de inconsistência. Um link que fica indisponível pode quebrar todos os LSPs RSVP existentes. No entanto, sua indisponibilidade pode não ser prontamente conhecida pela rede.
Quando você configura a rsvp-error-hold-time declaração, um nó de origem (entrada de um RSVP LSP) aprende com as falhas de seu LSP monitorando as mensagens PathErr transmitidas de nós downstream. As informações das mensagens do PathErr são incorporadas em cálculos LSP subsequentes, o que pode melhorar a precisão e a velocidade da configuração do LSP. Algumas mensagens do PathErr também são usadas para atualizar informações de largura de banda do banco de dados de engenharia de tráfego, reduzindo inconsistências entre o banco de dados de engenharia de tráfego e a rede.
Você pode controlar a frequência das atualizações de IGP usando a update-threshold declaração. Veja configuração do limite de atualização do RSVP em uma interface.
Esta seção discute os seguintes tópicos:
- Mensagens do PathErr
- Identificação do link do problema
- Configuração do roteador para melhorar a precisão do banco de dados da engenharia de tráfego
Mensagens do PathErr
As mensagens do PathErr relatam uma ampla variedade de problemas por meio de diferentes números de código e subcódigo. Você pode encontrar uma lista completa dessas mensagens do PathErr na RFC 2205, Resource Reservation Protocol (RSVP), Versão 1, Especificação funcional e RFC 3209, RSVP-TE: Extensões para RSVP para túneis LSP.
Quando você configura a rsvp-error-hold-time declaração, duas categorias de mensagens do PathErr, que representam especificamente falhas de link, são analisadas:
A largura de banda do link é baixa para este LSP: Largura de banda solicitada indisponível — código 1, subcódigo 2
Esse tipo de mensagem do PathErr representa um problema global que afeta todos os LSPs que transitam pelo link. Eles indicam que a largura de banda do link real é menor do que a exigida pelo LSP, e que é provável que as informações de largura de banda no banco de dados de engenharia de tráfego sejam superestimadas.
Quando esse tipo de erro é recebido, a largura de banda do link disponível é reduzida no banco de dados local de engenharia de tráfego, afetando todas as computação LSP futuras.
Link indisponível para este LSP:
Falha no controle de admissão — código 1, qualquer subcódigo, exceto 2
Falhas no controle de políticas — código 2
Serviço antecipado — código 12
Problema de roteamento — sem rota disponível para o destino — código 24, subcódigo 5
Esses tipos de mensagens do PathErr geralmente são pertinentes ao LSP especificado. A falha desse LSP não implica necessariamente que outros LSPs também possam falhar. Esses erros podem indicar problemas de unidade de transferência máxima (MTU), preempção de serviço (seja iniciado manualmente pelo operador ou por outro LSP com maior prioridade), que um link de próximo salto está desativado, que um vizinho de próximo salto está desativado ou rejeição de serviços por causa de considerações de políticas. É melhor encaminhar esse LSP específico para longe do link.
Identificação do link do problema
Cada mensagem do PathErr inclui o endereço IP do remetente. Essas informações são propagadas inalteradas em direção ao roteador de entrada. Uma pesquisa no banco de dados de engenharia de tráfego pode identificar o nó que originou a mensagem do PathErr.
Cada mensagem do PathErr traz informações suficientes para identificar a sessão de RSVP que desencadeou a mensagem. Se este é um roteador de trânsito, ele simplesmente encaminha a mensagem. Se este roteador é o roteador de entrada (para esta sessão de RSVP), ele tem a lista completa de todos os nós e links que a sessão deve percorrer. Juntamente com as informações de nó de origem, o link pode ser identificado de forma exclusiva.
Configuração do roteador para melhorar a precisão do banco de dados da engenharia de tráfego
Para melhorar a precisão do banco de dados de engenharia de tráfego, configure a rsvp-error-hold-time declaração. Quando esta declaração é configurada, um nó de origem (entrada de um RSVP LSP) aprende com as falhas de seu LSP monitorando as mensagens PathErr transmitidas de nós downstream. As informações das mensagens do PathErr são incorporadas em cálculos LSP subsequentes, o que pode melhorar a precisão e a velocidade da configuração do LSP. Algumas mensagens do PathErr também são usadas para atualizar informações de largura de banda do banco de dados de engenharia de tráfego, reduzindo inconsistências entre o banco de dados de engenharia de tráfego e a rede.
Para configurar quanto tempo o MPLS deve se lembrar das mensagens RSVP PathErr e considerá-las na computação CSPF, inclua a rsvp-error-hold-time declaração:
rsvp-error-hold-time seconds;
Você pode incluir essa declaração nos seguintes níveis de hierarquia:
[edit protocols mpls][edit logical-systems logical-system-name protocols mpls]
O tempo pode ser um valor de 1 a 240 segundos. O padrão é de 25 segundos. Configurar um valor de 0 desativa o monitoramento das mensagens do PathErr.
Tabela de histórico de alterações
A compatibillidadde com o recurso dependerá da platadorma e versão utilizada. Use o Feature Explorer para saber se o recurso é compatível com sua plataforma.