Help us improve your experience.

Let us know what you think.

Do you have time for a two-minute survey?

 
 

Example Configuration: OSPF Resource Dependency

Before you begin configuring the OSPF dependency, you must deploy the following configurations:

  • Sub-interface as a resource with interface-name and sub-interface index as key properties.

  • Routing options as a resource with router-id as a key property.

The following example configurations create OSPF protocol dependency between two devices. The OSPF protocol runs on an interface between two devices. So, the protocol forms two types of dependencies in the example configuration. The first dependency is between OSPF and the device, known as Local Device and Network dependency in the configuration. The second dependency is between OSPF protocol and the remote device, known as Other Devices dependency in the configuration. Paragon Automation establishes the two dependencies using the following properties in device 1 and device 2 as shown in Figure 1.

Figure 1: Properties Used to Establish OSPF Dependencies Configuration of two network devices: Device 1 local and Device 2 remote using OSPF protocol. Device 1 has interface ge-1/0/0, sub-index 1, router ID 10.10.10.1. Device 2 has interface ge-2/0/0, sub-index 1, router ID 10.10.10.2. Both exchange routing info with designated router address 192.0.2.4.

The sub-interface properties and OSPF interface name property are used to create local dependency. Local dependency is established between a local device and the OSPF session at one end, and between the remote device and the OSPF session at the other end.

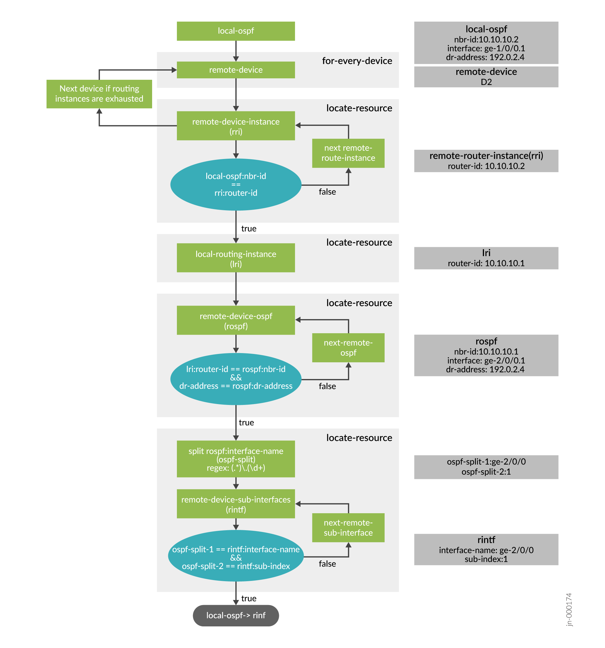
The neighbor ID, designated router address, and the device's router ID are used to create device-to-device (Other Device) dependency. Figure 2 shows how the iteration in locate resource configurations creates the device-to-device dependency.

Figure 2: Logic Flow of OSPF Other Device Dependency Flowchart for identifying and matching OSPF routing info between local and remote devices; includes steps, decision points, and data attributes.

To configure OSPF resource and dependencies:

  1. Select Configuration>Resource.
    The Resources page appears.
  2. Select OSPF resource from the Resources table and click edit (pencil icon).
    The Edit Resource page appears.
  3. Enter the details as described in Table 1.
    Table 1: Fields of Properties in OSPF Resource Configuration
    Field Description
    General Information

    A resource, like rules, is defined under the topic hierarchy.

    Resource Name Enter ospf.

    The name must follow the regular expression pattern: [a-zA-Z][a-zA-Z0-9_-]* and can have up to 64 characters.

    For example, the name can also be Ospf-1.

    Topic Select protocols.
    Description Enter a short description of OSPF dependencies.
    Property Designated Router Address

    Properties are characteristics such as name, MTU, neighbor-id etc. of a particular resource. A property of one resource can be matched with the property of another resource to establish dependency.

    Property Name Enter dr-address.

    The name must follow the regex pattern: [a-zA-Z][a-zA-Z0-9_-]* and can have up to 64 characters.

    Property Type Select String.
    Add as a Key

    Not applicable.

    If you enable a resource property as key, Paragon Automation uses this property to uniquely identify multiple instances of that property as a resource. You can mark more than one property as key.

    For example, in interface property that uses the interface name as a key, Paragon Automation identifies ge-0/0/1, ge-1/2/0, ge-1/0/0 as unique instances of the interface resource.

    Source Configuration

    Rules and fields are the sources from which Paragon Automation discovers a resource property.

    Rule Name Select protocol.ospf/check-ospf-neighbor-information
    Field Name Select dr-address.
    Property Interface Name

    Properties are characteristics such as name, MTU, neighbor-id etc. of a particular resource. A property of one resource can be matched with the property of another resource to establish dependency.

    Property Name Enter interface-name.

    The name must follow the regular expression pattern: [a-zA-Z][a-zA-Z0-9_-]* and can have up to 64 characters.

    Property Type Select String.
    Add as a Key

    Enable this option.

    If you enable a resource property as key, Paragon Automation uses this property to uniquely identify multiple instances of that property as a resource. You can mark more than one property as key.

    For example, in interface property that uses the interface name as a key, Paragon Automation identifies ge-0/0/1, ge-1/2/0, ge-1/0/0 as unique instances of the interface resource.

    Source Configuration

    Rules and fields are the sources from which Paragon Automation discovers a resource property.

    Rule Name Select protocol.ospf/check-ospf-neighbor-information
    Field Name Select interface-name.
    Property Neighbor ID

    Properties are characteristics such as name, MTU, neighbor-id etc. of a particular resource. A property of one resource can be matched with the property of another resource to establish dependency.

    Property Name Enter neighbor-id.

    The name must follow the regular expression pattern: [a-zA-Z][a-zA-Z0-9_-]* and can have up to 64 characters.

    Property Type Select String.
    Add as a Key

    Enable this option.

    If you enable a resource property as key, Paragon Automation uses this property to uniquely identify multiple instances of that property as a resource. You can mark more than one property as key.

    For example, in interface property that uses the interface name as a key, Paragon Automation identifies ge-0/0/1, ge-1/2/0, ge-1/0/0 as unique instances of the interface resource.

    Source Configuration

    Rules and fields are the sources from which Paragon Automation discovers a resource property.

    Rule Name Select protocol.ospf/check-ospf-neighbor-information
    Field Name Select neighbor-id.
  4. Click Next twice to go to the Dependency page.
    The Dependency page appears.
  5. Click + in the Dependency page.
    A new Resource section appears.
  6. Enter the details as described in Table 2.
    Table 2: Local Device and Network Dependency Configuration
    Fields Description
    OSPF depends on
    Resource Name

    Select interfaces/sub-interfaces.

    Add Terms (Terms>Add Item)

    Terms contain the logic to check for a dependency relation between resources.

    Term Name Enter ifl-dependency. The name must follow the [a-zA-Z][a-zA-Z0-9_-]* pattern.
    Depends on Multiple Instances

    Enable this field.

    Paragon Automation checks with multiple instances of the property interface name and the property sub-interface index configured in resource sub-interface .

    Dependency Type Select Local Device & Network.

    See Understand Root Cause Analysisfor more information on dependency types.

    Add Variables

    Name: Enter ospf-interface-split.

    Expression: Enter (.*)\.(\d+)

    Field: Enter $interface-name.

    Locate Resource

    Iterates over all instances of the interfaces and the sub-interface index in resource sub-interfaces to find local dependency.

    Resource Name Select interfaces/sub-interfaces.
    Label As Enter ifl.

    Paragon Automation stores each instance of the interface resource to check for dependency.

    Conditions

    Conditions in Locate Resource are used to identify if the selected resource is the correct one or not. If the condition does not match a particular instance, Paragon Automation picks the next instance and checks for the condition. This continues until we get an instance where the condition matches, or all the instances of the resource are exhausted.

    The first condition checks for a match between the OSPF resource's interface property and the interface resource's interface instances.

    In left-hand side (LHS), select $ospf-interface-split-1.

    Select matches-with as operator.

    In the right-hand side (RHS), select $ifl:interface-name.

    Click + to add a second condition that checks for a match between the OSPF interface's sub-interface index and the resource sub interface's sub-interface index.

    In the LHS, select $ospf-interface-split-2.

    Select matches-with as operator.

    In the RHS, select $ifl:sub-interface-index.

  7. Click Save.

    The Edit Resource page appears.

    You can find the new term in Terms section. The OSPF's interface name and interface sub-index is checked against the sub interface resource's interface name and sub-index. When Paragon Automation finds a match, the interface from the OSPF resource monitored in a device forms a local dependency with the interface from the interface resource of the same device.

  8. Click + in the Terms section.
    You can add a second term to configure Other Device dependency for OSPF resource.
  9. Enter the details as described in Table 3.
    Table 3: Other Device Term Configuration
    Fields Description
    Add Terms (Terms>Add Item)
    Term Name Enter ifl-remote-dependency.

    A name must follow the [a-zA-Z][a-zA-Z0-9_-]* pattern.

    Dependency Type Select Other Device.

    See Understand Root Cause Analysisfor more information on dependency types.

    For Every Device

    Selects a device from a list of devices in device groups.

    Label As Enter remote-device

    The name must follow the [a-zA-Z][a-zA-Z0-9_-]* pattern.

    Locate Resource

    Define condition to check if the local device’s OSPF neighbor-id is the remote device’s router-id.

    Resource Name Select remote-device:protocols/routing-instance.
    Label As

    Enter remote-routing-instance

    Conditions

    Conditions in Locate Resource are used to identify if the selected resource is the correct one or not. If the condition does not match a particular instance, Paragon Automation picks the next instance and checks for the condition. This continues until we get an instance where the condition matches, or all the instances of the resource are exhausted.

    In the LHS, select $neighbor-id

    In the operator field, select matches-with.

    In the RHS, select $remote-routing-instance:router-id.

    Locate Resource

    Use resource Routing Instance to collect router-id of the local device.

    Resource Name Enter protocol/routing-instance.
    Label As Enter label name as local-routing-instance.
    Locate Resource

    Define condition to check if the remote device's OSPF neighbor-id matches with the router-id of the local device.

    Resource Name Enter remote-device: protocols/ospf.
    Label As

    Enter remote-ospf.

    Conditions

    Conditions in Locate Resource are used to identify if the selected resource is the correct one or not. If the condition does not match a particular instance, Paragon Automation picks the next instance and checks for the condition. This continues until we get an instance where the condition matches, or all the instances of the resource are exhausted.

    In the LHS, enter $local-routing-instance:router-id.

    In the operator field, select matches-with.

    In the RHS, enter $remote-ospf:neighbor-id.

    Click + to add a second condition that checks for a match between the local device OSPF's designated router address and the remote OSPF's designated router address.

    In the LHS, enter $dr-address.

    In the operator field, select matches-with.

    In the RHS, enter $remote-ospf:$dr-address.

    Locate Resource

    Define a condition to check if the interface name and the sub-index in remote OSPF matches with the interface name and the sub-index of remote device's interface.

    Resource Name Enter remote-device: interfaces/sub-interface.
    Label As

    Enter remote-ifl.

    Conditions

    Conditions in Locate Resource are used to identify if the selected resource is the correct one or not. If the condition does not match a particular instance, Paragon Automation picks the next instance and checks for the condition. This continues until we get an instance where the condition matches, or all the instances of the resource are exhausted.

    The first condition checks for a match between the remote OSPF resource's interface property and the remote interface resource's interface instances.

    In the LHS, enter $ospf-remote-interface-split-1.

    In the operator field, select matches-with.

    In the RHS, enter $remote-ifl:interface-name.

    Click + to add a second condition that checks for a match between the remote OSPF interface's sub-interface index and the remote interface instance's sub-interface index.

    In the LHS, enter $ospf-remote-interface-split-2.

    In the operator field, select matches-with.

    In the RHS, enter $remote-ifl:sub-interface-index.

  10. Click Next.

    You can see a collapsed view of the resource and the dependency configuration you added.

  11. (Optional) Click View JSON to preview the JSON format of the configuration.
  12. Click Save & Exit.
    The Save Resource Configuration window appears.
    1. Click Save to only save the configuration.

      Paragon Automation saves the configuration but does not generate smart alarms based on the new resource and dependency configuration you add.

    2. Click Save and Deploy to deploy the saved configuration.
      Paragon Automation saves and deploys the configuration to generate smart alarms.
    You can see the OSPF resource and its dependency in the visual panel of the Resources page.