Help us improve your experience.

Let us know what you think.

Do you have time for a two-minute survey?

 
 

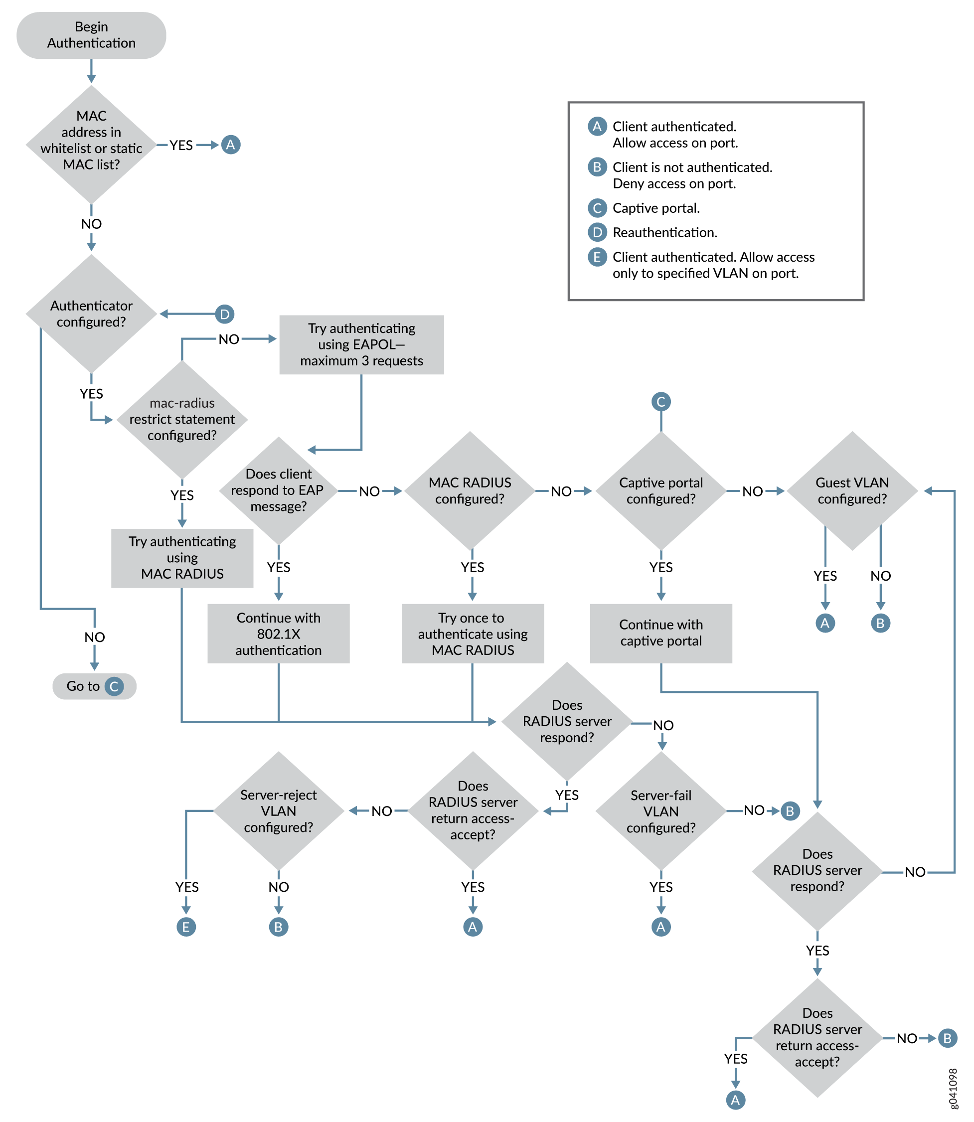
Authentication Process Flow for MX Series Routers in Enhanced LAN Mode

Starting with Junos OS Release 14.2, you can control access to your network through an MX Series router by using several different authentication methods—including 802.1X, MAC RADIUS, or captive portal.

Figure 1 illustrates the authentication process:

Figure 1: Authentication Process Flow for an MX Series Router Flowchart detailing network authentication process for client devices, including MAC address checks, EAPOL, 802.1X, and RADIUS protocols, with outcomes for access, denial, or VLAN assignment.

Change History Table

Feature support is determined by the platform and release you are using. Use Feature Explorer to determine if a feature is supported on your platform.

Release
Description
14.2
Starting with Junos OS Release 14.2, you can control access to your network through an MX Series router by using several different authentication methods—including 802.1X, MAC RADIUS, or captive portal.