Help us improve your experience.

Let us know what you think.

Do you have time for a two-minute survey?

 
 

Junos Space Login Behavior with Remote Authentication Enabled

This topic describes the Junos Space Network Management Platform login behavior with remote authentication only or remote-local authentication enabled.

Warning:

To avoid a BEAST TLS 1.0 attack, whenever you log in to Junos Space Network Management Platform in a browser tab or window, make sure that tab or window was not previously used to surf a non-HTTPS website. Best practice is to close your browser and relaunch it before logging in to Junos Space Platform.

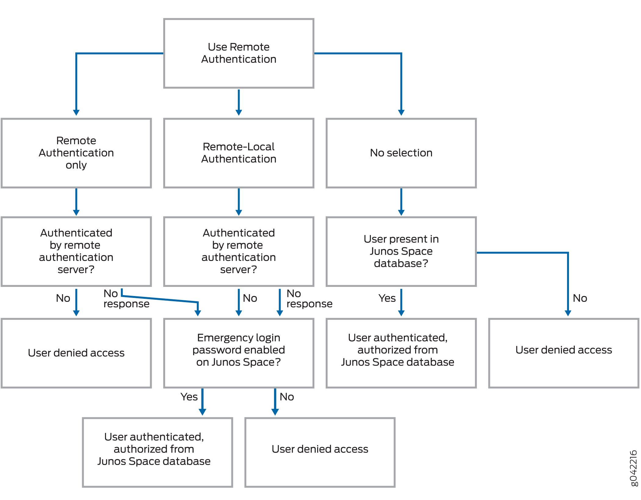
System behavior differs depending on whether you select remote authentication only or remote-local authentication as the authentication mode for Junos Space Platform. Differences occur when a remote authentication server does not authenticate a user. There are also differences in the source of authorization depending on what answer the remote server returns.

Figure 1 shows the decision tree underlying system behavior when either remote authentication only or remote-local authentication is chosen and a remote authentication server accepts the user.

Figure 1: Remote Authentication Server Accepts User Flowchart of user authentication and authorization in Junos Space using remote authentication; outlines authentication modes, decision points, and outcomes.

Figure 2 shows the decision tree when a remote authentication server either rejects the user or does not respond at all.

Figure 2: Remote Authentication Server Not Reachable or Rejects User Flowchart of user authentication in Junos Space, outlining remote, local, and emergency login steps to grant or deny access.

The following sections describe the login behavior when remote authentication only or remote-local authentication mode is enabled.

Note:

When remote users log in with usernames that contain an @ symbol or a backslash (\) character, Junos Space Platform ignores the part of the username that follows the @ symbol or the part that precedes the backslash character and authenticates with the rest of the username. For example, if a remote user uses abc@domain, abc@domain.com, or domain\abc as the username, Junos Space Platform uses only abc to authenticate the user. If there is an entry for abc in the database, the corresponding remote profile is applied to the user. If the database does not have an entry that corresponds to the username, abc in the given example, Junos Space Platform creates a read-only user account with the name abc and assigns a remote profile.

Login Behavior with Remote Authentication Only Enabled

Table 1 lists the various scenarios and the authentication and authorization behavior for each scenario when remote authentication only mode is enabled.

Table 1: Login Behavior with Remote Authentication Only Enabled

Scenario

Login Behavior

User logs in with the correct credentials

  • If the user’s password is on the remote server and there is a corresponding remote profile in Junos Space Platform, the user logs in with the roles assigned by the remote profile.

  • If the user’s password is on the remote server but there is no equivalent remote profile in Junos Space Platform, the user logs in with roles assigned from the Junos Space database user information if the corresponding user account exists in the Junos Space database. If there is no equivalent remote profile or user account in Junos Space Platform, the user is denied access.

  • If the first remote authentication server is present, only that server is contacted and login success or failure solely depends on the password stored there. If the first authentication server is not reachable, the other servers are contacted in the specified order. If no authentication server is reachable, the local password in the Junos Space Platform database is checked. If the emergency password is configured in Junos Space and the credentials match, the user logs in successfully with roles assigned from the Junos Space database user information. Otherwise, the user is denied access.

    Note:

    For remote authentication and authorization, most users do not need a local password. The local password in this case is only for emergency purposes, when the remote authentication servers are unreachable.

User logs in with incorrect credentials or the user does not exist on the remote authentication server

  • Access to Junos Space Platform is denied.

    Note:

    Authentication servers, for security purposes, do not distinguish between these two cases (that is, a user is logging in with incorrect credentials or a user does not exist on the remote authentication server). Therefore, Junos Space Platform must always treat these type of logins as an authentication failure.

  • If no authentication servers are reachable, Junos Space Platform tries the local password. If the emergency password is configured in Junos Space and the credentials match, the user logs in successfully with roles assigned from the Junos Space database user information. Otherwise, the user is denied access.

User attempts to log in when the remote authentication server is configured for Challenge/Response

  • If the remote authentication server indicates that a challenge is required, it provides the challenge question. Junos Space Platform displays the challenge question to the user on the Junos Space login page and waits for the user’s response.

  • If the challenge question is answered correctly, it is possible that the authentication server may pose additional challenge questions.

  • If the challenge question is answered incorrectly, it is possible that the authentication server may rechallenge the user with the same challenge question, use a different challenge question, or fail the login attempt completely. The remote authentication server configuration determines the behavior.

  • If the final challenge question is answered correctly, the user logs in successfully.

Login Behavior with Remote-Local Authentication Enabled

Table 2 lists the various scenarios and the authentication and authorization behavior for each scenario when the remote-local authentication mode is enabled.

Table 2: Login Behavior with Remote-Local Authentication Enabled

Scenario

Login Behavior

User logs in with the correct credentials

  • If the user’s password is on the remote server and there is a corresponding remote profile in Junos Space Platform, the user logs in with the roles assigned by the remote profile.

  • If the user’s password is on the remote server, but there is no equivalent remote profile in Junos Space database, then Junos Space Platform checks whether the user account exists in the Junos Space database. If the user account exists, the user logs in successfully with the roles assigned from the Junos Space database user information. Otherwise, the user is denied access.

  • If the remote servers are not reachable, Junos Space Platform tries to authenticate the user locally. If a Junos Space Platform user account and local password exist, and the credentials match, the user logs in successfully with the roles assigned from the Junos Space database user information. Otherwise, the user is denied access.

User logs in with incorrect credentials or the user does not exist on the remote authentication server

  • Junos Space Platform checks the remote authentication servers first. If authentication fails or if a server is not reachable, Junos Space Platform tries to authenticate the user locally. If a Junos Space Platform user account and local password exist, and the credentials match, the user logs in successfully with the roles assigned from the Junos Space database user information. Otherwise, the user is denied access.

User attempts to log in when the remote authentication server is configured for Challenge/Response

  • If the remote authentication server indicates that a challenge is required, it provides the challenge question. Junos Space Platform displays the challenge question to the user on the Junos Space login page and waits for the user’s response.

  • If the challenge question is answered correctly, it is possible that the authentication server may pose additional challenge questions.

  • If the challenge question is answered incorrectly, it is possible that the authentication server may rechallenge the user with the same challenge question, use a different challenge question, or fail the login attempt completely. The remote authentication server configuration determines the behavior.

  • If the final challenge question is answered correctly, the user logs in successfully.