ON THIS PAGE
NodePort Service Support in Cloud-Native Contrail Networking
Juniper® Networks supports Kubernetes NodePort service in environments using Cloud-Native Contrail Networking (CN2) Release 22.1 or later in a Kubernetes-orchestrated environment.
In Kubernetes, a service is an abstraction that defines a logical set of pods and the policy
by which you (the administrator) can access the pods. Kubernetes selects the set of pods
implementing a service based on the LabelSelector object in the service
definition. NodePort service exposes a service on each node’s IP at a static port. It maps the
static port on each node with a port of the application on the pod.
In CN2, Kubernetes NodePort service is implemented using the InstanceIP
resource and FloatingIP resource, both of which are similar to the
ClusterIP service.
Kubernetes provides a flat networking model in which all pods can talk to each other. Network policy is added to provide security between the pods. CN2 integrated with Kubernetes adds networking functionality, including multi-tenancy, network isolation, micro-segmentation with network policies, and load balancing.
The following table lists the mapping between Kubernetes concepts and CN2 resources.
| Kubernetes Concept | CN2 Resource |
|---|---|
| Namespace | Shared or single project |
| Pod | Virtual Machine |
| Service | Equal-cost multipath (ECMP) LoadBalancer |
| Ingress | HAProxy LoadBalancer for URL |
| Network Policy | Contrail Security |
Contrail Networking Load Balancer Objects
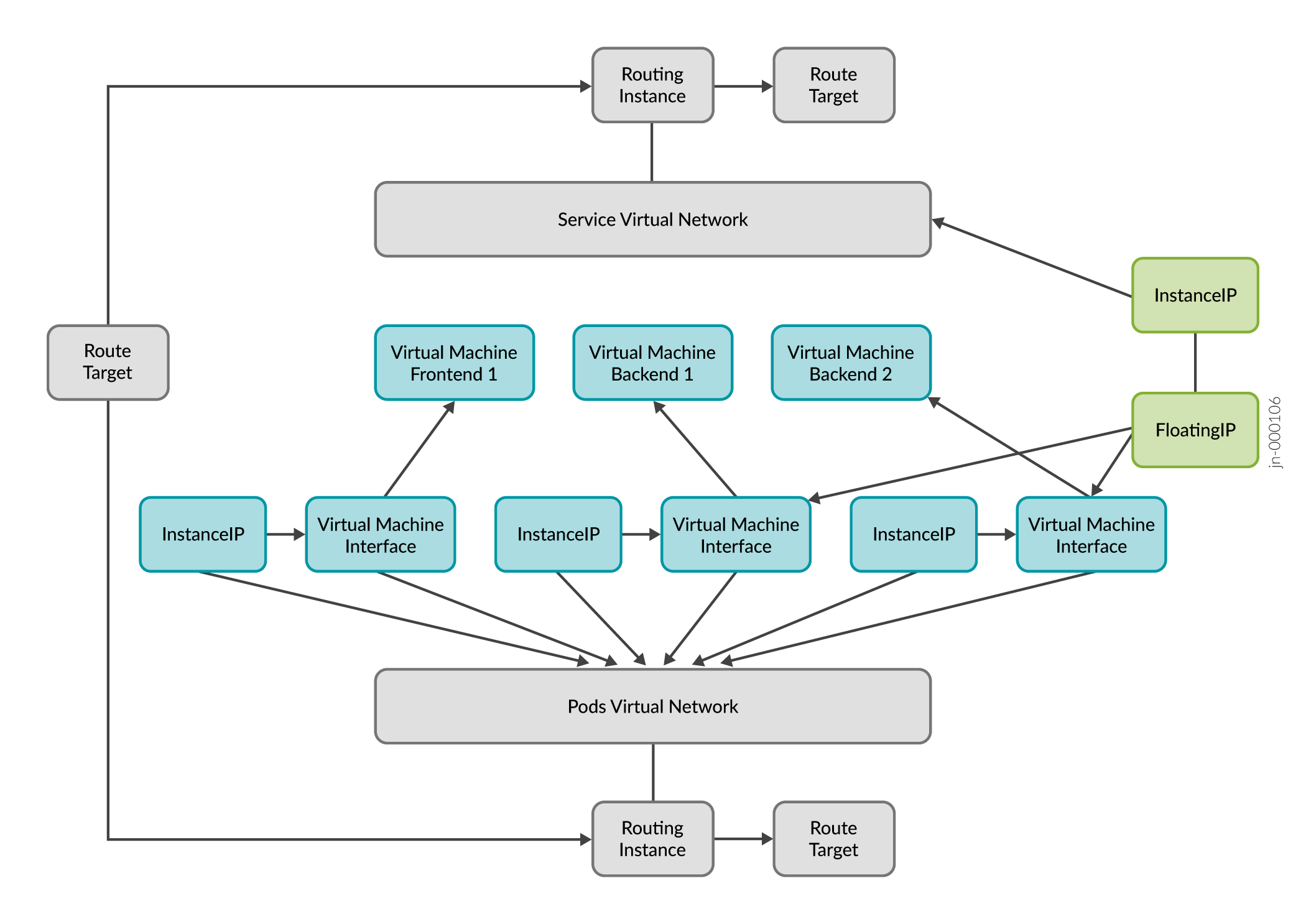
Figure 1 and the following list describe the load balancer objects in CN2.
-
Each service in CN2 is represented by a load balancer object.
-
For each service port, a listener object is created for the same service load balancer.
-
For each listener there is a pool object.
-
The pool contains members. Depending on the number of backend pods, one pool might have multiple members.
-
Each member object in the pool maps to one of the backend pods.
-
The
contrail-kube-managerlistens tokube-apiserverfor the Kubernetes service. When a service is created, a load balancer object withloadbalancer_providertypenativeis created. -
The load balancer has a virtual IP address (VIP), which is the same as the service IP address.
-
The service IP/VIP address is linked to the interface of each backend pod. This is accomplished with an ECMP load-balancer driver.
-
The linkage from the service IP address to the interfaces of multiple backend pods creates an ECMP next hop in CN2. Traffic is load balanced from the source pod directly to one of the backend pods.
-
The
contrail-kube-managercontinues to listen tokube-apiserverfor any changes. Based on the pod list in the endpoints,contrail-kube-manageridentifies the most current backend pods and updates members in the pool.
NodePort Service in Contrail Networking
A controller service is implemented in kube-manager. The
kube-manager is the interface between Kubernetes core resources, such as
service, and the extended Contrail resources, such as VirtualNetwork and
RoutingInstance. This controller service watches events going through the
resource endpoints. An endpoint receives an event for any change related to its service. The
endpoint also receives an event for pods created and deleted that match the service
selector. The controller service handles creating the Contrail resources needed: See Figure 2.
-
InstanceIPresource related to theServiceNetwork -
FloatingIPresource and the associatedVirtualMachineInterfaces
When you create a service, an associated endpoint is automatically created by Kubernetes, which allows the controller service to receive new requests.
Workflow of Creating NodePort Service
Figure 3 and the following steps detail the workflow when NodePort service is created.
-
When the NodePort service is created,
InstanceIP(IIP) is created. TheInstanceIPresource specifies a fixed IP address and its characteristics that belong to a subnet of a referred virtual network. -
Once the endpoint is connected to the NodePort service, the
FloatingIPis created. Thekube-managerwatches for the creation of endpoints connected to a service. -
After a new endpoint is created,
kube-managercreates anInstanceIPin theServiceVirtualNetworksubnet. Thekube-managerthen creates aFloatingIPusing theInstanceIPas the parent. -
The
FloatingIPresource specifies a special kind of IP address that does not belong to a specificVirtualMachineInterface(VMI). TheFloatingIPis assigned from a separateVirtualNetworksubnet and can be associated with multiple VMIs. When associated with multiple VMIs, traffic destined to theFloatingIPis distributed using ECMP across all VMIs.
Notes about VMIs:
-
VMIs are dynamically updated as pods and labels are added and deleted.
-
A VMI represents an interface (port) into a virtual network and might or might not have a corresponding virtual machine.
-
A VMI has at minimum a MAC address and an IP address.
Notes about VMs:
-
A VM resource represents a compute container such as VM, baremetal, pod, or container.
-
Each VM can communicate with other VMs on the same tenant network, subject to policy restrictions.
-
As tenant networks are isolated, VMs in one tenant cannot communicate with VMs in another tenant unless specifically allowed by policy.
Kubernetes Probes and Kubernetes NodePort Service
The kubelet, an agent that runs on each node, needs reachability to pods
for liveness and readiness probes. Contrail network policy is created between the IP fabric
network and pod network to provide reachability between node and pods. Whenever the pod
network is created, the network policy is attached to the pod network to provide
reachability between node and pods. As a result, any process in the node can reach the
pods.
The Kubernetes NodePort service is based on node reachability to pods. Since CN2 provides connectivity between nodes and pods through the Contrail network policy, NodePort is supported.
The NodePort service supports two types of traffic:
-
East-West
-
Fabric to Pod
NodePort Service Port Mapping
The port mappings for the Kubernetes NodePort service are located in the
FloatingIp resource in the YAML file. In FloatingIp, the
ports are added in "floatingIpPortMappings".
If the targetPort is not mentioned in the service, then the
port value is specified as the default.
Following is an example spec YAML file for the NodePort service with port
details:
spec:
clusterIP: 10.100.13.106
clusterIPs:
- 10.100.13.106
ports:
- port: 80
protocol: TCP
targetPort: 80
selector:
run: my-nginx
sessionAffinity: None
In the preceding example spec YAML file,
"floatingIpPortMappings" are created in the FloatingIp
resource.
Following is an example "floatingIpPortMappings" YAML file:
"floatingIpPortMappings": {
"portMappings": [
{
"srcPort": 80,
"dstPort": 80,
"protocol": "TCP"
}
]
}
Example: NodePort Service Request Journey
Let's follow the journey of a NodePort service request from when the request gets to the node port until the service request reaches the backend pod.
The Nodeport service relies on kubeproxy. The Kubernetes network proxy
(kube-proxy) is a daemon running on each node. The daemon reflects the
services defined in the cluster and manages the rules to load balance requests to a
service’s backend pods.
In the following example, the NodePort service apple-service is created
and its endpoints are associated with the service.
user@domain ~ % kubectl describe svc apple-service Name: apple-service Namespace: default Labels: <none> Annotations: <none> Selector: app=apple Type: NodePort IP Families: <none> IP: 10.105.135.144 IPs: 10.105.135.144 Port: <unset> 5678/TCP TargetPort: 5678/TCP NodePort: <unset> 31050/TCP Endpoints: 10.244.0.4:5678 Session Affinity: None External Traffic Policy: Cluster Events: <none> user@domain ~ % kubectl get endpoints apple-service NAME ENDPOINTS AGE apple-service 10.244.0.4:5678 2d18h
Each time a service is created or deleted or the endpoints are modified,
kube-proxy updates the iptables rules on each node of
the cluster. View the iptables chains to understand and follow the journey
of the request.
First, the KUBE-NODEPORTS chain allows the packets coming on service of type
NodePort.
$ sudo iptables -L KUBE-NODEPORTS -t nat
Chain KUBE-NODEPORTS (1 references)
target prot opt source destination
KUBE-MARK-MASQ tcp -- anywhere anywhere /* default/apple-service */ tcp dpt:31050
KUBE-SVC-Y4TE457BRBWMNDKG tcp -- anywhere anywhere /* default/apple-service */ tcp dpt:31050
Each packet coming into port 31050 is first handled by the KUBE-MARK-MASQ,
which tags the packet with a 0x4000 value.
Next, the packet is handled by the KUBE-SVC-Y4TE457BRBWMNDKG chain (referenced in the
KUBE-NODEPORTS chain above). If we take a closer look at that chain, we can see additional
iptables chains:
$ sudo iptables -L KUBE-SVC-Y4TE457BRBWMNDKG -t nat
Chain KUBE-SVC-Y4TE457BRBWMNDKG (2 references)
target prot opt source destination
KUBE-SEP-LCGKUEHRD52LOEFX all -- anywhere anywhere /* default/apple-service */
Inspect the KUBE-SEP-LCGKUEHRD52LOEFX chains to see that they define the routing to one of
the backend pods running the apple-service application.
$ sudo iptables -L KUBE-SEP-LCGKUEHRD52LOEFX -t nat Chain KUBE-SEP-LCGKUEHRD52LOEFX (1 references) target prot opt source destination KUBE-MARK-MASQ all -- 10.244.0.4 anywhere /* default/apple-service */ DNAT tcp -- anywhere anywhere /* default/apple-service */ tcp to:10.244.0.4:5678
This completes the journey of a NodePort service request from the point at which the request gets to the node port until the service request reaches the backend pod.
Local Option Limitation in External Traffic Policy
The NodePort service with externalTrafficPolicy set as
Local is not supported in CN2 Release 22.1.
The externalTrafficPolicy denotes if this service wants to route external
traffic to node-local or cluster-wide endpoints.
-
Localpreserves the client source IP address and avoids a second hop for NodePort type services. -
Clusterobscures the client source IP address and might cause a second hop to another node.
Cluster is the default for externalTrafficPolicy.
Update or Delete a Service, or Remove a Pod from Service
-
Update service—You can change any modifiable fields, excluding
NameandNamespace. For example, you can change Nodeport service toClusterIpby changing theTypefield in the service YAML definition. -
Delete service—You can delete a service, irrespective of
Type, with the commandkubectl delete -n <name_space> <service_name>. -
Remove pod from service—You can remove a pod from service by changing the
LabelsandSelectoron the service or pod.