Help us improve your experience.

Let us know what you think.

Do you have time for a two-minute survey?

 
 

Use Juniper BNG CUPS for Subscriber Steering

This section describes how Juniper BNG CUPS uses subscriber steering. This includes a description of the standards for broadband access network, a description of Juniper's subscriber session steering and configuration requirements for subscriber session steering.

Standards Overview

In a traditional broadband access network, the access nodes connect customers to the network. Service gateways (such as the broadband network gateways) connect customers to network services. Today, the connectivity between the access node and the broadband network gateway (BNG) is generally very static. The subscribers on a particular access node usually connect to the same BNG (also referred to as the service gateway). Typically, subscribers make changes to configurations only when deploying or upgrading the network.

However, the requirements and the architecture of the broadband access network are changing. The world is becoming more dependent upon broadband, with home working placing more demands on the broadband network. Video streaming is no longer just about entertainment; it is an important part of how we learn and work.

Edge compute services and user needs require connectivity to service gateways that are closer to the user. This connectivity reduces the latency between the user and the service.

Service gateway nodes such as the BNG are evolving to become disaggregated. This separation of the control functions from the user plane (or data plane) functions allows for more scalability and flexibility. With services moving further to the edge, scalability requirements change. Requiring more BNGs or smaller BNGs drives the need for disaggregation and scale-out.

You need to perform maintenance activities and upgrades more often to react to customer needs. Virtualization enables new network functions including service gateway creation, upgrades, and removal on demand.

Broadband Forum WT-474 Subscriber Session Steering (WT-474) requirements standardizes a more flexible and dynamic broadband access network to meet these new requirements.

From the WT-474 requirements, “WT474 is an architecture to enable dynamic real time decisions about the placement of subscribers in the network.”

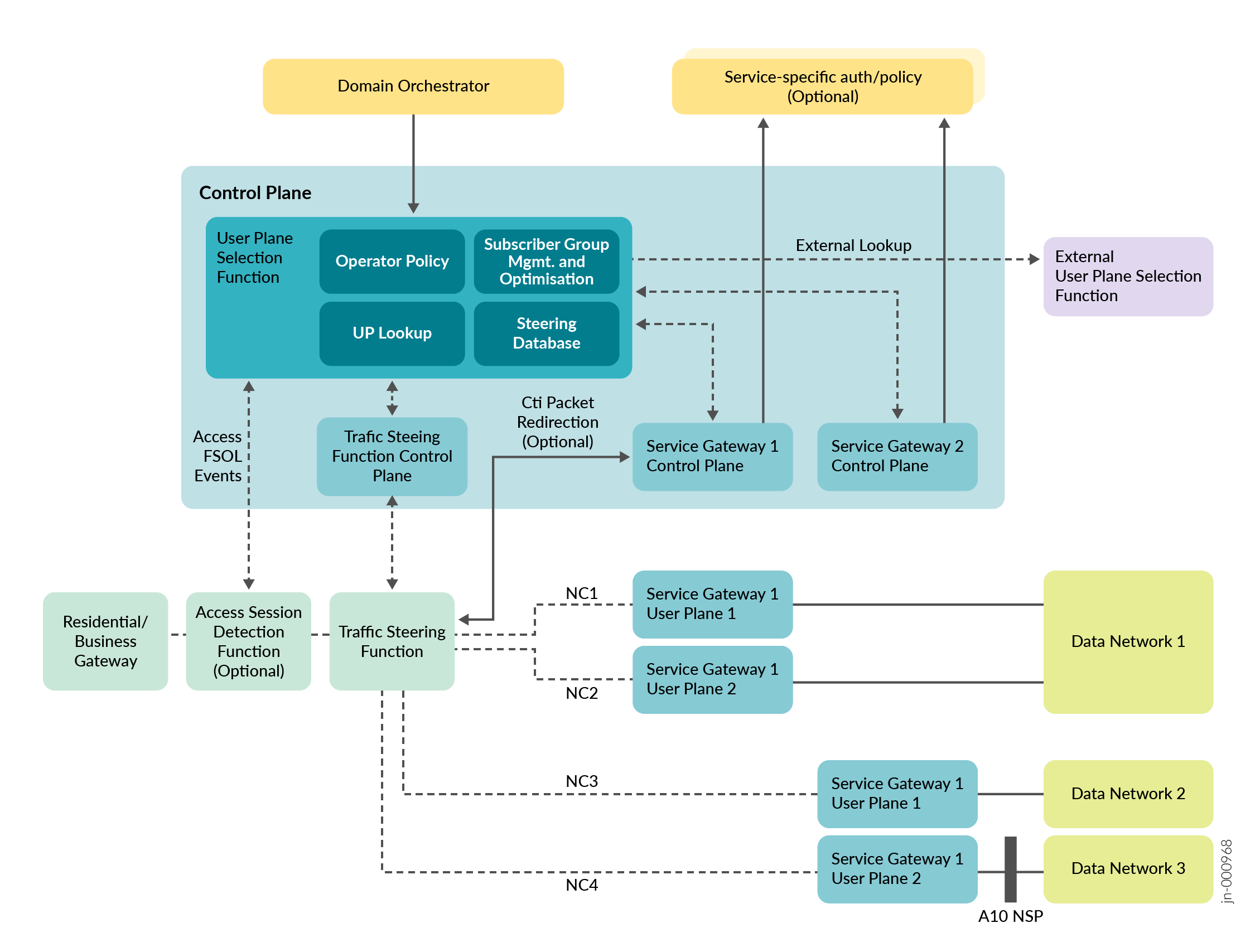
Figure 1 shows the WT-474 subscriber session steering architecture as defined by the WT-474 requirements.

The figure shows a disaggregated broadband network gateway as defined by the Broadband Forum's TR-459 Control and User Plane Separation for a disaggregated BNG (TR-459) technical report.

Figure 1: WT-474 Subscriber Session Steering Architecture WT-474 Subscriber Session Steering Architecture

Following are new functions that are listed in the WT474 architecture:

  • The access session detection function—Used to identify when a new subscriber is connecting to the network.

  • The user plane selection function—Responsible for making the real-time decisions as to which service gateway and to which Juniper BNG User Planes (BNG User Planes) to connect the subscriber to.

  • The traffic steering function control lane—Responsible for the configuration of the Traffic Steering Functions.

  • The traffic steering function—Forwards the traffic of the subscribers to and from the identified BNG User Plane.

As described in the WT474 architecture, "There is no requirement in the architecture for these new functions to be implemented in dedicated boxes – for example, the Traffic Steering Function is expected simply to be an integral part of the existing Access Node, or aggregation switches, and the traffic steering function control plane and user plane selection function might be implemented as dedicated software, or as part of an SDN controller. The purpose of this architecture is to standardize the approach, interfaces and data models for session steering such that it can become a standard capability of an access network.”

Benefits of Subscriber Steering and Load Balancing

Juniper BNG CUPS provides key operational and service-differentiating benefits.

Following are the operational benefits:

  • Active load balancing of subscribers on BNG User Planes across the network

  • Seamlessly moving subscribers away from BNG User Planes that require maintenance

  • Enabling a Continuous Deployment approach to software upgrades

  • Optimizing power consumption by moving subscribers onto a smaller number of BNG User Planes

Following are the service-differentiating benefits:

  • Customer on-demand connecting to edge-service locations that can then deliver the required end user experience (for example, low latency)

  • Mapping of specific service types to dedicated slices of the network

  • Flexibility of trying new capabilities without requiring entire network upgrades

Juniper BNG CUPS Subscriber Session Steering Overview

As described in the WT-474 architecture, the user plane selection function together with the traffic steering function on the Juniper BNG CUPS Controller (BNG CUPS Controller) place subscriber sessions based on specific operator defined characteristics.

Subscriber session steering aggregates the user plane selection function and the traffic steering function control plane into the user plane selection function module. The user plane selection function module triggers the subscriber BNG User Plane placements based on the specific operator-defined characteristics.

Juniper BNG CUPS subscriber steering provides a one-touch mechanism for steering a subscriber’s traffic through the access network to the selected BNG User Plane (service application point).

The steering works per subscriber and service using a RADIUS policy.

How Subscriber Session Steering Works

The user plane selection function module starts when a subscriber logs in. This module validates that the Juniper BNG User Plane supports the subscriber's services. If it cannot support the subscriber's services, the subscriber's login ends. The steering function then directs the subscriber to an appropriate BNG User Plane.

The user plane selection function selection uses the subscriber's service group vendor-specific attribute (VSA).

Note:

Service group VSA is a new RADIUS VSA added to the subscriber for use with the user plane selection function.

The user plane selection function module chooses the BNG User Plane that hosts the subscriber based on the RADIUS service group VSA. (See Figure 2.)

Figure 2: Subscriber Session Steering Subscriber Session Steering

The default BNG User Plane is the ingress BNG User Plane for the subscriber login control packets. The target BNG User Plane is where user plane selection function places the subscriber. Depending on the network architecture, the default BNG User Plane and the target BNG User Plane might be the same physical BNG User Plane.

For example, the residential gateways can connect to the access network using known C-TAG and S-TAG VLANs. The user plane selection function module implements traffic steering through the access network to the proper BNG User Plane. It does this by mapping the residential gateway's VLAN tags to the correct access node's connected link (for example, pseudowire) that ends at the desired BNG User Plane.

Subscriber session steering assumes that the access node manager can communicate with the access node. Also, that it can change the mapping between the residential gateway's VLANs and the access node to the BNG User Plane connected link.

A cluster is a set of BNG User Planes that can service an access node. A subscriber that an access node services ends at the cluster. Each BNG User Plane sends the user plane capabilities to the Juniper BNG CUPS Controller. The capabilities include the name of the cluster to which the BNG User Plane to belongs and the name of the service group that the BNG User Plane supports.

The BNG CUPS Controller stores the BNG User Plane capabilities and sends an event to the user plane selection function module. Upon receiving this event the user plane selection function module writes this BNG User Plane data into the user plane selection function placement database.

The subscriber login sequence proceeds through the following steps:

  1. You configure a BNG User Plane with a list of the service groups that it can support and the name of the cluster to which it belongs.

  2. When connecting to the BNG CUPS Controller, the BNG User Plane provides a list of service groups and the cluster to the BNG CUPS Controller as capabilities.

  3. The placement application takes the BNG User Plane service group capabilities and cluster from the BNG CUPS Controller. It then enters the BNG User Planes into its local database.

  4. RADIUS creates a new service group VSA for the subscriber that contains the service group name.

  5. The AAA Service Framework provides the subscriber’s service group name and the BNG User Plane identifier as part of the subscriber's login.

  6. The user plane selection function module looks up whether the default BNG User Plane that the subscriber arrived on can support the service group.

    • A. Yes—The user plane selection function module sends an ACK login request to AAA.

    • B. No—The decision goes out to the user plane selection function module.

      1. The user plane selection function module looks for a BNG User Plane in the cluster that supports the required service group.

      2. The user plane selection function module tells the access node manager to connect the access node to the correct BNG User Plane to route the subscriber to.

      3. The user plane selection function module sends a NACK login request to AAA.

After the above sequence is completed, the following occurs: If a subscriber requires a service that is not supported on the default BNG User Plane, the subscriber reconnects and is placed on a BNG User Plane that does support the required service group.

Configuring Subscriber Session Steering

Consider the following use case: A BNG CUPS Controller manages two BNG User Planes (UP-example-1and UP-example-2). They both are part of the same cluster. The UP-example-1 BNG User Plane can provide only Internet service. The UP-example-2 BNG User Plane can provide premium services with low latency, such as gaming. Therefore, subscribers connecting to UP-example-1 can get only Internet services, whereas subscribers connecting to UP-example-2 can get gaming services.

You perform the subscriber session steering configuration on the BNG User Plane. RADIUS users must have the new service group VSA set to the desired service group.

On the BNG User Planes, define the clusters and service groups supported on the BNG User Planes. The service group names that you configured on the BNG User Planes must match the RADIUS service group VSA for the users.

To configure subscriber session steering, perform the following procedure on the BNG User Planes:

  1. For UP-example-1, define the cluster named example-cluster.
  2. For UP-example-2, define the same cluster.
  3. Configure UP-example-1 to support the service-internet service group.
  4. Configure UP-example-2 to support the service-gaming service group.

Subscriber Session Steering Operational Behavior

Using the previous example, assume that a user subscribes to a gaming service. Also, use a subscriber VLAN-Tag of 100. The links between the access node and the BNG User Planes are pseudowires.

For example, the link from the access node to UP-example-1 is ps0.25. The link from the access node to UP-example-2 is ps0.35.

When a subscriber logs into UP-example-1 over ps0.25, the BNG CUPS Controller receives the subscriber packet and notifies the user plane selection function module. The user plane selection function module looks up whether UP-example-1 can support the service-gaming service group. Because UP-example-1 can support only the service-internet service group, the user plane selection function module looks up which other BNG User Planes in the cluster can support the service-gaming service group.

The user plane selection function module finds the BNG User Plane UP-example-2, which supports the service-gaming service group. The user plane selection function module then tells the access node manager to cross-connect the subscriber's VLAN-Tag 100 to this link (pseudowire ps0.35). The access node manager communicates the steering information to the access node. So, during the subscriber's next login attempt, the subscriber is redirected to the correct BNG User Plane (UP-example-2).

Last, the user plane selection function module sends a NACK to the AAA Service Framework on the BNG CUPS Controller, which causes the subscriber to log in again. The second login attempt is redirected to the desired BNG User Plane.

Operational Behavior of Subscriber Session Steering and Load Balancing Combined

The most flexible and powerful use case is when you get all the benefits of network load balancing and service differentiation together in one topology.

In Figure 2, you learn about this use case: If the BNG User Planes belong to the same cluster, you can steer subscribers based on different service requirements between VLAN A and VLAN B (for example, internet on BNG User Plane UP-example-1 or gaming on BNG User Plane UP-example-2). You can also load balance subscribers on VLAN A between BNG User Plane UP-example-1 and User Plane UP-example-3.