BGP를 사용하는 link-state 배포
BGP 개요를 사용하는 Link-State 분포
- IGP(Interior Gateway Protocol) 역할
- IGP(Interior Gateway Protocol)의 한계
- Link-State 분포 확장의 필요성
- BGP를 솔루션으로 사용
- 지원 및 비지원 기능
- SPRING(Source Packet Routing in Networking)을 위한 BGP Link-State 확장
- OSPF를 IGP로 사용하는 BGP를 통해 학습된 NLRI 노드 확인
- OSPF를 IGP로 사용하여 BGP를 통해 학습한 접두사 NLRI 확인
IGP(Interior Gateway Protocol) 역할
IGP(Interior Gateway Protocol)는 AS(Autonomous System) 내의 장치 간에 라우팅 정보를 교환하는 데 사용되는 프로토콜 유형입니다. 목적지까지의 최적 경로를 계산하는 방법에 따라 IGP는 두 가지 범주로 나누어집니다.
Link-state 프로토콜 - Link-state 프로토콜을 실행하는 모든 라우터가 인터네트워크에 대한 동일한 정보를 가질 때까지 멀티캐스트 주소 및 트리거된 라우팅 업데이트를 사용하여 모든 라우터에 네트워크 토폴로지(직접 연결된 링크 및 해당 link-state)에 대한 정보를 보급합니다. 목적지에 대한 최적의 경로는 최대 지연, 사용 가능한 최소 대역폭, 리소스 클래스 선호도와 같은 제약 조건을 기준으로 계산됩니다.
최단 경로 우선(OSPF)과 IS-IS가 link-state 프로토콜의 예입니다.
디스턴스 벡터 프로토콜 - 브로드캐스트 주소를 사용하여 직접 연결된 이웃에 완전한 라우팅 테이블 정보를 보급합니다. 최적의 경로는 목적지 네트워크에 대한 홉 개수를 기준으로 계산됩니다.
RIP는 디스턴스 벡터 프로토콜의 예입니다.
이름에서 알 수 있듯이, IGP의 역할은 주어진 라우팅 도메인 내부에 라우팅 연결을 제공하는 것입니다. 라우팅 도메인은 공통 라우팅 프로토콜을 공유하는 공통 관리 제어 하에 있는 라우터 집합입니다. AS는 여러 라우팅 도메인으로 구성될 수 있으며, IGP는 인접 라우터로부터 네트워크 접두사(경로)를 보급하고 학습하여 특정 접두사에 대한 연결성을 보급하는 모든 소스에 대한 항목을 궁극적으로 포함하는 경로 테이블을 구축합니다. IGP는 경로 선택 알고리즘을 실행하여 로컬 라우터와 각 목적지 간의 최적 경로를 선택하고 라우팅 도메인을 구성하는 라우터 간의 완벽한 연결을 제공합니다.
IGP는 내부 네트워크 연결성을 보급하는 것 외에도 경로 재분배라고 하는 프로세스를 통해 해당 IGP의 라우팅 도메인 외부에 있는 라우팅 정보를 보급하는 데 자주 사용됩니다. 경로 재분배는 AS 내부 연결이 필요할 때 여러 라우팅 도메인을 함께 묶기 위해 별개의 라우팅 프로토콜 사이에서 라우팅 정보를 교환하는 프로세스입니다.
IGP(Interior Gateway Protocol)의 한계
각 개별 IGP는 고유한 장점과 한계가 있지만 일반적으로 IGP의 가장 큰 한계는 성능과 확장성입니다.
IGP는 트래픽 엔지니어링용으로 네트워크 토폴로지 정보를 획득하고 배포하는 작업을 처리하도록 설계되었습니다. 이 모델은 제대로 작동하지만 IGP는 대규모 데이터베이스를 배포하는 데 있어 확장 한계가 내재되어 있습니다. IGP는 영역 내 토폴로지 정보를 획득하는 이웃을 자동 감지할 수 있습니다. 그러나 link-state 데이터베이스 또는 트래픽 엔지니어링 데이터베이스는 단일 영역이나 AS 범위를 가지므로, 종단 간 트래픽 엔지니어링과 같은 응용 프로그램을 제한하면 외부 가시성이 확보되어 더 나은 결정을 내릴 수 있습니다.
MPLS 및 GMPLS(Generalized MPLS)와 같은 레이블 스위칭 네트워크의 경우, 대부분의 기존 트래픽 엔지니어링 솔루션은 단일 라우팅 도메인에서 작동합니다. 이러한 솔루션은 수신 노드에서 송신 노드로의 경로가 송신 노드의 라우팅 영역 또는 AS를 벗어날 때 작동하지 않습니다. 이러한 경우, 네트워크 전체에서 완전한 라우팅 정보를 사용할 수 없기 때문에 경로 계산 문제가 복잡해집니다. 이는 일반적으로 서비스 공급자가 확장성 제약과 기밀성에 대한 우려로 라이팅 영역이나 AS를 넘어 라우팅 정보를 누출하지 않기로 선택하기 때문입니다.
Link-State 분포 확장의 필요성
IGP의 한계 중 한 가지는 단일 영역이나 AS를 벗어나 link-state 분포를 확장할 수 없다는 것입니다. 그러나 여러 영역 또는 AS에서 IGP가 확보한 link-state 정보를 확장하려면 다음이 필요합니다.
LSP 경로 계산 - 이 정보는 여러 라우팅 도메인(예: 영역 간 TE LSP)에서 MPLS LSP의 경로를 계산하는 데 사용됩니다.
외부 경로 컴퓨팅 엔터티 - ALTO(Application Layer Traffic Optimization) 및 PCE(Path Computation Elements)와 같은 외부 경로 컴퓨팅 엔터티는 트래픽 엔지니어링 정보를 포함하여 네트워크 토폴로지와 네트워크 내 연결의 현재 상태를 기반으로 경로 계산을 수행합니다. 이 정보는 일반적으로 네트워크 내의 IGP에 의해 배포됩니다.
그러나 외부 경로 컴퓨팅 엔터티는 IGP에서 이 정보를 추출할 수 없으므로 네트워크 모니터링을 수행하여 네트워크 서비스를 최적화합니다.
BGP를 솔루션으로 사용
개요
여러 도메인에서 link-state 분포에 대한 요구 사항을 충족하기 위해 외부 게이트웨이 프로토콜(EGP)은 IGP 영역에서 link-state와 트래픽 엔지니어링 정보를 수집하고, 이를 외부 구성 요소와 공유하며, 도메인 간 MPLS LSP 컴퓨팅 경로에 사용해야 합니다.
BGP는 AS(Autonomous System) 간에 라우팅과 연결성 정보를 교환하도록 설계된 표준화된 EGP입니다. BGP는 수백 만 개의 항목(예: VPN 접두사)을 확장 가능한 방식으로 배분할 수 있으므로 더 나은 확장 속성을 보유한 입증된 프로토콜입니다. BGP는 오늘날 인터넷의 모든 경로를 전달하는 데 적합한 유일한 라우팅 프로토콜입니다. 주로 BGP가 TCP 위에서 실행되고 TCP flow 제어를 사용할 수 있기 때문입니다. 반대로 내부 게이트웨이 프로토콜(IGP)에는 플로우 제어가 없습니다. IGP에 경로 정보가 너무 많으면 이탈이 시작됩니다. BGP에 정보를 너무 빨리 전송하는 인접 스피커가 있는 경우 BGP는 TCP 승인을 지연시켜 해당 이웃을 제한할 수 있습니다.
BGP의 또 다른 이점은 기본 프로토콜을 변경할 필요 없이 끝없는 확장성을 제공하는 TLV(유형, 길이, 값) 튜플 및 NLRI(Network Layer Reachability Information)를 사용한다는 것입니다.
도메인 전반에 link-state 정보를 배포하는 것은 서비스 제공자의 이익을 보호하기 위한 정책을 사용하여 규제됩니다. 이를 위해서는 정책을 사용하여 토폴로지 배포를 제어해야 합니다. 구현된 정책 프레임워크가 있는 BGP는 도메인 간 경로 배포에서 잘 작동합니다. Junos OS에서 BGP는 정책 중심입니다. 운영자는 피어링할 neighbor를 명시적으로 구성하고 BGP에 대한 경로를 수락해야 합니다. 또한 라우팅 정책은 라우팅 정보를 필터링하고 수정하는 데 사용됩니다. 따라서 라우팅 정책은 라우팅 테이블에 대한 완전한 관리 제어를 제공합니다.
AS 내에서 IGP-TE와 BGP-TE 모두 동일한 정보 집합을 제공하지만, BGP-TE는 표준 BGP 프로토콜에서 상속되는 더 나은 확장 속성을 가집니다. 이 속성은 BGP-TE를 다중 영역/다중 AS 토폴로지 정보를 획득하기 위한 보다 확장 가능한 선택으로 만듭니다.
BGP를 솔루션으로 사용하여 IGP에서 획득한 정보를 BGP로 배포하는 데 사용합니다. ISP는 일반 BGP 피어링을 통해 이 정보를 다른 ISP, 서비스 제공업체 및 CDN(Content Distribution Network)에 선택적으로 노출할 수 있습니다. 이를 통해 외부 경로 컴퓨팅 엔터티가 경로 리플렉터를 수동적으로 수신하여 정보에 액세스할 수 있도록 여러 영역과 AS에서 IGP 획득 정보를 집계할 수 있습니다.
구현
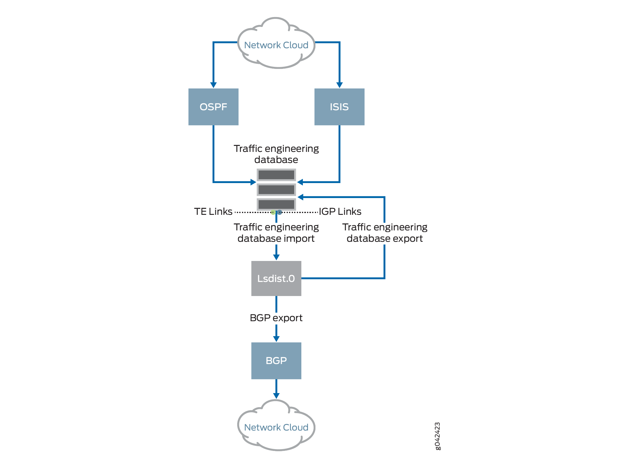
Junos OS에서 IGP는 토폴로지 정보를 TED(Traffic Engineering Database)라는 데이터베이스에 설치합니다. TED(Traffic Engineering Database)에는 집계된 토폴로지 정보가 포함됩니다. TED(Traffic Engineering Database)에 IGP 토폴로지 정보를 설치하려면 [edit protocols isis traffic-engineering]및 [edit protocols ospf traffic-engineering]계층 수준에서 set igp-topology구성 문을 사용해야 합니다. BGP를 사용하여 link-state 정보를 배포하는 메커니즘에는 TED(Traffic Engineering Database)를 BGP-TE에 알리고(가져오기)하고 BGP-TE에서 TED(Traffic Engineering Database)로 항목을 설치하는(내보내기) 프로세스가 포함됩니다.
Junos OS 릴리스 20.4R1부터 IPv4 주소 외에 TED(Traffic Engineering Database)에 IPv6 정보를 저장하도록 IS-IS 트래픽 엔지니어링을 구성할 수 있습니다. BGP-LS는 TED(Traffic Engineering Database) 가져오기 정책을 사용하여 TED(Traffic Engineering Database)에서 lsdist.0 라우팅 테이블로의 경로로 이 정보를 배포합니다. 이러한 경로는 IPv6 라우터 ID TLV(유형, 길이, 값)가 포함된 NLRI(Network Layer Reachability Information)로 BGP-TE 피어에 보급됩니다. IPv6 정보를 추가하면 전체 네트워크 토폴로지를 TED(Traffic Engineering Database)로 가져올 수 있습니다.

BGP-LS NLRI 및 컨페더레이션 ID
Junos OS 릴리스 23.1R1부터 Junos OS는 BGP 컨페더레이션이 활성화된 경우 BGP-LS(BGP Link State) NLRI(Network Layer Reachability Information)가 TLV 512에 컨페더레이션 ID를 포함할 수 있도록 지원합니다. NLRI는 RFC 9086에 명시된 것과 같이 TLV 517에 멤버 AS(Autonomous System) 번호와 함께 컨페더레이션 ID를 포함합니다. Junos OS 트래픽 엔지니어링 데이터베이스 모듈은 BGP-LS NLRI(lsdist.0 라우팅 테이블에 추가됨)를 발생시키면서 TLV 512 및 TLV 517에 각각 컨페더레이션 ID와 멤버 AS 번호를 인코딩하기 위해 필요한 변경을 수행합니다. Junos OS 릴리스 23.1R1 이전의 릴리스에서는 BGP-LS NLRI가 TLV 512에 멤버 AS 번호만 포함하며 컨페더레이션 ID가 lsdist.0 라우팅 테이블에 인코딩되지 않습니다.
TED(Traffic Engineering Database) 가져오기
TED(Traffic Engineering Database)를 BGP-TE에 보급하기 위해 TED(Traffic Engineering Database)의 링크와 노드 항목이 경로 형태로 변환됩니다. 이렇게 변환된 경로는 경로 정책에 따라 해당 IGP를 대신하여 TED(Traffic Engineering Database)에 의해 사용자가 볼 수 있는 lsdist.0라는 라우팅 테이블에 설치됩니다. TED(Traffic Engineering Database)에서 lsdist.0로 항목을 유출하는 절차는 TED(Traffic Engineering Database) 가져오기라고 합니다(그림 그림 1).
TED(Traffic Engineering Database) 가져오기 프로세스를 제어하는 정책이 있습니다. 기본적으로 TED(Traffic Engineering Database)에서 lsdist.0 테이블로 항목이 유출되지 않습니다.
Junos OS 릴리스 17.4R1부터 TED(Traffic Engineering Database)는 lsdist.0 라우팅 테이블의 RSVP-TE 토폴로지 정보 외에도 IGP(Interior Gateway Protocol) 토폴로지 정보를 설치합니다(그림 그림 1). Junos OS 릴리스 17.4R1 이전에는 TED(Traffic Engineering Database)에서 RSVP-TE 토폴로지 정보만 내보냈습니다. 이제 IGP 및 트래픽 엔지니어링 토폴로지 정보를 모두 모니터링할 수 있습니다. BGP-LS는 lsdist.0에서 IGP 항목을 읽고 이러한 항목을 BGP 피어에 보급합니다. IGP 토폴로지 정보를 lsdist.0에서 BGP-LS로 가져오려면 [edit protocols mpls traffic-engineering database import igp-topology]계층 수준에서 set bgp-ls구성 문을 사용합니다.
TED(Traffic Engineering Database) 내보내기
BGP는 정책에 따라 lsdist.0 테이블에서 경로를 내보내거나 보급하도록 구성할 수 있습니다. 이것은 BGP의 모든 종류의 경로 발생에서 공통적입니다. BGP-TE를 TED(Traffic Engineering Database)에 보급하려면 BGP-TE address family와 BGP로 재배포할 경로를 선택하는 내보내기 정책으로 BGP를 구성해야 합니다.
그런 다음 BGP는 다른 NLRI와 마찬가지로 이러한 경로를 전파합니다. BGP-TE family가 구성되고 협상된 BGP 피어는 BGP-TE NLRI를 수신합니다. BGP는 수신된 BGP-TE NLRI를 lsdist.0 테이블에 경로 형태로 저장합니다. 이는 로컬에서 발생한 BGP-TE 경로를 저장하는 것과 동일한 테이블입니다. lsdist.0에서 BGP 설치 경로는 다른 경로와 마찬가지로 다른 피어에 배포됩니다. 따라서 표준 경로 선택 절차는 여러 스피커에서 수신되는 BGP-TE NLRI에 적용됩니다.
도메인 간 TE를 달성하기 위해 lsdist.0의 경로가 정책을 통해 TED(Traffic Engineering Database)로 유출됩니다. 이 프로세스는 TED(Traffic Engineering Database)라고 합니다(그림 그림 1).
TED(Traffic Engineering Database) 내보내기 프로세스를 제어하는 정책이 있습니다. 기본적으로 lsdist.0 테이블에서 TED(Traffic Engineering Database)로 항목이 유출되지 않습니다.
Junos OS 릴리스 22.4R1부터 세그먼트 라우팅 프로토콜에서 생성되는 트래픽 엔지니어링(TE) 정책을 트래픽 엔지니어링 데이터베이스(TED) 및 BGP 링크 상태에 경로로 배포할 수 있습니다. BGP 링크 상태는 외부 컨트롤러가 도메인 내에서는 물론 여러 도메인 전체에 대해 경로 계산, 다시 최적화, 네트워크 시각화 등의 작업을 수행할 수 있도록 트래픽 엔지니어링(TE) 정책과 관련된 정보를 수집합니다.
세그먼트 라우팅(SR) 정책을 TED에 보관할 수 있으려면 set protocols source-packet-routing traffic-engineering database를 구성해야 합니다.
PCE 및 ALTO와 같은 SDN 애플리케이션의 경우 BGP-TE 보급 정보는 라우터의 TED(Traffic Engineering Database)로 유출될 수 없습니다. 이러한 경우 BGP-TE를 사용하여 라우터와 피어링하는 외부 서버를 사용하여 네트워크에 걸쳐 있는 스카이/오케스트레이션 시스템으로 토폴로지 정보를 이동할 수 있습니다. 이러한 외부 서버는 BGP-TE 소비자로 간주될 수 있으며 여기에서 BGP-TE 경로를 수신하지만 보급하지는 않습니다.
신뢰성 값 할당
항목이 TED(Traffic Engineering Database)에 설치되면 BGP-TE에서 학습한 정보를 CSPF 경로 계산에 사용할 수 있습니다. TED(Traffic Engineering Database)는 신뢰성 값을 기반으로 하는 프로토콜 선호 체계를 사용합니다. 신뢰성 값이 낮은 프로토콜보다 신뢰성 값이 높은 프로토콜이 선호됩니다. BGP-TE는 동시에 여러 프로토콜에서 학습한 정보를 보급할 수 있는 기능이 있으므로, TED(Traffic Engineering Database)의 IGP 설치 항목 외에도 두 개 이상의 프로토콜에 해당하는 BGP-TE 설치 항목이 있을 수 있습니다. TED(Traffic Engineering Database) 내보내기 구성 요소는 BGP-TE가 지원하는 각 프로토콜에 대한 TED(Traffic Engineering Database) 프로토콜과 신뢰성 수준을 생성합니다. 이러한 신뢰성 값은 CLI에서 구성할 수 있습니다.
BGP-TE 프로토콜의 신뢰성 순서는 다음과 같습니다.
-
Unknown—80
-
OSPF—81
-
ISIS Level 1—82
-
ISIS Level 2—83
-
정적—84
-
Direct—85
교차 신뢰성 경로 계산
신뢰성 값을 할당한 후, 각 신뢰성 수준이 개별 평면으로 처리됩니다. CSPF(Constraint Shortest Path First) 알고리즘은 할당된 가장 높은 신뢰성에서 가장 낮은 신뢰성으로 시작하여, 해당 신뢰성 수준 내에서 경로를 찾습니다.
BGP-TE를 사용하면 AS 간 경로를 계산하기 위해 신뢰성 수준 전반에서 경로를 계산하는 것이 필수적입니다. 예를 들어, 영역 0 항목이 OSPF에 의해 설치되고 영역 1 항목은 BGP-TE에 의해 설치되므로, 영역 1을 통해 경로를 계산하는 영역 0과 다른 신뢰도 설정이 장치에 표시됩니다.
신뢰성 수준에서 경로 계산을 활성화하려면 edit protocols mpls, [edit protocols mpls label-switched-path lsp-name] 및 [edit protocols rsvp]계층 수준에서 cross-credibility-cspf문을 포함합니다. [edit protocols rsvp] 계층 수준에서 cross-credibility-cspf을 활성화하면 bypass LSP와 전송 중 느슨한 홉 확장에 영향을 미칩니다.
cross-credibility-cspf을 구성하면 CSPF(Constrained Shortest Path First) 알고리즘을 사용하여 신뢰성 수준 전반에서 경로 계산이 가능합니다. 여기서 제약은 신뢰성 기준으로 수행되지 않고 할당된 신뢰성 값을 무시하는 단일 제약으로 수행됩니다.
BGP-TE NLRI 및 TLV
다른 BGP 경로와 마찬가지로 BGP-TE NLRI는 BGP-TE NLRI를 말하는 경로 리플렉터를 통해 배포될 수도 있습니다. Junos OS는 BGP-TE family에 대한 경로 리플렉션 지원을 구현합니다.
다음은 지원되는 NLRI 목록입니다.
-
Link NLRI
-
Node NLRI
-
IPv4 Prefix NLRI(수신 및 전파)
-
IPv6 Prefix NLRI(수신 및 전파)
-
트래픽 엔지니어링(TE) 정책 NLRI
Junos OS는 위의 NRLI route-distinguisher 형식을 지원하지 않습니다.
다음은 링크 및 노드 NLRI에서 지원되는 필드 목록입니다.
-
Protocol-ID—NLRI는 다음 프로토콜 값으로 시작됩니다.
-
ISIS-L1
-
ISIS-L2
-
OSPF
-
SPRING-TE
-
-
Identifier—이 값은 구성 가능합니다. 기본적으로 식별자 값은
0으로 설정됩니다. -
Local/Remote node descriptor—다음이 포함됩니다.
-
AS(Autonomous System)
-
BGP-LS Identifier—이 값은 구성 가능합니다. 기본적으로 BGP-LS 식별자 값은
0으로 설정됩니다. -
Area-ID
-
IGP router-ID
-
-
Link descriptors (Only for link NLRI)—여기에는 다음이 포함됩니다.
-
링크 로컬/원격 식별자
-
IPv4 인터페이스 address
-
IPv4 neighbor address
-
IPv6 neighbor/인터페이스 address - IPv6 neighbor 및 인터페이스 address는 생성되지 않고 수신될 때만 저장 및 전파됩니다.
-
Multi-토폴로지 ID - 이 값은 생성된 것이 아니라 수신 시 저장 및 전파됩니다.
-
다음은 지원되는 LINK_STATE 속성 TLV 목록입니다.
-
링크 속성:
-
관리 그룹
-
최대 링크 대역폭
-
최대 예약 대역폭
-
비예약 대역폭
-
트래픽 엔지니어링(TE) 기본 메트릭
-
SRLG
-
다음 TLV는 생성되지 않고 수신될 때만 저장 및 전파됩니다.
-
불투명 링크 속성
-
MPLS 프로토콜 마스크
-
메트릭
-
링크 보호 유형
-
링크 이름 속성
-
-
-
노드 속성:
-
IPv4 Router-ID
-
Node flag bits - 오버로드 비트만 설정됩니다.
-
다음 TLV는 생성되지 않고 수신될 때만 저장 및 전파됩니다.
-
Multi-토폴로지
-
OSPF 특정 노드 속성
-
불투명 노드 속성
-
노드 이름
-
IS-IS 영역 식별자
-
IPv6 Router-ID
-
-
접두사 속성 - 이러한 TLV는 다른 알려지지 않은 TLV처럼 저장 및 전파됩니다.
-
지원 및 비지원 기능
Junos OS는 BGP를 사용한 link-state 분포와 함께 다음 기능을 지원합니다.
멀티프로토콜 보장 포워딩 기능 보급
노드 및 link-state BGP와 BGP-TE NLRI의 송수신
BGP-TE NLRI를 위한 NSR(Nonstop Active Routing)
정책
Junos OS는 BGP를 사용한 link-state 분포에 대해 다음 기능을 지원하지 않(not)습니다.
집계된 토폴로지, 링크 또는 노드
BGP-TE NLRI를 위한 경로 구분자
Multi-토폴로지 식별자
Multi-instance 식별자(기본 인스턴스 ID 제외)
링크 및 노드 영역 TLV 보급
MPLS 시그널링 프로토콜 보급
중복되는 address로 노드 및 링크 정보 가져오기
SPRING(Source Packet Routing in Networking)을 위한 BGP Link-State 확장
Junos OS 릴리스 17.2R1부터 BGP link-state address family가 확장되어 SPRING(Source Packet Routing in Networking) 토폴로지 정보를 SDN(Software-Defined Networking) 컨트롤러에 배포합니다. BGP는 일반적으로 IGP로부터 link-state 정보를 학습하고 이를 BGP 피어에 배포합니다. BGP 외에도 SDN 컨트롤러는 컨트롤러가 IGP 도메인의 일부인 경우 IGP에서 직접 link-state 정보를 가져올 수 있습니다. 그러나 BGP link-state 분포는 토폴로지 정보를 내보내기 위해 확장 가능한 메커니즘을 제공합니다. SPRING용 BGP link-state 확장은 도메인 간 네트워크에서 지원됩니다.
- SPRING(Source Packet Routing in Networking)
- BGP Link-State SPRING 데이터 흐름
- 지원되는 BGP Link-State 속성 및 TLV, SPRING이 있는 BGP Link-State에 지원되지 않는 기능
SPRING(Source Packet Routing in Networking)
SPRING는 수신 라우터가 실제 경로를 결정하기 위해 네트워크의 중간 노드에 의존하지 않고, 네트워크의 특정 노드와 링크 집합을 통해 패킷을 조정할 수 있도록 하는 컨트롤 플레인 아키텍처입니다. SPRING은 네트워크 세그먼트 보급을 위해 IS-IS, OSPF와 같은 IGP를 연결합니다. 네트워크 세그먼트는 토폴로지 또는 service 기반의 모든 명령을 나타낼 수 있습니다. IGP 세그먼트는 IGP 토폴로지 내에서 link-state 라우팅 프로토콜에 의해 보급됩니다. IGP 세그먼트에는 두 가지 유형이 있습니다.
| Adjacency segment |
IGP에 있는 두 노드 사이의 특정 인접성을 통한 one-hop 경로 |
| Prefix segment |
IGP 토폴로지 상태에 따르며, 접두사에 대한 multi-hop, equal-cost, multipath-aware shortest-path |
BGP 네트워크에서 SPRING이 활성화되면 BGP link-state address family는 IGP link-state 라우팅 프로토콜에서 SPRING 정보를 학습하고 세그먼트 식별자(SID) 형식으로 세그먼트를 보급합니다. BGP link-state address family는 SID 및 기타 SPRING 관련 정보를 BGP 피어에 전달하도록 확장되었습니다. 경로 리플렉터는 적절한 터널 조합으로 패킷을 추가하여 원하는 노트 및 링크 집합을 통해 패킷을 조정할 수 있습니다. 이 기능을 사용하면 BGP link-state address family가 SPRING 정보를 BGP 피어에 보급할 수도 있습니다.
BGP Link-State SPRING 데이터 흐름
그림 2는 IS-IS가 TED(Traffic Engineering Database)에 푸시하는 BGP link-state SPRING 데이터의 데이터 흐름을 나타냅니다.

-
IGP는 SPRING 속성을 TED(Traffic Engineering Database)에 푸시합니다.
-
SPRING 기능 및 알고리즘 정보는 노드 속성으로 TED(Traffic Engineering Database)로 전달됩니다.
-
인접 SID 및 LAN 인접 SID 정보는 링크 속성으로 전달됩니다.
-
접두사 SID 또는 노드-SID 정보는 접두사 속성으로 전달됩니다.
-
새로운 집합 또는 기존 속성의 변경은 새로운 데이터로 TED(Traffic Engineering Database)에 대한 IGP 업데이트를 트리거합니다.
경고:IGP 수준에서 트래픽 엔지니어링이 비활성화된 경우 TED(Traffic Engineering Database)에 대한 어떤 속성도 푸시되지 않습니다.
-
링크, 노드, 접두사 설명자를 포함한 BGP 트래픽 엔지니어링 NLRI의 모든 매개 변수는 TED(Traffic Engineering Database)의 항목에서 파생됩니다.
-
TED(Traffic Engineering Database)는 정책에 따라 IGP에서 경로 항목을
lsdist.0라우팅 테이블로 가져옵니다. -
BGP의 기본 정책은 BGP에만 알려진 경로를 내보내는 것입니다.
lsdis.0라우팅 테이블에서 비 BGP 경로에 대한 내보내기 정책을 구성합니다. 이 정책은 TED(Traffic Engineering Database)에서 학습한 항목을 보급합니다.
지원되는 BGP Link-State 속성 및 TLV, SPRING이 있는 BGP Link-State에 지원되지 않는 기능
SPRING이 있는 BGP link-state는 네트워크에서 시작, 수신 및 전파되는 다음 속성과 TLV(유형, 길이, 값)를 지원합니다.
Node attributes
-
세그먼트 라우팅 기능
-
세그먼트 라우팅 알고리즘
Link attributes
-
Adjacent-SID
-
LAN Adjacent-SID
Prefix descriptors
-
IP 연결성 정보
Prefix attributes
-
Prefix SID
다음 목록은 시작되지 않았지만 네트워크에서 수신 및 전파되는 TLV를 지원합니다.
Prefix descriptors
-
Multi토폴로지 ID
-
OSPF 경로 유형
Prefix attributes
-
Range
-
Binding SID
Junos OS는 SPRING 확장이 있는 BGP link-state에서 다음 기능을 지원하지 않습니다.
-
IPv6 prefix 발생
-
Multi토폴로지 식별자
-
SPRING 매개 변수에 대한 TED(Traffic Engineering Database) 내보내기
-
tcpdump가 있는 새 TLV(기존 TLV도 지원되지 않음)
-
IPv6을 통한 SPRING
OSPF를 IGP로 사용하는 BGP를 통해 학습된 NLRI 노드 확인
다음은 OSPF를 IGP로 사용하여 BGP를 통해 학습된 NLRI 노드를 확인하기 위한 샘플 출력입니다.
목적
lsdist.0 라우팅 테이블 항목을 확인합니다.
작업
운영 모드에서 show route table lsdist.0 명령을 실행합니다.
user@host> show route table lsdist.0 te-node-ip 10.7.7.7 extensive
lsdist.0: 216 destinations, 216 routes (216 active, 0 holddown, 0 hidden)
NODE { AS:65100 Area:0.0.0.1 IPv4:10.7.7.7 OSPF:0 }/1536 (1 entry, 1 announced)
TSI:
LINK-STATE attribute handle 0x61d5da0
*BGP Preference: 170/-101
Next hop type: Indirect, Next hop index: 0
Address: 0x61b07cc
Next-hop reference count: 216
Source: 10.2.2.2
Protocol next hop: 10.2.2.2
Indirect next hop: 0x2 no-forward INH Session ID: 0x0
State:<Active Int Ext>
Local AS: 65100 Peer AS: 65100
Age: 30:22 Metric2: 2
Validation State: unverified
Task: BGP_65100.10.2.2.2
Announcement bits (1): 0-TED Export
AS path: I
Accepted
Area border router: No
External router: No
Attached: No
Overload: No
SPRING-Capabilities:
- SRGB block [Start: 900000, Range: 90000, Flags: 0x00]
SPRING-Algorithms:
- Algo: 0
Localpref: 100
Router ID: 10.2.2.2
Indirect next hops: 1
Protocol next hop: 10.2.2.2 Metric: 2
Indirect next hop: 0x2 no-forward INH Session ID: 0x0
Indirect path forwarding next hops: 1
Next hop type: Router
Next hop: 10.11.1.2 via et-0/0/0.1 weight 0x1
Session Id: 0x143
10.2.2.2/32 Originating RIB: inet.0
Metric: 2 Node path count: 1
Forwarding nexthops: 1
Nexthop: 10.11.1.2 via et-0/0/0.1
Session Id: 143의미
경로가 lsdist.0 라우팅 테이블에 나타납니다.
OSPF를 IGP로 사용하여 BGP를 통해 학습한 접두사 NLRI 확인
다음은 OSPF를 IGP로 사용하여 BGP를 통해 학습한 접두사 NLRI를 확인하기 위한 샘플 출력입니다.
목적
lsdist.0 라우팅 테이블 항목을 확인합니다.
작업
운영 모드에서 show route table lsdist.0 명령을 실행합니다.
user@host> show route table lsdist.0 te-ipv4-prefix-node-ip 10.7.7.7 extensive
lsdist.0: 216 destinations, 216 routes (216 active, 0 holddown, 0 hidden)
PREFIX { Node { AS:65100 Area:0.0.0.1 IPv4:10.7.7.7 } { IPv4:10.7.7.7/32 } OSPF:0 }/1536 (1 entry, 0 announced)
*BGP Preference: 170/-101
Next hop type: Indirect, Next hop index: 0
Address: 0x61b07cc
Next-hop reference count: 216
Source: 10.2.2.2
Protocol next hop: 10.2.2.2
Indirect next hop: 0x2 no-forward INH Session ID: 0x0
State: <Active Int Ext>
Local AS: 65100 Peer AS: 65100
Age: 30:51 Metric2: 2
Validation State: unverified
Task: BGP_65100.10.2.2.2
AS path: I
Accepted
Prefix Flags: 0x00, Prefix SID: 1007, Flags: 0x50, Algo: 0
Localpref: 65100
Router ID: 10.2.2.2
Indirect next hops: 1
Protocol next hop: 10.2.2.2 Metric: 2
Indirect next hop: 0x2 no-forward INH Session ID: 0x0
Indirect path forwarding next hops: 1
Next hop type: Router
Next hop: 10.11.1.2 via et-0/0/0.1 weight 0x1
Session Id: 0x143
10.2.2.2/32 Originating RIB: inet.0
Metric: 2 Node path count: 1
Forwarding nexthops: 1
Nexthop: 10.11.1.2 via et-0/0/0.1
Session Id: 143의미
경로가 lsdist.0 라우팅 테이블에 나타납니다.
예: BGP를 사용하는 link-state 배포 구성
이 예에서는 BGP(Border Gateway Protocol)를 구성하여 여러 도메인에 걸쳐 link-state 정보를 전달하는 방법을 보여줍니다. 이는 영역 간 트래픽 엔지니어링(TE) LSP와 같은 복수 도메인의 MPLS LSP에 대한 경로를 계산하고 네트워크 토폴로지를 획득하기 위해 ALTO 및 PCE 등과 같이 확장 가능하고 정책으로 제어되는 외부 경로 계산 개체의 수단을 제공하는 데 사용됩니다.
요구 사항
이 예에서 사용되는 하드웨어 및 소프트웨어 구성 요소는 다음과 같습니다.
-
MX 시리즈 라우터 4대
-
모든 라우터에서 실행되는 Junos OS 릴리스 14.2 또는 이후 버전
시작하기 전에:
-
디바이스 인터페이스를 구성합니다.
-
디바이스에 대한 AS(Autonomous System) 번호 및 라우터 ID를 구성합니다.
-
다음과 같은 프로토콜을 구성합니다.
-
RSVP
-
MPLS
-
BGP
-
IS-IS
-
OSPF
-
개요
Junos OS 릴리스 14.2부터는 여러 영역과 AS(Autonomous System)에 토폴로지 정보를 배포하는 새로운 메커니즘이 도입되어 원래 IGP를 사용해 입수됐던 link-state 정보가 BGP(Border Gateway Protocol) 확장을 통해 전달됩니다. IGP 프로토콜은 대규모 데이터베이스를 배포하는 데 있어 확장 제한이 있습니다. BGP는 다중 영역 및 다중 AS 토폴로지 정보를 전달하기 위한 보다 확장 가능한 수단일 뿐만 아니라 다중 AS 토폴로지 배포에 유용할 수 있는 정책 제어를 제공합니다. BGP link-state 토폴로지 정보는 영역 간 트래픽 엔지니어링(TE) LSP와 같은 복수 도메인의 MPLS LSP(Label Switched Path)에 대한 경로를 계산하고 네트워크 토폴로지를 획득하기 위해 ALTO 및 PCE 등과 같이 확장 가능하고 정책으로 제어되는 외부 경로 계산 개체의 수단을 제공하는 데 사용됩니다.
Junos OS 릴리스 17.1R1부터는 QFX10000 스위치에서 BGP를 사용하는 link-state 배포가 지원됩니다.
토폴로지
그림 3에서 라우터 R0 및 R1과 라우터 R2 및 R3는 다른 AS(Autonomous System)에 속합니다. 라우터 R0 및 R1은 OSPF를 실행하고, 라우터 R2 및 R3는 IS-IS를 실행합니다.
구성
CLI 빠른 구성
이 예를 빠르게 구성하려면, 아래 명령을 복사하여 텍스트 파일로 붙여 넣은 다음 모든 라인브레이크를 제거하고, 네트워크 구성을 일치하는 데 필요한 세부 사항을 바꾸고 [edit] 계층 수준에서 명령을 CLI로 복사해 붙여 넣은 다음, 구성 모드에서 commit을(를) 입력합니다.
R0
set interfaces ge-0/0/0 unit 0 family inet address 10.8.31.101/24 set interfaces ge-0/0/0 unit 0 family iso set interfaces ge-0/0/0 unit 0 family mpls set interfaces lo0 unit 0 family inet address 10.255.105.137/32 set routing-options router-id 10.255.105.137 set routing-options autonomous-system 65533 set protocols rsvp interface all set protocols rsvp interface fxp0.0 disable set protocols mpls traffic-engineering database export policy accept-all set protocols mpls cross-credibility-cspf set protocols mpls label-switched-path to-R3-inter-as to 10.255.105.135 set protocols mpls label-switched-path to-R3-inter-as bandwidth 40m set protocols mpls interface all set protocols mpls interface fxp0.0 disable set protocols bgp group ibgp type internal set protocols bgp group ibgp local-address 10.255.105.137 set protocols bgp group ibgp family traffic-engineering unicast set protocols bgp group ibgp neighbor 10.255.105.141 set protocols ospf traffic-engineering set protocols ospf area 0.0.0.0 interface lo0.0 set protocols ospf area 0.0.0.0 interface ge-0/0/0.0 set policy-options policy-statement accept-all from family traffic-engineering set policy-options policy-statement accept-all then accept
R1
set interfaces ge-0/0/0 unit 0 family inet address 10.8.31.103/24 set interfaces ge-0/0/0 unit 0 family iso set interfaces ge-0/0/0 unit 0 family mpls set interfaces ge-0/0/1 unit 0 family inet address 10.8.42.102/24 set interfaces ge-0/0/1 unit 0 family iso set interfaces ge-0/0/1 unit 0 family mpls set interfaces lo0 unit 0 family inet address 10.255.105.141/32 set interfaces lo0 unit 0 family iso address 47.0005.0102.5501.8181 set routing-options router-id 10.255.105.141 set routing-options autonomous-system 65533 set protocols rsvp interface all set protocols rsvp interface fxp0.0 disable set protocols mpls interface all set protocols mpls interface fxp0.0 disable set protocols bgp group ibgp type internal set protocols bgp group ibgp local-address 10.255.105.141 set protocols bgp group ibgp family traffic-engineering unicast set protocols bgp group ibgp export nlri2bgp set protocols bgp group ibgp neighbor 10.255.105.137 set protocols bgp group ebgp type external set protocols bgp group ebgp family traffic-engineering unicast set protocols bgp group ebgp neighbor 10.8.42.104 local-address 10.8.42.102 set protocols bgp group ebgp neighbor 10.8.42.104 peer-as 65534 set protocols isis interface ge-0/0/1.0 passive remote-node-iso 0102.5502.4211 set protocols isis interface ge-0/0/1.0 passive remote-node-id 10.8.42.104 set protocols ospf traffic-engineering set protocols ospf area 0.0.0.0 interface lo0.0 set protocols ospf area 0.0.0.0 interface ge-0/0/0.0 set protocols ospf area 0.0.0.0 interface ge-0/0/1.0 passive traffic-engineering remote-node-id 10.8.42.104 set protocols ospf area 0.0.0.0 interface ge-0/0/1.0 passive traffic-engineering remote-node-router-id 10.255.105.139 set policy-options policy-statement accept-all from family traffic-engineering set policy-options policy-statement accept-all then accept set policy-options policy-statement nlri2bgp term 1 from family traffic-engineering set policy-options policy-statement nlri2bgp term 1 then accept
R2
set interfaces ge-0/0/0 unit 0 family inet address 10.8.64.104/24 set interfaces ge-0/0/0 unit 0 family iso set interfaces ge-0/0/0 unit 0 family mpls set interfaces ge-0/0/1 unit 0 family inet address 10.8.42.104/24 set interfaces ge-0/0/1 unit 0 family iso set interfaces ge-0/0/1 unit 0 family mpls set interfaces lo0 unit 0 family inet address 10.255.105.139/32 set interfaces lo0 unit 0 family iso address 47.0005.0102.5502.4211.00 set routing-options router-id 10.255.105.139 set routing-options autonomous-system 65534 set protocols rsvp interface all set protocols rsvp interface fxp0.0 disable set protocols mpls traffic-engineering database import policy ted2nlri set protocols mpls interface all set protocols mpls interface fxp0.0 disable set protocols bgp group ibgp type internal set protocols bgp group ibgp local-address 10.255.105.139 set protocols bgp group ibgp family traffic-engineering unicast set protocols bgp group ibgp export nlri2bgp set protocols bgp group ibgp neighbor 10.255.105.135 set protocols bgp group ebgp type external set protocols bgp group ebgp family traffic-engineering unicast set protocols bgp group ebgp export nlri2bgp set protocols bgp group ebgp peer-as 65533 set protocols bgp group ebgp neighbor 10.8.42.102 set protocols isis level 1 disable set protocols isis interface ge-0/0/0.0 set protocols isis interface ge-0/0/1.0 passive remote-node-iso 0102.5501.8181 set protocols isis interface ge-0/0/1.0 passive remote-node-id 10.8.42.102 set protocols isis interface lo0.0 set protocols ospf traffic-engineering set protocols ospf area 0.0.0.0 interface ge-0/0/1.0 passive traffic-engineering remote-node-id 10.8.42.102 set protocols ospf area 0.0.0.0 interface ge-0/0/1.0 passive traffic-engineering remote-node-router-id 10.255.105.141 set policy-options policy-statement accept-all from family traffic-engineering set policy-options policy-statement accept-all then accept set policy-options policy-statement nlri2bgp term 1 from family traffic-engineering set policy-options policy-statement nlri2bgp term 1 then accept set policy-options policy-statement ted2nlri term 1 from protocol isis set policy-options policy-statement ted2nlri term 1 from protocol ospf set policy-options policy-statement ted2nlri term 1 then accept set policy-options policy-statement ted2nlri term 2 then reject
R3
set interfaces ge-0/0/0 unit 0 family inet address 10.8.64.106/24 set interfaces ge-0/0/0 unit 0 family iso set interfaces ge-0/0/0 unit 0 family mpls set interfaces lo0 unit 0 family inet address 10.255.105.135/32 set interfaces lo0 unit 0 family iso address 47.0005.0102.5502.4250 set routing-options router-id 10.255.105.135 set routing-options autonomous-system 65534 set protocols rsvp interface all set protocols rsvp interface fxp0.0 disable set protocols mpls traffic-engineering database export policy accept-all set protocols mpls interface all set protocols mpls interface fxp0.0 disable set protocols bgp group ibgp type internal set protocols bgp group ibgp local-address 10.255.105.135 set protocols bgp group ibgp family traffic-engineering unicast set protocols bgp group ibgp neighbor 10.255.105.139 set protocols isis interface ge-0/0/0.0 level 1 disable set protocols isis interface lo0.0 set protocols ospf traffic-engineering set protocols ospf area 0.0.0.0 interface lo0.0 set protocols ospf area 0.0.0.0 interface ge-0/0/0.0 set policy-options policy-statement accept-all from family traffic-engineering set policy-options policy-statement accept-all then accept
절차
단계별 절차
다음 예는 구성 계층에서 다양한 수준의 탐색이 필요합니다. CLI 탐색에 대한 정보는 구성 모드에서 CLI 편집기 사용을 참조하십시오.
라우터 R1을 구성하려면 다음과 같이 하십시오.
-
라우터 R1 인터페이스를 구성합니다.
[edit interfaces] user@R1# set ge-0/0/0 unit 0 family inet address 10.8.31.103/24 user@R1# set ge-0/0/0 unit 0 family iso user@R1# set ge-0/0/0 unit 0 family mpls user@R1# set ge-0/0/1 unit 0 family inet address 10.8.42.102/24 user@R1# set ge-0/0/1 unit 0 family iso user@R1# set ge-0/0/1 unit 0 family mpls user@R1# set lo0 unit 0 family inet address 10.255.105.141/32 user@R1# set lo0 unit 0 family iso address 47.0005.0102.5501.8181
-
라우터 R1의 라우터 ID와 AS(Autonomous System)를 구성합니다.
[edit routing-options]user@R1# set router-id 10.255.105.141 user@R1# set autonomous-system 65533 -
라우터 R1의 모든 인터페이스에서(관리 인터페이스 제외) RSVP를 활성화합니다.
[edit protocols]user@R1# set rsvp interface all user@R1# set rsvp interface fxp0.0 disable -
라우터 R1의 모든 인터페이스에서(관리 인터페이스 제외) MPLS를 활성화합니다.
[edit protocols]user@R1# set mpls interface all user@R1# set mpls interface fxp0.0 disable -
라우터 R1이 라우터 R0과 피어링하도록 BGP 그룹을 구성하고 로컬 주소와 neighbor 주소를 할당합니다.
[edit protocols]user@R1# set bgp group ibgp type internal user@R1# set bgp group ibgp local-address 10.255.105.141 user@R1# set bgp group ibgp neighbor 10.255.105.137 -
ibgp BGP 그룹에 BGP-TE 신호 전송 NLRI(Network Layer Reachability Information)를 포함합니다.
[edit protocols]user@R1# set bgp group ibgp family traffic-engineering unicast -
라우터 R1에서 정책 nlri2bgp 내보내기를 활성화합니다.
[edit protocols]user@R1# set bgp group ibgp export nlri2bgp -
라우터 R1이 라우터 R2와 피어링하도록 BGP 그룹을 구성하고 로컬 주소와 neighbor AS(Autonomous System)를 ebgp BGP 그룹에 할당합니다.
[edit protocols]user@R1# set bgp group ebgp type external user@R1# set bgp group ebgp neighbor 10.8.42.104 local-address 10.8.42.102 user@R1# set bgp group ebgp neighbor 10.8.42.104 peer-as 65534 -
ebgp BGP 그룹에 BGP-TE 신호 전송 NLRI를 포함합니다.
[edit protocols]user@R1# set bgp group ebgp family traffic-engineering unicast -
AS 간 링크에서 passive traffic-engineering을 활성화합니다.
[edit protocols]user@R1# set isis interface ge-0/0/1.0 passive remote-node-iso 0102.5502.4211 user@R1# set isis interface ge-0/0/1.0 passive remote-node-id 10.8.42.104 -
라우터 R1을 라우터 R0에 연결하는 인터페이스와 라우터 R1의 루프백 인터페이스에서 최단 경로 우선(OSPF)을 활성화하고 트래픽 엔지니어링 기능을 활성화합니다.
[edit protocols]user@R1# set ospf traffic-engineering user@R1# set ospf area 0.0.0.0 interface lo0.0 user@R1# set ospf area 0.0.0.0 interface ge-0/0/0.0 -
AS 간 링크에서 passive traffic-engineering을 활성화합니다.
[edit protocols]user@R1# set ospf area 0.0.0.0 interface ge-0/0/1.0 passive traffic-engineering remote-node-id 10.8.42.104 user@R1# set ospf area 0.0.0.0 interface ge-0/0/1.0 passive traffic-engineering remote-node-router-id 10.255.105.139 -
BGP-TE NLRI에서 오는 트래픽을 허용하도록 정책을 구성합니다.
[edit policy-options]user@R1# set policy-statement accept-all from family traffic-engineering user@R1# set policy-statement accept-all then accept user@R1# set policy-statement nlri2bgp term 1 from family traffic-engineering user@R1# set policy-statement nlri2bgp term 1 then accept
결과
구성 모드에서 show interfaces, show routing-options, show protocols 및 show policy-options 명령을 입력하여 구성을 확인합니다. 출력 결과가 의도한 구성대로 표시되지 않으면 이 예의 지침을 반복하여 구성을 수정하십시오.
user@R1# show interfaces
ge-0/0/0 {
unit 0 {
family inet {
address 10.8.31.103/24;
}
family iso;
family mpls;
}
}
ge-0/0/1 {
unit 0 {
family inet {
address 10.8.42.102/24;
}
family iso;
family mpls;
}
}
lo0 {
unit 0 {
family inet {
address 10.255.105.141/32;
family iso {
address 47.0005.0102.5501.8181:00;
}
}
}
user@R1# show routing-options router-id 10.255.105.141; autonomous-system 65533;
user@R1# show protocols
rsvp {
interface all;
interface fxp0.0 {
disable;
}
}
mpls {
interface all;
interface fxp0.0 {
disable;
}
}
bgp {
group ibgp {
type internal;
local-address 10.255.105.141;
family traffic-engineering {
unicast;
}
export nlri2bgp;
neighbor 10.255.105.137;
}
group ebgp {
type external;
family traffic-engineering {
unicast;
}
neighbor 10.8.42.104 {
local-address 10.8.42.102;
peer-as 65534;
}
}
}
isis {
interface ge-0/0/1.0 {
passive {
remote-node-iso 0102.5502.4211;
remote-node-id 10.8.42.104;
}
}
}
ospf {
traffic-engineering;
area 0.0.0.0 {
interface lo0.0;
interface ge-0/0/0.0;
interface ge-0/0/1.0 {
passive {
traffic-engineering {
remote-node-id 10.8.42.104;
remote-node-router-id 10.255.105.139;
}
}
}
}
}
user@R1# show policy-options
policy-statement accept-all {
from family traffic-engineering;
then accept;
}
policy-statement nlri2bgp {
term 1 {
from family traffic-engineering;
then {
accept;
}
}
}
절차
단계별 절차
다음 예는 구성 계층에서 다양한 수준의 탐색이 필요합니다. CLI 탐색에 대한 정보는 구성 모드에서 CLI 편집기 사용을 참조하십시오.
다음을 참조하여 라우터 R2를 구성하십시오:
-
라우터 R2 인터페이스를 구성합니다.
[edit interfaces] user@R2# set ge-0/0/0 unit 0 family inet address 10.8.64.104/24 user@R2# set ge-0/0/0 unit 0 family iso user@R2# set ge-0/0/0 unit 0 family mpls user@R2# set ge-0/0/1 unit 0 family inet address 10.8.42.104/24 user@R2# set ge-0/0/1 unit 0 family iso user@R2# set ge-0/0/1 unit 0 family mpls user@R2# set lo0 unit 0 family inet address 10.255.105.139/32 user@R2# set lo0 unit 0 family iso address 47.0005.0102.5502.4211.00
-
라우터 R2의 라우터 ID와 AS(Autonomous System)를 구성합니다.
[edit routing-options]user@R2# set router-id 10.255.105.139 user@R2# set autonomous-system 65534 -
라우터 R2의 모든 인터페이스에서(관리 인터페이스 제외) RSVP를 활성화합니다.
[edit routing-options]user@R2# set rsvp interface all user@R2# set rsvp interface fxp0.0 disable -
라우터 R2의 모든 인터페이스에서(관리 인터페이스 제외) MPLS를 활성화합니다.
[edit routing-options]user@R2# set mpls interface all user@R2# set mpls interface fxp0.0 disable -
ted2nlri 정책을 사용하여 트래픽 엔지니어링 데이터베이스 매개 변수 가져오기를 활성화합니다.
[edit protocols]user@R2# set mpls traffic-engineering database import policy ted2nlri -
라우터 R2가 라우터 R3와 피어링되도록 BGP(Border Gateway Protocol) 그룹을 구성하고 로컬 주소와 neighbor 주소를 할당합니다.
[edit protocols]user@R2# set bgp group ibgp type internal user@R2# set bgp group ibgp local-address 10.255.105.139 user@R2# set bgp group ibgp neighbor 10.255.105.135 -
ibgp BGP 그룹에 BGP-TE 신호 전송 NLRI(Network Layer Reachability Information)를 포함합니다.
[edit protocols]user@R2# set bgp group ibgp family traffic-engineering unicast -
라우터 R2에서 정책 nlri2bgp 내보내기를 활성화합니다.
[edit protocols]user@R2# set bgp group ibgp export nlri2bgp -
라우터 R2가 라우터 R1과 피어링하도록 BGP 그룹을 구성합니다.
[edit protocols]user@R2# set bgp group ebgp type external -
ebgp BGP 그룹에 BGP-TE 신호 전송 NLRI를 포함합니다.
[edit protocols]user@R2# set bgp group ebgp family traffic-engineering unicast -
ebgp BGP 그룹에 로컬 주소와 neighbor AS(Autonomous System)를 할당합니다.
[edit protocols]user@R2# set bgp group ebgp peer-as 65533 user@R2# set bgp group ebgp neighbor 10.8.42.102 -
라우터 R2에서 정책 nlri2bgp 내보내기를 활성화합니다.
[edit protocols]user@R2# set bgp group ebgp export nlri2bgp -
라우터 R2를 라우터 R3과 연결하는 인터페이스와 라우터 R2의 루프백 인터페이스에서 IS-IS(Intermediate System to Intermediate System)를 활성화합니다.
[edit protocols]user@R2# set isis level 1 disable user@R2# set isis interface ge-0/0/0.0 user@R2# set isis interface lo0.0 -
라우터 R2를 라우터 R1과 연결하는 인터페이스에서 IS-IS 광고만 활성화합니다.
[edit protocols]user@R2# set isis interface ge-0/0/1.0 passive remote-node-iso 0102.5501.8181 user@R2# set isis interface ge-0/0/1.0 passive remote-node-id 10.8.42.102 -
라우터 R2에서 트래픽 엔지니어링 기능을 구성합니다.
[edit protocols]user@R2# set ospf traffic-engineering -
라우터 R2를 라우터 R1과 연결하는 인터페이스에서 최단 경로 우선(OSPF) 광고만 활성화합니다.
[edit protocols]user@R2# set ospf area 0.0.0.0 interface ge-0/0/1.0 passive traffic-engineering remote-node-id 10.8.42.102 user@R2# set ospf area 0.0.0.0 interface ge-0/0/1.0 passive traffic-engineering remote-node-router-id 10.255.105.141 -
BGP-TE NLRI에서 오는 트래픽을 허용하도록 정책을 구성합니다.
[edit policy-options]user@R2# set policy-statement accept-all from family traffic-engineering user@R2# set policy-statement accept-all then accept user@R2# set policy-statement nlri2bgp term 1 from family traffic-engineering user@R2# set policy-statement nlri2bgp term 1 then accept user@R2# set policy-statement ted2nlri term 1 from protocol isis user@R2# set policy-statement ted2nlri term 1 from protocol ospf user@R2# set policy-statement ted2nlri term 1 then accept user@R2# set policy-statement ted2nlri term 2 then reject
결과
구성 모드에서 show interfaces, show routing-options, show protocols 및 show policy-options 명령을 입력하여 구성을 확인합니다. 출력 결과가 의도한 구성대로 표시되지 않으면 이 예의 지침을 반복하여 구성을 수정하십시오.
user@R2# show interfaces
ge-0/0/0 {
unit 0 {
family inet {
address 10.8.64.104/24;
}
family iso;
family mpls;
}
}
ge-0/0/1 {
unit 0 {
family inet {
address 10.8.42.104/24;
}
family iso;
family mpls;
}
}
lo0 {
unit 0 {
family inet {
address 10.255.105.139/32;
family iso {
address 47.0005.0102.5502.4211.00;
}
family iso;
}
}
user@R2# show routing-options router-id 10.255.105.139; autonomous-system 65534;
user@R2# show protocols
rsvp {
interface all;
interface fxp0.0 {
disable;
}
}
mpls {
traffic-engineering {
database {
import {
policy ted2nlri;
}
}
}
interface all;
interface fxp0.0 {
disable;
}
}
bgp {
group ibgp {
type internal;
local-address 10.255.105.139;
family traffic-engineering {
unicast;
}
export nlri2bgp;
neighbor 10.255.105.135;
}
group ebgp {
type external;
family traffic-engineering {
unicast;
}
export nlri2bgp;
peer-as 65533;
neighbor 10.8.42.102;
}
}
isis {
level 1 disable;
interface ge-0/0/0.0;
interface ge-0/0/1.0 {
passive {
remote-node-iso 0102.5501.8181;
remote-node-id 10.8.42.102;
}
}
interface lo0.0;
}
ospf {
traffic-engineering;
area 0.0.0.0 {
interface ge-0/0/1.0 {
passive {
traffic-engineering {
remote-node-id 10.8.42.102;
remote-node-router-id 10.255.105.141;
}
}
}
}
}
user@R2# show policy-options
policy-statement accept-all {
from family traffic-engineering;
then accept;
}
policy-statement nlri2bgp {
term 1 {
from family traffic-engineering;
then {
accept;
}
}
}
policy-statement ted2nlri {
term 1 {
from protocol [ isis ospf ];
then accept;
}
term 2 {
then reject;
}
}
검증
구성이 올바르게 작동하고 있는지 확인합니다.
BGP 요약 상태 확인
목적
라우터 R0 및 R1에서 BGP가 제대로 실행되는지 확인합니다.
작업
운영 모드에서 show bgp summary 명령을 실행합니다.
user@R0> show bgp summary
Groups: 1 Peers: 1 Down peers: 0
Table Tot Paths Act Paths Suppressed History Damp State Pending
lsdist.0
10 10 0 0 0 0
Peer AS InPkt OutPkt OutQ Flaps Last Up/Dwn State|#Active/Received/Accepted/Damped...
10.255.105.141 65533 20 14 0 79 5:18 Establ
lsdist.0: 10/10/10/0운영 모드에서 show bgp summary 명령을 실행합니다.
user@R1> show bgp summary
Groups: 2 Peers: 2 Down peers: 0
Table Tot Paths Act Paths Suppressed History Damp State Pending
lsdist.0
10 10 0 0 0 0
Peer AS InPkt OutPkt OutQ Flaps Last Up/Dwn State|#Active/Received/Accepted/Damped...
10.8.42.104 65534 24 17 0 70 6:43 Establ
lsdist.0: 10/10/10/0
10.255.105.137 65533 15 23 0 79 6:19 Establ
lsdist.0: 0/0/0/0의미
라우터 R0이 라우터 R1과 피어링됩니다.
MPLS LSP 상태 확인
목적
라우터 R0에서 MPLS LSP의 상태를 확인합니다.
작업
운영 모드에서 show mpls lsp 명령을 실행합니다.
user@R0> show mpls lsp Ingress LSP: 1 sessions To From State Rt P ActivePath LSPname 10.255.105.135 10.255.105.137 Up 0 * to-R3-inter-as Total 1 displayed, Up 1, Down 0 Egress LSP: 0 sessions Total 0 displayed, Up 0, Down 0 Transit LSP: 0 sessions Total 0 displayed, Up 0, Down 0
의미
라우터 R0에서 라우터 R3으로의 MPLS LSP가 설정되었습니다.
lsdist.0 라우팅 테이블 항목 확인
목적
라우터 R0, R1 및 R2에서 lsdist.0 라우팅 테이블 항목을 확인합니다.
작업
운영 모드에서 show route table lsdist.0 명령을 실행합니다.
user@R0> show route table lsdist.0
lsdist.0: 10 destinations, 10 routes (10 active, 0 holddown, 0 hidden)
+ = Active Route, - = Last Active, * = Both
NODE { AS:65534 ISO:0102.5502.4211.00 ISIS-L2:0 }/1152
*[BGP/170] 00:17:32, localpref 100, from 10.255.105.141
AS path: 65534 I, validation-state: unverified
> to 10.8.31.103 via ge-0/0/0.0
NODE { AS:65534 ISO:0102.5502.4250.00 ISIS-L2:0 }/1152
*[BGP/170] 00:17:32, localpref 100, from 10.255.105.141
AS path: 65534 I, validation-state: unverified
> to 10.8.31.103 via ge-0/0/0.0
NODE { AS:65534 ISO:0102.5502.4250.02 ISIS-L2:0 }/1152
*[BGP/170] 00:17:32, localpref 100, from 10.255.105.141
AS path: 65534 I, validation-state: unverified
> to 10.8.31.103 via ge-0/0/0.0
NODE { AS:65534 Area:0.0.0.0 IPv4:10.255.105.139 OSPF:0 }/1152
*[BGP/170] 00:17:32, localpref 100, from 10.255.105.141
AS path: 65534 I, validation-state: unverified
> to 10.8.31.103 via ge-0/0/0.0
LINK { Local { AS:65534 ISO:0102.5502.4211.00 }.{ IPv4:8.42.1.104 } Remote { AS:65534 ISO:0102.5501.8181.00 }.{ IPv4:10.8.42.102 } ISIS-L2:0 }/1152
*[BGP/170] 00:17:32, localpref 100, from 10.255.105.141
AS path: 65534 I, validation-state: unverified
> to 10.8.31.103 via ge-0/0/0.0
LINK { Local { AS:65534 ISO:0102.5502.4211.00 }.{ IPv4:10.8.64.104 } Remote { AS:65534 ISO:0102.5502.4250.02 }.{ } ISIS-L2:0 }/1152
*[BGP/170] 00:02:03, localpref 100, from 10.255.105.141
AS path: 65534 I, validation-state: unverified
> to 10.8.31.103 via ge-0/0/0.0
LINK { Local { AS:65534 ISO:0102.5502.4250.00 }.{ IPv4:10.8.64.106 } Remote { AS:65534 ISO:0102.5502.4250.02 }.{ } ISIS-L2:0 }/1152
*[BGP/170] 00:17:32, localpref 100, from 10.255.105.141
AS path: 65534 I, validation-state: unverified
> to 10.8.31.103 via ge-0/0/0.0
LINK { Local { AS:65534 ISO:0102.5502.4250.02 }.{ } Remote { AS:65534 ISO:0102.5502.4211.00 }.{ } ISIS-L2:0 }/1152
*[BGP/170] 00:17:32, localpref 100, from 10.255.105.141
AS path: 65534 I, validation-state: unverified
> to 10.8.31.103 via ge-0/0/0.0
LINK { Local { AS:65534 ISO:0102.5502.4250.02 }.{ } Remote { AS:65534 ISO:0102.5502.4250.00 }.{ } ISIS-L2:0 }/1152
*[BGP/170] 00:17:32, localpref 100, from 10.255.105.141
AS path: 65534 I, validation-state: unverified
> to 10.8.31.103 via ge-0/0/0.0
LINK { Local { AS:65534 Area:0.0.0.0 IPv4:10.255.105.139 }.{ IPv4:10. 8.42.104 } Remote { AS:65534 Area:0.0.0.0 IPv4:10.255.105.141 }.{ IPv4:10.8.42.102 } OSPF:0 }/1152
*[BGP/170] 00:17:32, localpref 100, from 10.255.105.141
AS path: 65534 I, validation-state: unverified
> to 10.8.31.103 via ge-0/0/0.0운영 모드에서 show route table lsdist.0 명령을 실행합니다.
user@R1> show route table lsdist.0
lsdist.0: 10 destinations, 10 routes (10 active, 0 holddown, 0 hidden)
+ = Active Route, - = Last Active, * = Both
NODE { AS:65534 ISO:0102.5502.4211.00 ISIS-L2:0 }/1152
*[BGP/170] 00:18:00, localpref 100
AS path: 65534 I, validation-state: unverified
> to 10.8.42.104 via ge-0/0/1.0
NODE { AS:65534 ISO:0102.5502.4250.00 ISIS-L2:0 }/1152
*[BGP/170] 00:18:00, localpref 100
AS path: 65534 I, validation-state: unverified
> to 10.8.42.104 via ge-0/0/1.0
NODE { AS:65534 ISO:0102.5502.4250.02 ISIS-L2:0 }/1152
*[BGP/170] 00:18:00, localpref 100
AS path: 65534 I, validation-state: unverified
> to 10.8.42.104 via ge-0/0/1.0
NODE { AS:65534 Area:0.0.0.0 IPv4:10.255.105.139 OSPF:0 }/1152
*[BGP/170] 00:18:00, localpref 100
AS path: 65534 I, validation-state: unverified
> to 10.8.42.104 via ge-0/0/1.0
LINK { Local { AS:65534 ISO:0102.5502.4211.00 }.{ IPv4:10.8.42.104 } Remote { AS:65534 ISO:0102.5501.8181.00 }.{ IPv4:10.8.42.102 } ISIS-L2:0 }/1152
*[BGP/170] 00:18:00, localpref 100
AS path: 65534 I, validation-state: unverified
> to 10.8.42.104 via ge-0/0/1.0
LINK { Local { AS:65534 ISO:0102.5502.4211.00 }.{ IPv4:10.8.64.104 } Remote { AS:65534 ISO:0102.5502.4250.02 }.{ } ISIS-L2:0 }/1152
*[BGP/170] 00:02:19, localpref 100
AS path: 65534 I, validation-state: unverified
> to 10.8.42.104 via ge-0/0/1.0
LINK { Local { AS:65534 ISO:0102.5502.4250.00 }.{ IPv4:10.8.64.106 } Remote { AS:65534 ISO:0102.5502.4250.02 }.{ } ISIS-L2:0 }/1152
*[BGP/170] 00:18:00, localpref 100
AS path: 65534 I, validation-state: unverified
> to 10.8.42.104 via ge-0/0/1.0
LINK { Local { AS:65534 ISO:0102.5502.4250.02 }.{ } Remote { AS:65534 ISO:0102.5502.4211.00 }.{ } ISIS-L2:0 }/1152
*[BGP/170] 00:18:00, localpref 100
AS path: 65534 I, validation-state: unverified
> to 10.8.42.104 via ge-0/0/1.0
LINK { Local { AS:65534 ISO:0102.5502.4250.02 }.{ } Remote { AS:65534 ISO:0102.5502.4250.00 }.{ } ISIS-L2:0 }/1152
*[BGP/170] 00:18:00, localpref 100
AS path: 65534 I, validation-state: unverified
> to 10.8.42.104 via ge-0/0/1.0
LINK { Local { AS:65534 Area:0.0.0.0 IPv4:10.255.105.139 }.{ IPv4:10.8.42.104 } Remote { AS:65534 Area:0.0.0.0 IPv4:10.255.105.141 }.{ IPv4:10.8.42.102 } OSPF:0 }/1152
*[BGP/170] 00:18:00, localpref 100
AS path: 65534 I, validation-state: unverified
> to 10.8.42.104 via ge-0/0/1.0운영 모드에서 show route table lsdist.0 명령을 실행합니다.
user@R2> show route table lsdist.0
lsdist.0: 10 destinations, 10 routes (10 active, 0 holddown, 0 hidden)
+ = Active Route, - = Last Active, * = Both
NODE { AS:65534 ISO:0102.5502.4211.00 ISIS-L2:0 }/1152
*[IS-IS/18] 1d 00:24:39
Fictitious
NODE { AS:65534 ISO:0102.5502.4250.00 ISIS-L2:0 }/1152
*[IS-IS/18] 00:20:45
Fictitious
NODE { AS:65534 ISO:0102.5502.4250.02 ISIS-L2:0 }/1152
*[IS-IS/18] 00:20:45
Fictitious
NODE { AS:65534 Area:0.0.0.0 IPv4:10.255.105.139 OSPF:0 }/1152
*[OSPF/10] 1d 00:24:39
Fictitious
LINK { Local { AS:65534 ISO:0102.5502.4211.00 }.{ IPv4:10.8.42.104 } Remote { AS:65534 ISO:0102.5501.8181.00 }.{ IPv4:10.8.42.102 } ISIS-L2:0 }/1152
*[IS-IS/18] 00:20:58
Fictitious
LINK { Local { AS:65534 ISO:0102.5502.4211.00 }.{ IPv4:10.8.64.104 } Remote { AS:65534 ISO:0102.5502.4250.02 }.{ } ISIS-L2:0 }/1152
*[IS-IS/18] 00:02:34
Fictitious
LINK { Local { AS:65534 ISO:0102.5502.4250.00 }.{ IPv4:10.8.64.106 } Remote { AS:65534 ISO:0102.5502.4250.02 }.{ } ISIS-L2:0 }/1152
*[IS-IS/18] 00:20:45
Fictitious
LINK { Local { AS:65534 ISO:0102.5502.4250.02 }.{ } Remote { AS:65534 ISO:0102.5502.4211.00 }.{ } ISIS-L2:0 }/1152
*[IS-IS/18] 00:20:45
Fictitious
LINK { Local { AS:65534 ISO:0102.5502.4250.02 }.{ } Remote { AS:65534 ISO:0102.5502.4250.00 }.{ } ISIS-L2:0 }/1152
*[IS-IS/18] 00:20:45
Fictitious
LINK { Local { AS:65534 Area:0.0.0.0 IPv4:10.255.105.139 }.{ IPv4:10.8.42.104 } Remote { AS:65534 Area:0.0.0.0 IPv4:10.255.105.141 }.{ IPv4:10.8.42.102 } OSPF:0 }/1152
*[OSPF/10] 00:20:57
Fictitious의미
경로가 lsdist.0 라우팅 테이블에 나타납니다.
트래픽 엔지니어링 데이터베이스 항목 확인
목적
라우터 R0에서 트래픽 엔지니어링 데이터베이스 항목을 확인합니다.
작업
운영 모드에서 show ted database 명령을 실행합니다.
user@R0> show ted database
TED database: 5 ISIS nodes 5 INET nodes
ID Type Age(s) LnkIn LnkOut Protocol
0102.5501.8168.00(10.255.105.137) Rtr 1046 1 1 OSPF(0.0.0.0)
To: 10.8.31.101-1, Local: 10.8.31.101, Remote: 0.0.0.0
Local interface index: 0, Remote interface index: 0
ID Type Age(s) LnkIn LnkOut Protocol
0102.5501.8181.00 --- 1033 1 0
0102.5502.4211.00(10.255.105.139) Rtr 3519 2 3 Exported ISIS-L2(1)
To: 0102.5502.4250.02, Local: 10.8.64.104, Remote: 0.0.0.0
Local interface index: 0, Remote interface index: 0
To: 0102.5501.8181.00, Local: 10.8.42.104, Remote: 10.8.42.102
Local interface index: 0, Remote interface index: 0
ID Type Age(s) LnkIn LnkOut Protocol
Exported OSPF(2)
To: 10.255.105.141, Local: 10.8.42.104, Remote: 10.8.42.102
Local interface index: 0, Remote interface index: 0
ID Type Age(s) LnkIn LnkOut Protocol
0102.5502.4250.00(10.255.105.135) Rtr 1033 1 1 Exported ISIS-L2(1)
To: 0102.5502.4250.02, Local: 10.8.64.106, Remote: 0.0.0.0
Local interface index: 0, Remote interface index: 0
ID Type Age(s) LnkIn LnkOut Protocol
0102.5502.4250.02 Net 1033 2 2 Exported ISIS-L2(1)
To: 0102.5502.4211.00(10.255.105.139), Local: 0.0.0.0, Remote: 0.0.0.0
Local interface index: 0, Remote interface index: 0
To: 0102.5502.4250.00(10.255.105.135), Local: 0.0.0.0, Remote: 0.0.0.0
Local interface index: 0, Remote interface index: 0
ID Type Age(s) LnkIn LnkOut Protocol
10.8.31.101-1 Net 1046 2 2 OSPF(0.0.0.0)
To: 0102.5501.8168.00(10.255.105.137), Local: 0.0.0.0, Remote: 0.0.0.0
Local interface index: 0, Remote interface index: 0
To: 10.255.105.141, Local: 0.0.0.0, Remote: 0.0.0.0
Local interface index: 0, Remote interface index: 0
ID Type Age(s) LnkIn LnkOut Protocol
10.255.105.141 Rtr 1045 2 2 OSPF(0.0.0.0)
To: 0102.5502.4211.00(10.255.105.139), Local: 10.8.42.102, Remote: 10.8.42.104
Local interface index: 0, Remote interface index: 0
To: 10.8.31.101-1, Local: 10.8.31.103, Remote: 0.0.0.0
Local interface index: 0, Remote interface index: 0의미
경로가 트래픽 엔지니어링 데이터베이스에 나타납니다.
BGP를 사용하는 link-state 배포 구성
처음에 IGP를 사용하여 획득한 link-state 정보를 전달하도록 BGP 프로토콜을 확장하여 여러 영역 및 AS(Autonomous System)에 토폴리지 정보를 배포할 수 있습니다. IGP 프로토콜은 대규모 데이터베이스를 배포하는 데 있어 확장 제한이 있습니다. BGP는 다중 영역 및 다중 AS 토폴로지 정보를 전달하기 위한 보다 확장 가능한 수단일 뿐만 아니라 다중 AS 토폴로지 배포에 유용할 수 있는 정책 제어를 제공합니다. BGP link-state 토폴로지 정보는 영역 간 TE LSP와 같은 여러 도메인에 걸친 MPLS LSP의 경로를 계산하고 ALTO 및 PCE와 같은 외부 경로 컴퓨팅 엔터티가 네트워크 토폴로지를 획득할 수 있도록 확장 가능하고 정책 제어된 수단을 제공하는 데 사용됩니다.
시작하기 전에:
디바이스 인터페이스를 구성합니다.
디바이스의 라우터 ID 및 AS(Autonomous System) 번호를 구성합니다.
다음과 같은 프로토콜을 구성합니다.
RSVP
MPLS
IS-IS
OSPF
BGP를 사용하여 link-state 배포를 활성화하려면:
BGP-LS를 사용하는 SRv6 SID의 Link-State 배포
SRv6에 대한 BGP Link-State 확장
Junos OS 릴리스 21.3R1부터 BGP-LS 및 TED(Traffic Engineering Database)에서 SRv6를 지원합니다. BGP-LS 확장은 SRv6 토폴로지 정보를 SDN 컨트롤러로 내보냅니다. 컨트롤러는 IGP 도메인의 일부가 되거나 BGP-LS를 통해 토폴로지 정보를 수신합니다. BGP LS는 토폴로지 정보를 내보내기 위한 확장 가능한 메커니즘을 제공합니다. 도메인 간 네트워크에도 사용할 수 있습니다. 또한 이제 IPv6 접두사(SRv6 로케이터) 및 SRv6 SID NLRI를 기반으로 NLRI를 필터링할 수 있습니다.
BGP Link-State SRv6 데이터 플로우
BGP LS는 TED(TE Database)에서 트래픽 엔지니어링(TE) 데이터를 검색하여 피어 BGP 스피커에 배포합니다. 이를 위해 TED는 링크, 노드 및 접두사(IPv4 및 IPv6) 항목을 경로 형식으로 변환합니다. 다음 그림은 BGP-LS의 데이터 흐름을 보여줍니다.
-
ISIS IGP를 통해 교환되는 SRv6 속성은 이제 IETF 표준 [3]에 설명된 대로 Junos에서 지원됩니다.
-
SRv6 속성은 트래픽 엔지니어링 데이터베이스(TED)에 추가됩니다.
-
ISIS IGP를 통해 학습된 SRv6 속성은 노드로 TED에 저장되고 링크는 경로로 변환됩니다. 그런 다음 이러한 경로는 TED 가져오기 정책의 적용을 받으며 정책이 허용하는 경우 lsdist.0이라는 라우팅 테이블에 설치됩니다.
-
BGP는 정책에 따라 lsdist.0 테이블에서 경로를 "내보내기"하거나 보급하도록 구성할 수 있습니다. 그런 다음 BGP는 다른 NLRI와 마찬가지로 이러한 경로를 전파합니다. 즉, BGP-LS 제품군이 구성되고 협상된 피어는 BGP-LS NLRI를 수신합니다. BGP는 수신된 BGP-LS NLRI를 "lsdist.0" 테이블에 경로 형태로 저장합니다. 이는 로컬에서 발생한 BGP-LS 경로를 저장하는 것과 동일한 테이블입니다. 새로 추가된 SRv6 정보는 기존 NLRI(노드, 링크 및 접두사) 및 새 SRv6 로케이터 NLRI의 속성으로 BGP에 전파됩니다.
-
"lsdist.0" 테이블의 경로 형태로 설치된 수신된 BGP-LS NLRI는 TED 내보내기 정책의 적용을 받을 수 있으며, 정책이 허용하는 경우 이러한 경로의 SRv6 특성이 TE 데이터베이스의 로컬 인스턴스에 추가됩니다.
IPv6 접두사 및 IPv6 인접 SID 트래픽 엔지니어링 데이터베이스 및 BGP Link-State에서의 MPLS 지원
IPv6 기능이 다음과 같이 향상되었습니다.
- IS-IS(Intermediate System to Intermediate System)의 TED(Traffic Engineering Database)에 IPv6 속성 및 정보 추가 지원.
- 트래픽 엔지니어링 데이터베이스에서 lsdist.0 라우팅 테이블로 IPv6 속성 가져오기를 지원합니다.
- BGP Link-State(BGP-LS)로 IPv6 특성 내보내기를 지원합니다.
- BGP-LS IPv6 NLRI(Network Layer Reachability Information) 및 lsdist.0 라우팅 테이블에서 트래픽 엔지니어링 데이터베이스로의 속성 내보내기를 지원합니다.
주니퍼는 IS-IS 내부 게이트웨이 프로토콜(IGP)만 지원합니다.
- 트래픽 엔지니어링 데이터베이스 및 BGP-LS에서 IPv6 접두사 및 IPv6 인접 SID MPLS 지원의 이점
- 구현
- IS-IS에서 트래픽 엔지니어링 데이터베이스에 IPv6 속성 및 정보 추가 지원
- Traffic Engineering Database에서 lsdist.0 라우팅 테이블로 IPv6 속성 가져오기 지원
- BGP-LS로 IPv6 속성 내보내기 지원
- BGP-LS IPv6 NLRI 및 속성 지원 lsdist.0 라우팅 테이블에서 트래픽 엔지니어링 데이터베이스로 내보내기
- 구성 명령
트래픽 엔지니어링 데이터베이스 및 BGP-LS에서 IPv6 접두사 및 IPv6 인접 SID MPLS 지원의 이점
기존 운영 명령의 출력을 개선하고 show 명령을 추가하여 트래픽 엔지니어링 데이터베이스에 각각 IPv6 및 IPv4 접두사 목록을 표시합니다.
show ted database extensive- IPv6 세그먼트 라우팅(SR)-MPLS 속성을 포함하도록 출력을 개선했습니다.show ted link detail- 트래픽 엔지니어링 데이터베이스 링크에 해당하는 IPv6 SR-MPLS 속성을 포함하도록 출력을 개선했습니다.show route table lsdist.0 [extensive | detail]- IPv6 NLRI 및 IPv6 SR-MPLS 속성을 포함하도록 출력을 개선했습니다.show route- lsdist.0 테이블에서 볼 항목을 필터링하기 위한 추가 매개 변수가 포함되었습니다. IPv6 접두사를 포함하는 추가 옵션을 추가했습니다. 옵션은te-ipv6-prefix-ipv6-addr및 입니다te-ipv6-prefix-node-iso.show ted ipv6-prefix- 트래픽 엔지니어링 데이터베이스에 IPv6 접두사 목록을 표시하기 위해 show 명령을 추가했습니다.show ted ipv4-prefix- 트래픽 엔지니어링 데이터베이스에 IPv4 접두사 목록을 표시하기 위해 show 명령을 추가했습니다.
구현
BGP-LS는 트래픽 엔지니어링 데이터베이스에서 트래픽 엔지니어링(TE) 데이터를 검색하여 BGP 피어에 배포합니다. 이를 위해 TED(Traffic Engineering Database)는 링크, 노드 및 접두사(IPv4 및 IPv6) 항목을 경로 형태로 변환합니다. 다음 그림은 BGP-LS에서 BGP-LS로의 정보 흐름을 보여줍니다.

IS-IS에서 트래픽 엔지니어링 데이터베이스에 IPv6 속성 및 정보 추가 지원
Junos OS는 IS-IS IGP를 통해 교환되는 IPv6 데이터 플레인에 대한 SR-MPLS 속성을 지원합니다. 이러한 향상의 결과로 IPv6 속성 및 정보를 트래픽 엔지니어링 데이터베이스(TED)에 추가할 수 있습니다.
Traffic Engineering Database에서 lsdist.0 라우팅 테이블로 IPv6 속성 가져오기 지원
IS-IS IGP에서 수신되어 노드, 링크 및 접두사가 경로로 변환될 때 트래픽 엔지니어링 데이터베이스에 저장된 IPv6 속성. 그런 다음 이러한 경로에는 TRAFFIC ENGINEERING 데이터베이스 가져오기 정책이 적용됩니다. 정책이 허용하는 경우 경로는 lsdist.0이라는 라우팅 테이블에 설치됩니다.
BGP-LS로 IPv6 속성 내보내기 지원
BGP는 정책에 따라 lsdist.0 테이블에서 경로를 내보내거나 보급하도록 구성됩니다. BGP의 모든 경로 발생에 대한 일상적인 시나리오입니다. 그런 다음 BGP는 다른 NLRI와 마찬가지로 이러한 경로를 BGP-LS가 구성되고 BGP 인접 관계가 설정된 피어에 전파합니다. BGP는 수신된 BGP-LS NLRI를 lsdist.0 테이블에 경로 형태로 저장합니다. 이는 로컬에서 시작된 BGP-LS 경로를 저장하는 것과 동일한 테이블입니다. 이 기능의 결과로 새로 추가된 IPv6 정보는 기존 링크 NLRI의 속성 및 새로운 IPv6 접두사 NLRI로 BGP에 전파됩니다.
BGP-LS IPv6 NLRI 및 속성 지원 lsdist.0 라우팅 테이블에서 트래픽 엔지니어링 데이터베이스로 내보내기
Junos OS에서 lsdist.0 테이블에 경로 형태로 설치된 수신된 BGP-LS NLRI는 트래픽 엔지니어링 데이터베이스 내보내기 정책의 적용을 받습니다. 정책이 허용하는 경우 이러한 경로의 IPv6 특성 및 정보가 트래픽 엔지니어링 데이터베이스의 로컬 인스턴스에 추가됩니다.
구성 명령
BGP-TE policy 명령이 향상되어 IPv6 접두사 NLRI를 기반으로 NLRI를 필터링할 수 있습니다. ipv6-prefix을(를) 참조하세요.
참조
변경 내역 표
기능 지원은 사용 중인 플랫폼과 릴리스에 따라 결정됩니다. Feature Explorer 를 사용하여 플랫폼에서 기능이 지원되는지 확인하세요.