拡張LANモードにおけるMXシリーズルーターの認証プロセスフロー
Junos OS リリース 14.2 以降、802.1X、MAC RADIUS、キャプティブ ポータルなど、複数の異なる認証方法を使用して、MX シリーズ ルーターを介してネットワークへのアクセスを制御できます。
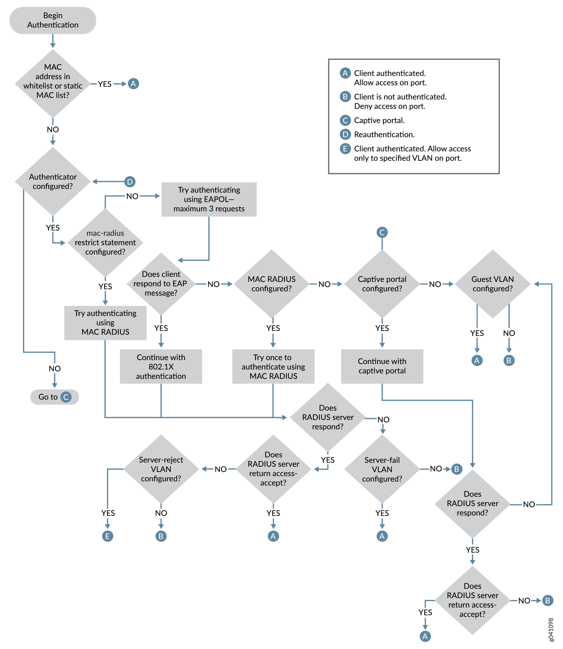
図 1 は、認証プロセスを示しています。
図 1: MXシリーズルーターの認証プロセスフロー

変更履歴
サポートされる機能は、使用しているプラットフォームとリリースによって決まります。 特定の機能がお使いのプラットフォームでサポートされているかどうかを確認するには、 Feature Explorer をご利用ください。
リリース
説明
14.2
Junos OS リリース 14.2 以降、802.1X、MAC RADIUS、キャプティブ ポータルなど、複数の異なる認証方法を使用して、MX シリーズ ルーターを介してネットワークへのアクセスを制御できます。