Help us improve your experience.

Let us know what you think.

Do you have time for a two-minute survey?

 
このページの目次
 

BGP-MVPN SD-WAN オーバーレイ

既存のユニキャストSD-WAN導入環境では、ハブアンドスポークのアーキテクチャが変更され、スポークがすべてのルートを認識するようになっています。マルチキャストは、この既存の展開にオーバーレイされます。追加の構成は必要ありません。

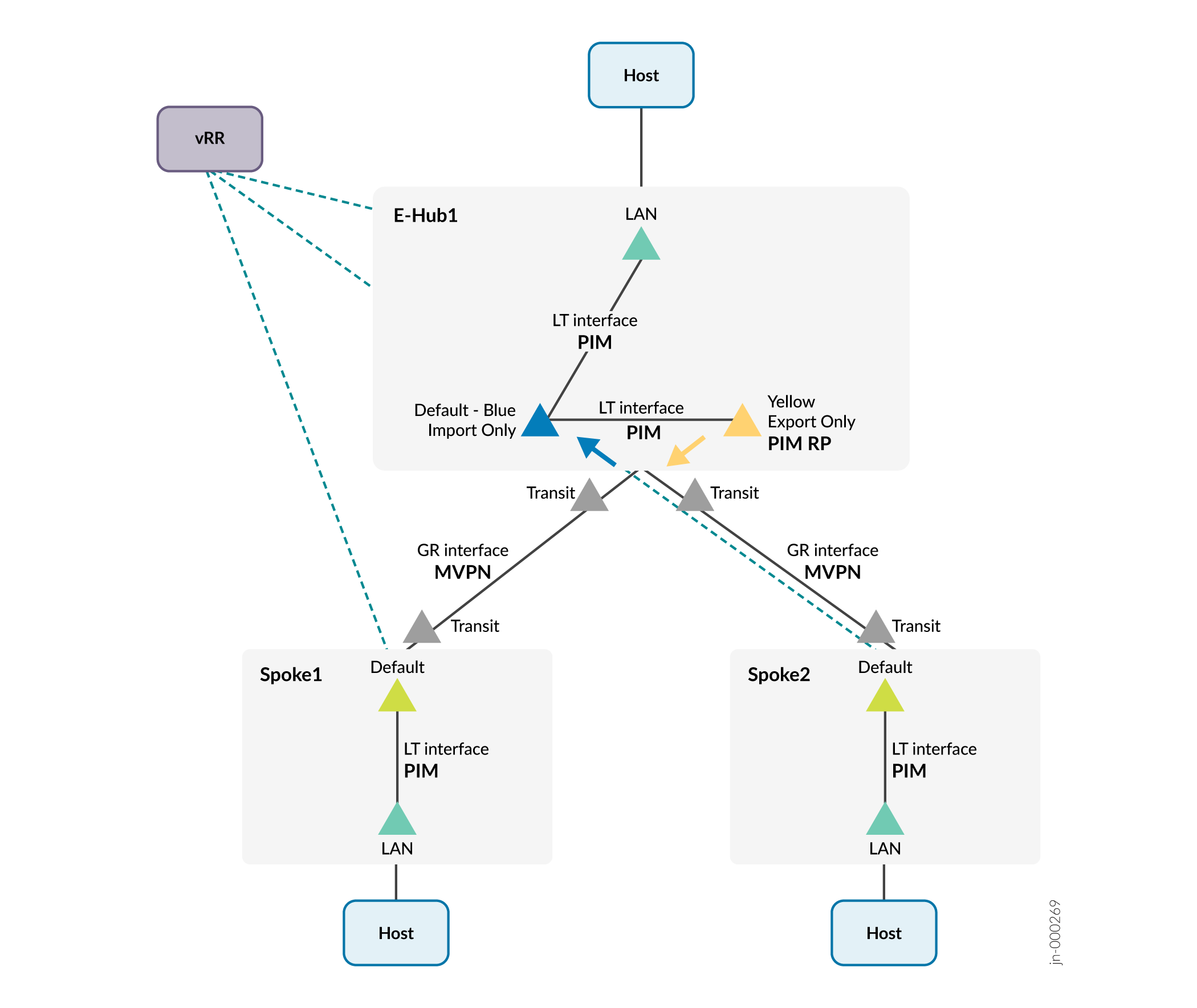
ユニキャストSD-WANの実装では、ハブに追加のVRF(黄色)が導入され、トラフィックがすべてのルートを通過できるようになります。黄色の VRF はルートのエクスポートのみを処理し、既存のデフォルト VRF(青)はルートのインポートのみを処理します。これらの VRF は、LT インターフェイスを介して内部接続されています。この設定により、ハブは、スポークから受信したルートを、ハブ自体から発信されたかのように他のスポークにアドバタイズできます。したがって、スポークは他のスポークからの特定のルートを認識しています。

ユニキャストとは異なり、マルチキャストではテーブル ジャンプのネクストホップは許可されておらず、トラフィックは LT を経由する到達可能性がある場合は常に LT インターフェイスを介して追加ホップを通過する必要があります。マルチキャストは高度なポリシーベース ルーティングを適用しないため、デフォルト VRF インスタンスでのみ適用できます。

ハブとスポークの両方で、コアに接続された VRF は PE と見なされ、ホストに接続された VRF は CE と見なすことができます。マルチキャスト コントロール プレーンは、ユニキャストと同じパスを使用し、LT インターフェイス上の PIM とコア GRE インターフェイス上の MVPN を使用してコントロール プレーン情報の交換と転送ルートの更新を行います。

図 1 に、デュアル VRF の設定を示します。

図 1: デュアル VRF Enhanced hub and spoke model with Dual VRFによる拡張ハブ アンド スポーク モデル

スポーク側の設定

スポークでは、LAN VRF と対応するデフォルト VRF の間で PIM が有効になります。PIM は、LAN からデフォルト VRF に LT インターフェイスを通過して参加します。MVPN はデフォルト VRF で有効になっています。送信元と RP の到達可能性は、PIM 参加が LT を介して送信され、トラフィックが同じパスをたどるように、LT インターフェイスを介して設定されます。

ハブ側の構成

ハブでは、デフォルトの青と黄色のVRFの間でPIMが有効になります。MVPNは、デフォルトの青と黄色の両方のVRFでも有効になっています。MVPN ルートはデフォルトの青と黄色の両方の VRF でエクスポートおよびインポートされるため、インポートとエクスポートに制限はありません。ただし、黄色の VRF は SPT モードで MVPN 送信側サイトとして設定する必要があります。RP はハブのエクスポート VRF(黄色)に設定され、タイプ 5 ルートがすべてのスポークに送信されてアクティブな送信元が通知されるようにします。