Help us improve your experience.

Let us know what you think.

Do you have time for a two-minute survey?

 
 

demuxインターフェイス上のサービスクラス

このトピックでは、demuxインターフェイスでのCoS(サービス クラス)の機能と設定について説明します。デモックスインターフェイスは、動作集約(BA)分類子、書き換えルール、固定分類、ターゲットディストリビューションによるポートレベルのスケジューリングなど、基本的なCoS機能をサポートします。

デモレイシング(デモックス)インターフェイスは、共通の基盤となるインターフェイスを共有する論理インターフェイスです。論理加入者インターフェイスは、静的または動的な逆多重化インターフェイスを使用して作成できます。さらに、論理加入者インターフェイスを作成する際に、IP逆多重化インターフェイスまたはVLAN逆多重化インターフェイスを使用できます。

demux インターフェイスでの CoS の概要

demux インターフェイスは、以下を含む基本的な CoS 機能をサポートします。

  • INET precedence、DSCP、IEEE 802.1p、IEEE 802.1ad などの分類子

  • INET precedence、DSCP、IEEE 802.1p、IEEE 802.1ad などのルールを書き換える

  • 固定分類

手記:

デモックスインターフェイスは、MPLS EXP分類子または書き換えルールをサポートしていません。

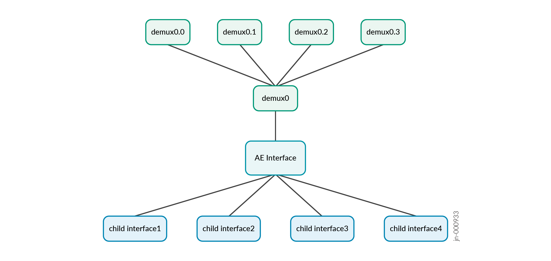
図1 は、基盤となる集合型イーサネット(AE)インターフェイスを備えたdemuxインターフェイス(demux0)を示しています。demuxインターフェイスの論理インターフェイス(demux0.x)に分類子を割り当て、ルールを書き換えることができます。その後、基盤となる AE インターフェイスに対して、スケジューラ、スケジューラ マップ、トラフィック制御プロファイルなどを設定できます。

図1:基盤となる集合型イーサネットインターフェイスを備えたdemuxインターフェイス demux interface with an underlying aggregated Ethernet interface

demux インターフェイスでの CoS の設定

このセクションでは、demux 論理インターフェイスの分類子と書き換えルール、および基盤となる AE インターフェイスのトラフィック制御プロファイルを設定する方法の簡単な例を示します。

  1. 分類子を設定し、demux 論理インターフェイスに適用します。
  2. 書き換えルールを設定し、demux 論理インターフェイスに適用します。
  3. トラフィック制御プロファイルを設定し、基盤となる AE インターフェイスに適用します。
  4. 設定をコミットして表示します。

上記の非常に単純な例では、コード ポイントが 0000demux0.0 に到着する IEEE802.1ad トラフィックには、転送クラス expedited-forwarding と損失優先度 low が割り当てられます。トラフィック制御プロファイルでは、このトラフィックはルーターを通過する際に最大 500 Mb の帯域幅を持ちます。demux0.1を介してルーターを出ると、トラフィックのコードポイントは1011に書き換えられます。