增强型 LAN 模式下 MX 系列路由器的身份验证流程
从 Junos OS 14.2 版开始,您可以使用多种不同的身份验证方法(包括 802.1X、MAC RADIUS 或强制门户),控制通过 MX 系列路由器对网络的访问。
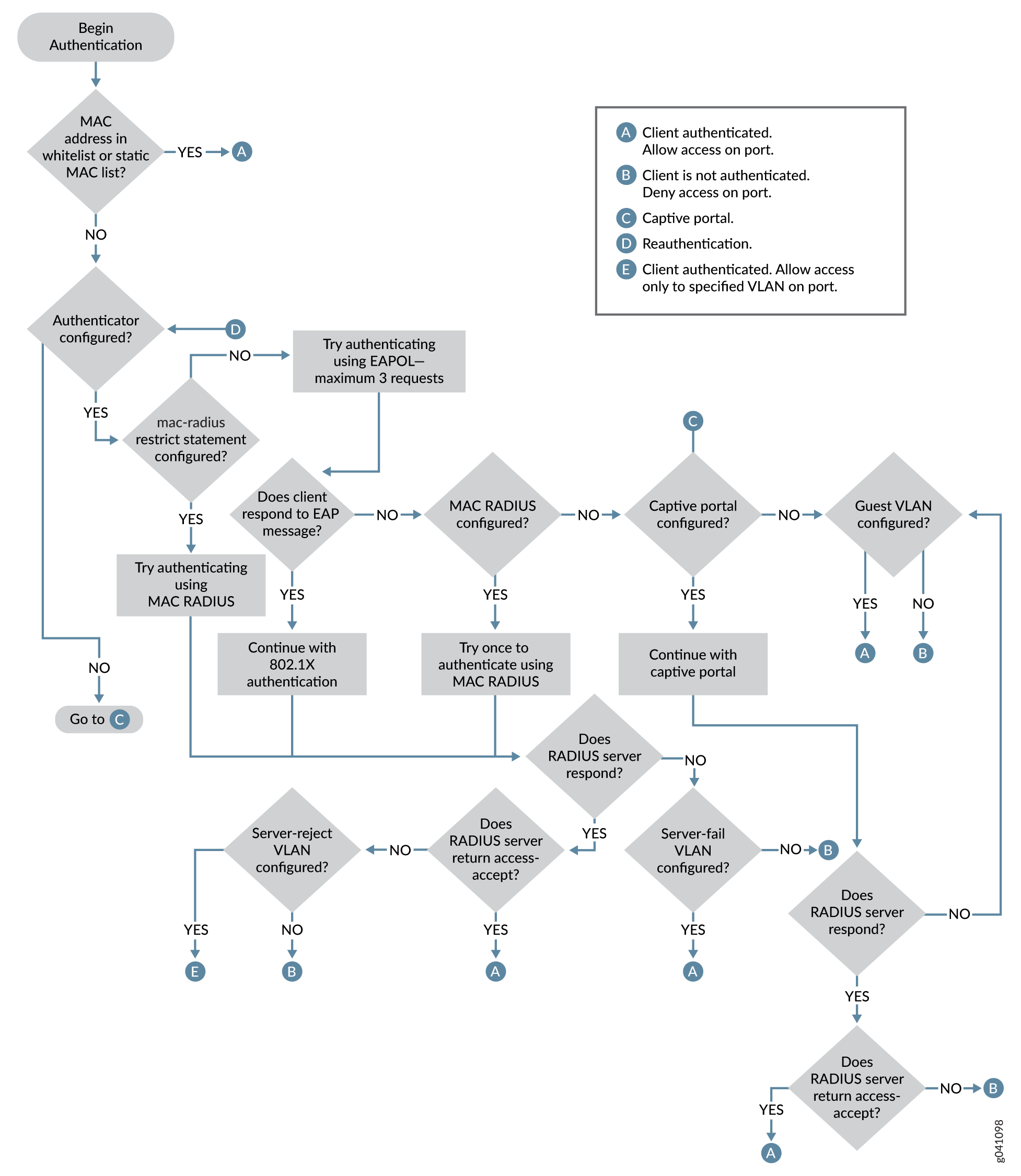
图 1 说明了身份验证过程:
图 1: MX 系列路由器的身份验证流程

变更历史表
是否支持某项功能取决于您使用的平台和版本。 使用 Feature Explorer 查看您使用的平台是否支持某项功能。
版本
说明
14.2
从 Junos OS 14.2 版开始,您可以使用多种不同的身份验证方法(包括 802.1X、MAC RADIUS 或强制门户),控制通过 MX 系列路由器对网络的访问。